Искусственный интеллект. Машинное обучение

- -
- 100%
- +
Давайте рассмотрим пример статистического анализа данных с использованием Python и библиотеки Pandas. Предположим, у нас есть набор данных о росте и весе людей, и мы хотим провести предварительный анализ этих данных.
```python
import pandas as pd
# Создание DataFrame с данными
data = {
'Рост': [165, 170, 175, 180, 185],
'Вес': [60, 65, 70, 75, 80]
}
df = pd.DataFrame(data)
# Вывод основных статистических метрик
print("Среднее значение роста:", df['Рост'].mean())
print("Медиана роста:", df['Рост'].median())
print("Стандартное отклонение роста:", df['Рост'].std())
print("Первый квартиль роста:", df['Рост'].quantile(0.25))
print("Третий квартиль роста:", df['Рост'].quantile(0.75))
print()
# Вывод корреляции между ростом и весом
print("Корреляция между ростом и весом:", df['Рост'].corr(df['Вес']))
```
В этом примере мы сначала создаем DataFrame с данными о росте и весе людей. Затем мы используем методы Pandas для вычисления различных статистических метрик, таких как среднее значение, медиана, стандартное отклонение и квартили для переменной "Рост". Мы также вычисляем корреляцию между ростом и весом, чтобы определить, есть ли связь между этими переменными.
Этот пример демонстрирует, как можно использовать Python и библиотеку Pandas для проведения статистического анализа данных и получения основных характеристик набора данных.
Среднее значение роста: 175.0
Медиана роста: 175.0
Стандартное отклонение роста: 7.905694150420948
Первый квартиль роста: 170.0
Третий квартиль роста: 180.0
Корреляция между ростом и весом: 1.0
Визуализация и статистический анализ распределения признаков играют ключевую роль в понимании структуры данных и выявлении важных характеристик, которые могут повлиять на результаты анализа. Они позволяют нам получить представление о форме и разнообразии данных, идентифицировать потенциальные аномалии и выбросы, а также определить, какие методы обработки данных могут быть наиболее эффективными для конкретного набора данных. Например, гистограммы и ящики с усами позволяют нам визуально оценить распределение значений признаков и выявить аномалии в данных.
Статистический анализ, в свою очередь, предоставляет нам числовые метрики и показатели, такие как среднее значение, медиана, стандартное отклонение и квартили, которые помогают более точно охарактеризовать данные и выявить скрытые закономерности. Например, корреляционный анализ позволяет определить взаимосвязь между различными признаками, что может быть важным для выбора подходящих моделей машинного обучения.
В целом, визуализация и статистический анализ распределения признаков обеспечивают нам базовое понимание данных и помогают определить следующие шаги в работе с ними, такие как выбор методов обработки данных, разработка признаков и построение моделей машинного обучения. Они являются важным этапом в исследовании данных и создании успешных моделей прогнозирования или классификации.
2.1.2. Выявление аномалий и выбросовВыявление аномалий и выбросов в данных играет критическую роль в анализе данных и машинном обучении. Аномалии представляют собой наблюдения или значения, которые существенно отличаются от остальных данных в выборке. Эти аномальные точки могут возникать из-за ошибок в сборе данных, технических проблем, или они могут отражать реальные аномалии в системе, которые требуют внимания или дополнительного анализа.
Выбросы, с другой стороны, являются экстремальными значениями, которые значительно отличаются от типичных значений в данных. Они могут возникать из-за естественной изменчивости данных или указывать на проблемы в процессе измерения или сбора данных. Выбросы могут серьезно искажать статистические выводы и модели, если они не учитываются или не обрабатываются соответственно.
Идентификация аномалий и выбросов требует внимательного анализа данных и использования различных методов. Это может включать в себя статистические подходы, такие как анализ стандартных отклонений или межквартильного размаха, а также машинное обучение, например, алгоритмы детектирования аномалий или обучение моделей на нормальных данных. Эффективное выявление и обработка аномалий и выбросов в данных позволяет улучшить качество анализа и моделей, повышая их надежность и интерпретируемость.
Подходы к выявлению аномалий и выбросов:
-Статистические методы
Один из наиболее распространенных методов выявления аномалий – использование статистических подходов. Среди них выделяются Z-оценка и диаграмма ящика с усами.
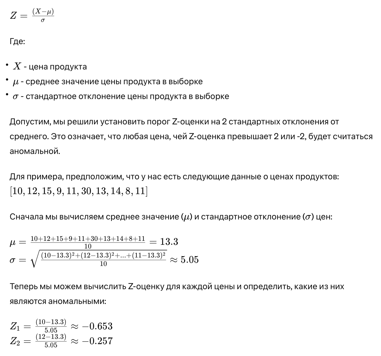
Z-оценка является мощным инструментом для выявления аномалий в данных. Эта стандартизированная мера позволяет оценить, насколько наблюдение отличается от среднего значения в выборке, измеряя это отклонение в стандартных единицах. Преимущество Z-оценки заключается в том, что она позволяет сравнивать различные переменные, имеющие разные единицы измерения, в единой шкале, основанной на стандартном отклонении.
Значения Z-оценки вычисляются путем деления разности между наблюдением и средним значением на стандартное отклонение. Таким образом, Z-оценка показывает, сколько стандартных отклонений от среднего составляет данное наблюдение. Например, если Z-оценка равна 2, это означает, что наблюдение находится на расстоянии двух стандартных отклонений от среднего.
При использовании Z-оценки для выявления аномалий обычно устанавливается определенный порог, за который значения считаются аномальными. Обычно принимается порог в 2 или 3 стандартных отклонения от среднего. Значения, превышающие этот порог, считаются потенциальными аномалиями и могут требовать дополнительного анализа или обработки. Z-оценка предоставляет аналитикам и исследователям информацию о том, насколько каждое наблюдение отличается от среднего значения в выборке, и помогает выявить потенциальные аномалии, которые могут быть важны для дальнейшего анализа данных.
Допустим, у нас есть набор данных о продажах товаров в интернет-магазине за последний год. Мы хотим выявить аномалии в ценах продуктов, которые могут указывать на ошибки в данных или наличие выбросов.
Для этого мы можем использовать Z-оценку. Предположим, у нас есть столбец данных, содержащий цены продуктов. Мы можем вычислить Z-оценку для каждой цены, используя формулу:
После вычисления Z-оценок мы можем увидеть, что только цена 30 имеет Z-оценку превышающую 2, следовательно, она считается аномальной. Это может указывать на возможную ошибку в данных или наличие выброса в цене продукта,

Рассмотрим пример кода на Python, который вычисляет Z-оценку для набора данных и идентифицирует аномальные значения:
```python
import numpy as np
# Пример данных о ценах продуктов
prices = [10, 12, 15, 9, 11, 30, 13, 14, 8, 11]
# Вычисляем среднее значение и стандартное отклонение
mean_price = np.mean(prices)
std_dev = np.std(prices)
# Определяем порог Z-оценки
threshold = 2
# Вычисляем Z-оценку для каждой цены
z_scores = [(price – mean_price) / std_dev for price in prices]
# Идентифицируем аномальные значения
anomalies = [price for price, z_score in zip(prices, z_scores) if abs(z_score) > threshold]
# Выводим аномальные значения
print("Аномальные цены:", anomalies)
```
Этот код использует библиотеку NumPy для вычисления среднего значения и стандартного отклонения, а затем вычисляет Z-оценку для каждой цены в наборе данных. После этого он определяет аномальные значения, превышающие заданный порог Z-оценки, и выводит их на экран.
Диаграмма ящика с усами (или boxplot) – это важный инструмент в анализе данных, который позволяет визуализировать распределение и основные статистические характеристики набора данных. Этот график состоит из "ящика", представляющего межквартильный размах данных, "усов", которые указывают на минимальное и максимальное значение в пределах определенного расстояния от квартилей, а также отдельных точек, которые могут быть выбросами.
"Ящик" диаграммы является прямоугольником, ограниченным верхним и нижним квартилями. Вертикальная линия внутри ящика обозначает медиану данных. "Усы" диаграммы обычно находятся на расстоянии, равном 1.5 межквартильным размахам от верхнего и нижнего квартилей. Это расстояние определяет "усы" как участок данных, который считается разумным или "нормальным", не считая выбросов.
Точки или значения, которые находятся за пределами "усов", считаются выбросами и могут указывать на потенциальные аномалии в данных. Они могут быть либо статистическими выбросами, то есть значениями, которые сильно отклоняются от общего распределения данных, либо реальными аномалиями, требующими дополнительного анализа.
Использование диаграммы ящика с усами позволяет исследователям быстро оценить распределение данных, выявить наличие выбросов и провести предварительный анализ данных перед более подробным исследованием. Это важный инструмент в исследовании данных и статистическом анализе, который помогает выявить важные паттерны и аномалии в данных.
Оба метода – Z-оценка и диаграмма ящика с усами – имеют свои уникальные преимущества и недостатки, и выбор между ними зависит от конкретной ситуации и требований анализа данных.
Z-оценка позволяет количественно оценить аномальность наблюдения путем вычисления стандартизированного значения отклонения от среднего. Это позволяет точно определить, насколько данное наблюдение отличается от среднего значения и измерить это отклонение в стандартных единицах. Этот метод особенно полезен, когда требуется численная оценка аномальности и сравнение различных переменных на одной шкале.
Диаграмма ящика с усами, с другой стороны, обеспечивает визуальное представление данных, что может быть особенно полезно для быстрого обзора больших наборов данных и выявления общих паттернов. Она позволяет увидеть основные статистические характеристики данных, такие как медиана, квартили и размах, и визуально идентифицировать наличие выбросов. Этот метод легко воспринимается и может быть эффективным средством первичного анализа данных.
В зависимости от специфики данных и требований анализа можно выбрать подходящий метод или их комбинацию для выявления аномалий и выбросов. Например, при работе с небольшими данными или когда необходимо количественно оценить аномальность наблюдений, Z-оценка может быть предпочтительным методом. В то же время, для быстрого визуального анализа данных или при работе с большими наборами данных диаграмма ящика с усами может быть более удобным инструментом.
-Машинное обучение
Другим эффективным подходом к выявлению аномалий в данных является использование алгоритмов машинного обучения. Этот метод позволяет автоматически обрабатывать большие объемы данных и выявлять сложные аномалии, которые могут быть неочевидны при применении традиционных статистических методов.
Один из подходов – это использование алгоритмов кластеризации, таких как DBSCAN или K-means, для группировки данных и выявления отдельных кластеров, которые могут содержать аномалии. Аномалии могут представлять собой наблюдения, которые не соответствуют ни одному из обнаруженных кластеров или находятся на границах кластеров.
Алгоритмы детектирования аномалий, такие как Isolation Forest и One-Class SVM (Support Vector Machine), представляют собой мощные методы, основанные на машинном обучении, для выявления аномалий в данных.
Isolation Forest основан на интуитивной идее о том, что аномальные точки имеют более короткий путь к корню дерева решений, чем обычные точки. Он строит лес деревьев решений, где каждое дерево разбивает пространство данных на подмножества, пытаясь изолировать аномальные точки от обычных. Затем аномальные наблюдения, которые требуют меньше разбиений для изоляции, считаются аномальными.
One-Class SVM, с другой стороны, обучает модель только на нормальных данных и затем оценивает, насколько новые наблюдения отклоняются от этой модели. Он стремится построить гиперплоскость, которая разделяет нормальные данные от потенциальных аномалий в пространстве признаков. Таким образом, он оценивает "нормальность" новых наблюдений, и если значение функции решения на новом наблюдении ниже определенного порога, это наблюдение считается аномальным.
Оба этих метода имеют свои преимущества и могут быть эффективными при выявлении аномалий в различных типах данных. Isolation Forest хорошо работает с большими данными и обладает низкой сложностью вычислений, в то время как One-Class SVM может быть эффективным при работе с многомерными данными и наборами данных с низкой плотностью. Выбор конкретного метода зависит от характеристик данных, размера выборки и требований к точности.
Наконец, можно обучать модели на нормальных данных и выявлять аномалии на основе их отклонения от этой модели. Например, можно использовать автоэнкодеры в нейронных сетях для обучения модели на нормальных данных и затем оценивать реконструкцию новых наблюдений. Наблюдения, которые плохо восстанавливаются моделью, могут рассматриваться как аномальные.
Давайте рассмотрим пример использования алгоритма Isolation Forest для выявления аномалий в наборе данных.
Предположим, у нас есть данные о времени выполнения операций в компьютерной сети, и мы хотим выявить аномальные операции, которые могут указывать на наличие сбоев или атак в системе.
Воспользуемся библиотекой scikit-learn для реализации Isolation Forest:
```python
from sklearn.ensemble import IsolationForest
import numpy as np
# Пример данных о времени выполнения операций (в миллисекундах)
data = np.array([100, 120, 105, 110, 115, 130, 150, 200, 300, 400, 1000])
# Преобразуем данные в столбец (необходимо для scikit-learn)
data = data.reshape(-1, 1)
# Создаем модель Isolation Forest
model = IsolationForest(contamination=0.1) # contamination – ожидаемая доля аномалий в данных
# Обучаем модель
model.fit(data)
# Выявляем аномалии
anomalies = model.predict(data)
# Выводим индексы аномальных операций
print("Индексы аномальных операций:", np.where(anomalies == -1)[0])
```
В данном примере мы создаем модель Isolation Forest с ожидаемой долей аномалий в данных 0.1 (10%), обучаем ее на времени выполнения операций, а затем выявляем аномалии. В результате мы получаем индексы аномальных операций, которые превышают пороговое значение, установленное моделью.
Этот пример демонстрирует, как можно использовать Isolation Forest для выявления аномалий в данных времени выполнения операций. Другие методы, такие как One-Class SVM, могут быть использованы аналогичным образом для решения подобных задач.
Для другого примера давайте рассмотрим ситуацию с медицинскими данными. Предположим, у нас есть набор данных о пульсе пациентов, и мы хотим выявить аномальные показатели пульса, которые могут указывать на серьезные медицинские проблемы.
Для этого мы можем использовать алгоритм One-Class SVM для определения аномальных значений пульса.
Рассмотрим пример кода на Python, который реализует это:
```python
from sklearn.svm import OneClassSVM
import numpy as np
# Пример данных о пульсе пациентов (удалены аномальные значения)
pulse_data = np.array([65, 68, 70, 72, 75, 78, 80, 82, 85, 88, 90, 92, 95])
# Добавим аномальные значения
anomalies = np.array([40, 100])
pulse_data_with_anomalies = np.concatenate((pulse_data, anomalies))
# Преобразуем данные в столбец (необходимо для scikit-learn)
pulse_data_with_anomalies = pulse_data_with_anomalies.reshape(-1, 1)
# Создаем модель One-Class SVM
model = OneClassSVM(nu=0.05) # nu – ожидаемая доля аномалий в данных
# Обучаем модель
model.fit(pulse_data_with_anomalies)
# Предсказываем аномалии
anomaly_predictions = model.predict(pulse_data_with_anomalies)
# Выводим индексы аномальных значений
anomaly_indices = np.where(anomaly_predictions == -1)[0]
print("Индексы аномальных значений пульса:", anomaly_indices)
```
В этом примере мы сначала создаем набор данных о пульсе пациентов, затем добавляем в него несколько аномальных значений (40 и 100, что предполагает необычно низкий и высокий пульс соответственно). Затем мы используем One-Class SVM для обнаружения аномалий в данных о пульсе. После обучения модели мы предсказываем аномалии и выводим индексы аномальных значений.
Этот пример демонстрирует, как можно использовать алгоритм One-Class SVM для выявления аномалий в медицинских данных о пульсе пациентов. Подобные методы могут быть полезны для выявления потенциальных проблем здоровья или нештатных ситуаций в медицинских данных.
Давайте представим сценарий, связанный с мониторингом сетевой активности компьютерной сети. Предположим, у нас есть набор данных, содержащий информацию о сетевом трафике, и мы хотим выявить аномальную активность, которая может указывать на попытки вторжения или другие сетевые атаки.
В этом примере мы будем использовать библиотеку PyOD, которая предоставляет реализации различных алгоритмов для обнаружения аномалий в данных.
Допустим, у нас есть следующий набор данных `network_traffic.csv`, содержащий информацию о сетевой активности:
```
timestamp,source_ip,destination_ip,bytes_transferred
2023-01-01 08:00:00,192.168.1.100,8.8.8.8,1000
2023-01-01 08:01:00,192.168.1.101,8.8.8.8,2000
2023-01-01 08:02:00,192.168.1.102,8.8.8.8,1500
…
```
Давайте рассмотрим пример кода на Python для обнаружения аномалий в этом наборе данных с использованием одного из алгоритмов PyOD, например, Isolation Forest:
```python
import pandas as pd
from pyod.models.iforest import IForest
# Загрузка данных
data = pd.read_csv('network_traffic.csv')
# Извлечение признаков (в данном примере будем использовать только количество переданных байт)
X = data[['bytes_transferred']]
# Создание модели Isolation Forest
model = IForest(contamination=0.1) # Ожидаемая доля аномалий в данных
# Обучение модели
model.fit(X)
# Предсказание аномалий
anomaly_scores = model.decision_function(X)
anomaly_labels = model.predict(X)
# Вывод аномальных наблюдений
anomalies = data[anomaly_labels == 1] # Отфильтровываем только аномальные наблюдения
print("Аномальные наблюдения:")
print(anomalies)
```
В этом примере мы загружаем данные о сетевом трафике, извлекаем необходимые признаки (в данном случае, количество переданных байт), создаем модель Isolation Forest с ожидаемой долей аномалий в данных 0.1, обучаем модель на данных и используем ее для выявления аномалий. После этого мы выводим аномальные наблюдения.
Так использование алгоритмов машинного обучения для выявления аномалий позволяет эффективно обрабатывать сложные и большие наборы данных, а также выявлять аномалии, которые могли бы быть упущены при использовании традиционных методов. Однако необходимо помнить, что выбор подходящего алгоритма и настройка параметров может зависеть от конкретной задачи и характеристик данных.
-Экспертные оценки
Выявление аномалий на основе экспертных оценок является важным и распространенным подходом, особенно в областях, где данные могут быть сложными для анализа с использованием автоматических методов, или когда у нас есть доступ к знаниям отраслевых экспертов.
Эксперты могут иметь ценные знания о характеристиках и особенностях данных в своей области, а также о типичных паттернах и аномалиях. Их оценки и предварительные догадки могут быть использованы для идентификации потенциальных аномалий в данных, которые затем могут быть дополнительно проверены и подтверждены с использованием автоматических методов или дополнительного анализа.
Например, в медицинской сфере врачи и специалисты могут обладать экспертными знаниями о нормальных и аномальных показателях в различных медицинских тестах или измерениях. Они могут помочь идентифицировать аномальные результаты, которые могут указывать на потенциальные проблемы здоровья или требуют дополнительного внимания.
Такой подход к выявлению аномалий может быть особенно полезен в ситуациях, когда данные имеют сложную структуру или когда аномалии могут иметь специфические характеристики, которые трудно обнаружить с использованием автоматических методов. Он также может дополнять автоматические методы, помогая сосредоточить внимание на наиболее важных областях данных и предотвращая ложные срабатывания.
-Примеры применения
Применение методов выявления аномалий и выбросов имеет широкий спектр применений в различных областях, включая финансы, медицину, обнаружение мошенничества, промышленность и многое другое. Эти методы играют ключевую роль в обработке данных и анализе, помогая выявить аномальные или необычные паттерны, которые могут указывать на важные события или проблемы.
В финансовой сфере, например, выявление аномальных транзакций может помочь в обнаружении мошенничества и предотвращении финансовых преступлений. Алгоритмы машинного обучения могут анализировать большие объемы финансовых данных, чтобы выявить необычные образцы поведения, такие как необычные транзакции или подозрительные операции, которые могут быть индикаторами мошенничества.
В медицинской сфере выявление аномальных показателей здоровья может быть критически важным для диагностики и лечения заболеваний. Алгоритмы машинного обучения могут анализировать медицинские данные, такие как результаты тестов, измерения пациентов и истории болезней, чтобы выявить аномалии, которые могут указывать на наличие серьезных медицинских проблем или требовать дополнительного внимания со стороны врачей.
Конец ознакомительного фрагмента.
Текст предоставлен ООО «Литрес».
Прочитайте эту книгу целиком, купив полную легальную версию на Литрес.
Безопасно оплатить книгу можно банковской картой Visa, MasterCard, Maestro, со счета мобильного телефона, с платежного терминала, в салоне МТС или Связной, через PayPal, WebMoney, Яндекс.Деньги, QIWI Кошелек, бонусными картами или другим удобным Вам способом.








