Физика. Порядок вещей, или Осознание знаний. Книга 2

- -
- 100%
- +

© Александр Алексеевич Астахов, 2023
ISBN 978-5-4485-0327-6
Создано в интеллектуальной издательской системе Ridero
Математика – точная наука. Она с одинаковой точностью отражает законы природы и фантазии физиков. Но физики фантазируют не ради фантазии. Они думают, что открывают законы природы. Поэтому задача официальной науки не запрещать физикам фантазировать, а научиться находить в их фантазиях элементы математики природы.
А. А. Астахов
Удивительно точную мысль по поводу дальнейшего развития физики сформулировал А. П. Смирнов в статье «Осознание знания откровение XXI века». Человечество накопило огромное количество практических, опытных знаний о природе и эмпирически точно установленных закономерностей. Поэтому не нужно искать физические теории в дебрях формально-математических преобразований, чем сегодня увлекается множество современных исследователей. Многие вопросы можно решить, разобравшись с тем, что мы уже знаем достоверно. Этого вполне достаточно для правильных теорий, построенных на основе математики природы.
А. П. Смирнов, А. А. Астахов
«Может быть, мое мнение меня обманывает; поэтому я хочу быть собеседником, а не судьей, исследователем, а не основоположником; я готов учиться у каждого, кто предлагает что-то более правильное и достоверное… Если же читатель увидит, что оснастка моего сочинения равна той, которая имеется у противоположной стороны, тогда он сам взвесит и рассудит, что имеет большее значение: суждение всех просвещенных людей…, всех университетов…, или же частное мнение того или иного человека… Я знаю, в жизни нередко случается, что большая часть побеждает лучшую. Я знаю, что при исследовании истины никогда не лишне добавить свое прилежание к тому, что было сделано прежде».
Эразм Роттердамский
В мире, как он описывается многими науками, отсутствует смысл. Это, однако, означает не то, что мир лишен смысла, а лишь то, что многие науки слепы к нему. Смысл приносится в жертву многими науками.
Виктор Франкл
ВВЕДЕНИЕ
Настоящая работа посвящена анализу физической сущности современных знаний о природе, связанных с движением и взаимодействием материи. Появляющиеся в последнее время в современной науке мнения о первичности вращательного движения, основанные на строении микромира, а также на вращении эфирных вихрей, образующих элементарные частицы вещества несостоятельны. Строение вещества и движение материи это разные вещи. Любое движение первоначально возникает как прямолинейное движение, т.к. в природе не существует криволинейных сил. Это непосредственно следует из законов динамики Ньютона, которые на сегодняшний день считаются незыблемыми. Все попытки некоторых современных авторов внести свои коррективы в законы Ньютона не меняют их физической сущности.
В первом законе Ньютона говорится исключительно о прямолинейном движении. Второй закон Ньютона определяет силу и ускорение, которые возникают вдоль одной общей прямой линии предшествующего равномерного прямолинейного движения взаимодействующих тел. Если предшествующие движения пересекаются под углом, то результирующее движение в любом случае представляет собой результирующую прямую линию. Об этом же говорит и третий закон Ньютона. Попробуйте представить себе силу взаимодействия, которая действует на взаимодействующие тела в противоположных направлениях, но не вдоль одной прямой, а как-либо иначе. Естественно, что это не возможно, т.к. противоположные направления по определению находятся только на одной прямой, но никак не на кривой линии.
Криволинейное движение возникает только при дополнительном силовом воздействии, имеющим иное направление, чем направление текущего активного или так называемого инерционного прямолинейного движения. Криволинейное движение, образующееся за счет множества разнонаправленных прямолинейных взаимодействий, является более сложным движением, чем прямолинейное движение, а, как известно, сложное не может быть элементом простого.
Таким образом, основным элементом механического движения в природе является прямолинейное перемещение в пространстве. Даже если вещество образовано вихрями амеров эфира, то в свободном пространстве между соударениями они, очевидно, движутся прямолинейно.
Вследствие непрерывных разнонаправленных взаимодействий материальных тел между собой, а также с мировой материальной средой прямолинейное движение в чистом виде в природе встречается довольно редко, что дает ложное основание считать основополагающим движением – вращательное движение. Однако в природе так же редко встречается и вращательное движение в чистом виде. Первичность прямолинейного движения непосредственно следует из физического механизма формирования вращательного движения, которое в свою очередь является простейшим базовым элементом любого произвольного криволинейного движения. Вариант такого механизма приведен в настоящей работе.
По некоторым практическим соображениям мы попытались разобраться в физической сущности вращательного движения на уровне физического механизма преобразования движения по направлению и столкнулись с многочисленными противоречиями не только в существующей математической модели вращательного движения во всех его проявлениях, но и с другими проблемами классической физики, связанными с теорией движения в целом. Как выяснилось, в современной физике практически отсутствует описание явлений природы на уровне их физических механизмов.
В большинстве случаев всё сводится лишь к количественному математическому описанию природных закономерностей, в котором нет места физическому, а иногда и элементарному здравому смыслу. За физический смысл природных явлений зачастую выдается лишь краткое словесное описание математических формул. Причем словесное описание даже правильных формул только подтверждает количественную оценку найденной закономерности, но не отражает ее физическую сущность на уровне причинно-следственных связей. Даже популяризаторы науки в основном преподносят широкой аудитории описание природы на уровне её математического отображения в виде условных символов и знаков.
В природе не существует формальных математических правил. Математика это и есть физика, записанная в условных обозначениях: символах и знаках. Однако современный учебный процесс построен так, что в будущих математиках закрепляют знание математических правил в основном на формальном уровне. Во всяком случае, маститые математики практически забывают физическую основу ставших для них привычными стандартных математических операций.
Например, дополнительные множители не нарушают равенство. Однако если речь идёт о физических величинах, в которых этих множителей нет, то такое равенство не является физическим. Тем не менее, некоторые физики от формальной математики, умножая обе части физических формул на одну ту же величину иногда получают новые физические величины, там, где их нет, нарушая главный закон природы – Закон сохранения истины! На формально математических преобразованиях иногда даже строятся новые физические теории, хотя все должно быть наоборот.
В современной теоретической физике спокойно существуют и обсуждаются на самом высоком научном уровне такие понятия, как: «искривление пространства и времени», «кручение пространства», «пространство-время», «вибраторы-струны», «пятые, шестые и энные измерения». Ни один физик на Земле и даже авторы этих понятий не могут объяснить непосвященному человеку и даже специалистам, что это такое, потому что эти понятия не физические. Они получены из формально математических преобразований не физических величин, а предполагаемых допущений – постулатов и из всевозможной замены переменных. Но это уже не наука, а математическая религия.
Найти убедительные аргументы против откровенных глупостей достаточно сложно. Глупость нельзя опровергнуть в принципе, т.к. логика против нее бессильна. Особенно если эта глупость складывалась веками и формально подтверждена правильными математическими формулами. Это касается преобразования направления скорости без преобразования ее величины; однонаправленных линейных ускорений, которые изменяют скорость якобы только своего вида движения без взаимного влияния друг на друга; утверждения о фиктивности силы инерции без знания ее природы и при реальных энергетических затратах на ее преодоление; невозможности изменения импульса замкнутой системы физических тел в мировой материальной среде, в которой в принципе не может существовать замкнутых систем и многого другого.
Альтернатива откровенной глупости вовсе не означает альтернативы законам природы. А вот некоторые представители классической физики делают её альтернативной законам природы. Однако, как это ни парадоксально умные люди бояться идти против общественного мнения, поддерживающего глупость, чтобы самим не прослыть глупцами или альтернативщиками (альтами), как обидно называют официалы всех, кто выступает против откровенных глупостей современной науки. Мало кто отважится сказать, что король голый, если все вокруг утверждают, что он прекрасно и изысканно одет. В результате все вокруг считаются умными людьми, а физика 21 века топчется на месте только потому, что в свите короля нет честного человека, который не боится прослыть «глупцом».
В известной сказке эту роль выполняет младенец, который, может позволить себе говорить то, что он видит и думает и вовсе не потому, что он глуп, а потому, что он еще не научился лгать. В сказке младенца послушали, но в науке этого недостаточно. В науке люди, выступающие в роли таких младенцев, в лучшем случае просто игнорируются «умными» людьми из свиты короля. А в худшем случае на них спускают придворных псов.
Любые математические модели должны отражать только сложную связь давно устоявшихся и проверенных опытом элементарных понятий в физике. Только тогда они будут достаточно точно отражать природные явления. Наверное, современной наукой открыты еще не все элементарные инварианты. Однако возможности существующих классических инвариантов для определения физической сущности всех известных на сегодняшний день явлений природы еще далеко не исчерпаны.
Нарушений законов природы не может быть в принципе. Все, что происходит в природе, происходит только в соответствии с законами природы или не происходит вообще. Нарушения могут быть только в нашем понимании законов природы. Поэтому все, что на первый взгляд не вписывается в классические теории, объясняется только несовершенством существующей теории, а не нарушением законов природы.
В настоящей работе приведены многочисленные примеры, когда не вписывающиеся на первый взгляд в классическую физику явления природы находят у различных авторов вполне приемлемое объяснение, основанное на привычных элементарных понятиях. Например, полный импульс движения включает в себя не только линейный импульс, но и вращение. С учетом полного импульса разрешаются многие вопросы, связанные с кажущимся нарушением закона сохранения импульса в линейных взаимодействиях и многое другое.
Главной задачей настоящей работы является ни в коем случае не пересмотр давно открытых и проверенных опытом природных закономерностей, а придание им физического, а значит и здравого смысла, которого в современной физике хронически не хватает. Конечно же, исходя из истинного физического смысла, возможны некоторые уточнения существующих взглядов. Однако сделанные нами уточнения не выходят за рамки здравого смысла, т.к. они основаны на классических элементарных понятиях и принципах причинности, а не на постулатах, не подтверждающихся экспериментально и изобретаемых только для реализации далеких от реальной действительности математических моделей.
В работе предпринята попытка выявления физического смысла вращательного движения и его динамики, силы и ускорения Кориолиса, полного ускорения сложного движения, явления инерции, определяющего формирование сил взаимодействия, через которые осуществляется перераспределение энергии взаимодействия, а также физического смысла законов Ньютона. Рассмотрены вопросы так называемого безопорного движения. Дана критика некоторых авторов, а также современных ученых, которые очень уж рьяно, но, к сожалению, неумело или недостаточно аргументировано выступают в защиту своих консервативных взглядов.
Читатель может не согласиться с предложенными физическими механизмами, позволяющими разрешить существующие противоречия аналогичных классических моделей природных явлений. Однако мы не претендуем на истину в последней инстанции. Все существующие научные знания это только грубые математические и физические модели природных явлений. Реальная действительность значительно сложнее любых ее моделей, создаваемых наукой.
Мы можем сколь угодно близко подходить к истине, но никогда ее не достигнем, поскольку логика, построенная на элементарных понятиях не способна объяснить сами эти элементарные понятия. Элементарные понятия являются базой нашей логики, а для объяснения базы необходима другая база ещё более элементарных понятий, которой у нас пока нет. Однако другой логики у нас нет. Поэтому самое важное в любой теории это не абсолютная точность во всех её деталях, а её принципиальное соответствие здравому смыслу и проверенным элементарным понятиям. Окончательную оценку любой теории, как всегда, выставит время. Однако если теория не противоречит здравому смыслу, то со временем она никогда полностью не пересматривается, а только уточняется и дополняется.
Конечно же, на бытовом уровне здравый смысл у всех людей разный, поскольку зачастую он отражает законы человеческой психики, не всегда связанной с объективной реальностью. Как говорится правда у всех своя. Однако в науке здравый смысл может быть только один. Он основан на элементарных понятиях, отражающих основные сведения о природе, подтверждающиеся тысячелетним опытом контакта человека с реальной действительностью на доступном ему уровне.
Мы можем не знать всех закономерностей природы и всех причин, происходящих в ней явлений. Однако новые неоткрытые закономерности не могут противоречить тому, что мы уже знаем о ней достоверно, хотя и на уровне элементарных понятий. Это означало бы, что природа противоречит самой себе, чего не может быть в принципе. Непознаваемость природы может быть связана с её бесконечным многообразием, но никак не с отсутствием в ней причинно-следственных связей, которые и определяют и ее, и наш с вами здравый смысл, который основан на образных представлениях.
Природа оперирует не цифрами и не формулами. Она оперирует реальными явлениями и процессами. Так же, как и человек мыслит не цифрами и не формулами, а образами, которые отражают материю во всех её проявлениях в пространстве в нашем сознании. И если математическую модель, какого-либо явления невозможно представить образно, то это вовсе не значит, что природа непознаваема для человека, как, например, говорят в отношении теории относительности Эйнштейна её защитники.
Это означает, что теория, скорее всего, не верна, т.к. она не совместима с образами, отражающими природу, т.е. с самой природой. Поэтому не поддавайтесь на утверждение консервативной части научного сообщества, что вы якобы не умны, раз не способны понять их несостоятельные теории. Они не более умны, чем вы и только прикрываются своими абстрактными математическими формулами, которые без физического обоснования связи этой абстракции с реальной действительностью ничего не значат.
Если отбросить малопонятные для непосвящённого человека термины, то объяснения природных явлений даже у маститых академиков не выходят за рамки обычной детской логики. Попросите академиков объяснить их формулы и представления, облечённые в мудрёные специальные термины, через образные представления, т.е. на пальцах, как говорят в народе, и вы услышите в ответ такой родной и понятный для всех детский лепет, т.к. логика на всех одна и на детей и на маститых академиков.
Причём это в лучшем случае. А в худшем вам просто намекнут, что вы недостаточно умны, что означает, что академики сами не понимают, о чём говорят.
Как говорил сам автор самой непонятной в науке теории Эйнштейн:
«Если не можете объяснить свою мысль пятилетнему ребёнку, значит, Вы сами её плохо понимаете».
И об этом вы тоже прочитаете в настоящей работе.
Ничего позорного и унизительного в ошибках нет. Без ошибок развитие науки не возможно. Но оно невозможно и без признания этих ошибок. Тем не менее, маститые академики, наделавшие эти ошибки и много лет преподающие их студентам и обществу, не хотят их признавать. И руководствуются они в этом вовсе не интересами науки, а собственными низменными интересами. В этих условиях, только накопив критическую массу критических замечаний в обществе, можно стимулировать развитие науки. Поэтому мы обращаемся к вам. Читайте, думайте, анализируйте! И присылайте ваши критические замечания.
И ещё один момент, на который мы хотим обратить внимание читателя. В предлагаемой работе повествование идёт от множественного числа «мы». Это не значит, что нас много. Автор пока практически один. Но выражение «мы» я употребляю по следующим четырем причинам:
Во-первых, когда автор кому-то что-то пытается объяснить, то он приглашает своих слушателей в собеседники, при этом он справедливо полагает, что он уже не один.
Во-вторых, предлагая своё видение вопроса, каждый автор надеется всё-таки приобрести единомышленников и поэтому ведёт повествование и от имени тех, кто с большой долей вероятности в достаточно большой аудитории может его поддерживать. Если же он говорит «я», то он в некотором смысле противопоставляет себя возможным единомышленникам.
В-третьих, говорить от собственного лица, т.е. «якать» не совсем скромно, потому что каким бы новым не было мнение автора, он всегда в значительной степени опирается на опыт, накопленный другими авторами. Ссылки на них, конечно же, этически необходимы. Однако при этом в любом случае даже самое новое видение автора остаётся не совсем его собственным независимым мнением. Ведь даже свои элементарные знания он получает от общества.
И наконец, в-четвёртых, наверное, именно из приведённых выше соображений обращение «мы» общепринято в практике публичных работ.
4. ЯВЛЕНИЕ КОРИОЛИСА – ФИЗИЧЕСКИЙ СМЫСЛ
Густав Гаспар Кориолис (1792—1843 гг.) – французский математик и механик открыл силу инерции, названную впоследствии его именем. Она возникает в неинерциальной вращающейся системе отсчета. Он также вывел ее формулу.

Кориолис Г. Г.
Сила Кориолиса равна удвоенной радиальной скорости (Vр), умноженной на угловую скорость вращения (ω) и умноженную на синус угла между ними, а так же на испытуемую массу (M).
В классической физике описаны два варианта проявления силы и ускорения Кориолиса.
В первом варианте относительная скорость направлена вдоль радиуса вращающейся системы. Здесь действительно проявляется достаточно выраженное явление, которое в классической физике ассоциируют с ускорением Кориолиса. Однако в классической физике за силу и ускорение Кориолиса фактически принимается противо реакция на обычную тангенциальную силу, которая поддерживает угловую скорость переносного вращения. Поддерживающая сила – это либо сила, действующая на движущееся радиально тело со стороны вращающихся масс системы, которые не изменяют своего радиального положения, либо любая внешняя сила, которая поддерживает переносную угловую скорость на постоянном уровне.
В отсутствие поддерживающей силы происходит естественное уменьшение угловой скорости при радиальном движении от центра вращения и естественное увеличение угловой скорости при радиальном движении к центру вращения. Это явление в классической физике называется законом сохранения углового момента, который якобы выполняется в отсутствие тангенциальных сил. Однако в реальной действительности угловой момент сохраняется именно за счёт тангенциальной составляющей радиальной силы. Это и есть основа явления Кориолиса. Поэтому тангенциальную составляющую радиальной силы мы называем истинной силой Кориолиса-Кеплера.
Проявляясь совместно с «обычной» истинной силой Кориолиса, фиктивная сила инерции Кориолиса одновременно противоречит, как физическому смыслу обычных сил, так и фиктивных сил инерции. Поскольку в классической динамике вращательного движения понятие об обычной истинной силе Кориолиса-Кеплера отсутствует, то в классической физике родилась самая странная сила не только из всех сил инерции, но и самая странная из всех обычных сил!!!
Классическая сила Кориолиса – это либо, полу фиктивная обычная сила, либо, полу обычная фиктивная сила. Недаром физики всех народов, начиная со времён Кориолиса, и до сих пор спорят, реальна ли сила Кориолиса или же это только иллюзорная сила инерции.
Поскольку истинная сила Кориолиса-Кеплера в классической модели явления Кориолиса полностью скомпенсирована, то природа этого явления принципиально не может быть раскрыта в классической физике. В частности реальное ускорение и сила Кориолиса за счёт компенсации истинной силы Кориолиса-Кеплера вдвое меньше классического ускорения и силы Кориолиса. При этом классической силе Кориолиса соответствует только общее силовое напряжение, возникающее при противодействии поддерживающей силы и истинной силы Кориолиса-Кеплера.
Во втором варианте относительная скорость направлена перпендикулярно постоянному радиусу вращающейся системы. При этом абсолютная линейная скорость является величиной постоянной. Но это есть не что иное, как равномерное вращательное движение, динамику которого с классической же точки зрения определяет исключительно только центростремительное ускорение. Следовательно, либо никакого ускорения Кориолиса при тангенциальном относительном движении нет, либо классической физике следует пересмотреть свои взгляды, как на явление Кориолиса, так и на классическую модель вращательного движения.
Явление Кориолиса – Кеплера играет очень важную роль в природе. Например, А. И. Андреев в работе «Основы естественной энергетики», Санкт-Петербург, 2004, г. на стр. 181 пишет:
«Поскольку образование и существование вихрей элементарных частиц и гравитации происходит за счёт кориолисовых сил и самовращения, то кориолисово самовращение, именно в этом смысле является основой природы».
В реальной действительности никакого самовращения вихрей за счёт силы Кориолиса нет, и не может быть в принципе. Самовращение есть только в равномерном вращательном движении. Тем не менее, явление Кориолиса – Кеплера заслуживает того, чтобы уделить ему особое внимание при рассмотрении вопросов физики движения, тем более что в классической физике оно не имеет непротиворечивого объяснения.
Рассмотрим эти вопросы подробнее.
4.1. Первый вариант проявления ускорения Кориолиса. Скорость относительного движения направлена вдоль радиуса вращающейся системы
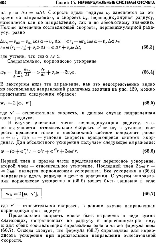
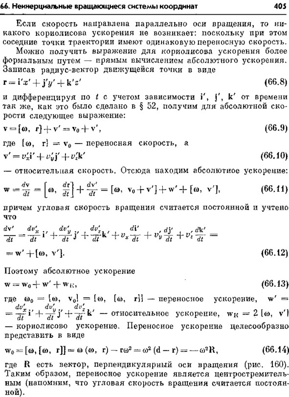
А. Н. Матвеев в работе «Механика и теория относительности», 3-е издание, Москва, «ОНИКС 21 век», «Мир и образование», 2003 г., допущенной в качестве учебника для студентов высших учебных заведений определяет ускорение Кориолиса следующим образом (см. фотокопии ниже).




Книга написана в соответствии с программой курса физики для университетов, однако, физики в данном учебнике нисколько не больше, чем во многих других современных учебниках по физике. Форма написания книги больше соответствует справочной литературе по физике, в которой приводятся не столько физические, сколько математические описания физических явлений.
Матвеев пытается выяснить и донести до читателей «физическую сущность кориолисова ускорения», как он сам пишет на странице 403 своей книги. Однако все принципиальные выводы, касающиеся физики явления Кориолиса, подробно не анализируются. Все спорные и противоречивые моменты явления Кориолиса остаются без доказательства и разъяснений. Механизм образования ускорения Кориолиса не раскрыт. Всё представлено на уровне голой математики, за которой не всегда виден физический смысл явлений, хотя в физике все должно быть наоборот.





