- -
- 100%
- +

Редактор Анастасия Фокина
Корректор Анастасия Фокина
Арт-директор Ирина Белоносова
© Евгений Бажов, 2021
ISBN 978-5-0055-6829-8
Создано в интеллектуальной издательской системе Ridero
Этой книги бы не случилось без помощи и содействия многих людей. Благодарю мою жену Ольгу за поддержку и ценные советы. Папу, маму, сестру – за веру в меня. Психолога, академика Михаила Литвака – за личный пример и рекомендацию идти своим путём. Моих партнёров, бизнес-консультантов Стивена Янга и Джордана Суна – за мудрость и терпение в наших проектах. Ирину Белоносову – за идею обложки, которая передала главную мысль книги: смотреть в глубину. Джимшера Челидзе – за его бесценные комментарии и обратную связь по книге, которые помогли значительно её улучшить и частично вошли в содержание и резюме глав.
А также спасибо всем коллегам по консалтинговой деятельности и партнёрам по бизнесу за их примеры из жизни и работы.
Вместе мы сила!
Евгений БажовОб авторе
Евгений Бажов – предприниматель, исследователь, полномочный представитель Финансово-банковской ассоциации Евро-Азиатского сотрудничества. Проживает и ведёт бизнес в Китае с 2004 года. Владеет китайским, английским и японским языками, глубоко погружён в культуру стран Азии.
Автор этой книги имеет степень Executive MBA (управление бизнесом) и является бизнес-коучем Executive Coach АCC, ICF, для руководителей мировых корпораций из списка Fortune 500. Выпустил несколько книг о ведении бизнеса и саморазвитии в СНГ, США и Китае.
Автор сам прошёл путь предпринимателя, а также получил уникальный опыт работы бизнес-консультантом для китайских собственников и руководителей международных компаний. Это дало ему возможность понять образ мышления управленцев, чтобы разработать методы эффективных переговоров, приводящих к результату.
Введение
Довольно часто встреча с новым или важным клиентом – это большой стресс. Это переживания. Особенно если на карту поставлено много: новый проект, крупная сделка, деньги. Несмотря на внешний poker face (невозмутимое выражение лица – прим. автора), ладони всё равно потеют, а сердце в груди бьётся сильнее.
В этой книге собран наш совместный с партнерами по Simplify Consulting опыт подготовки к переговорам. На троих у нас около 80 лет опыта ведения переговоров в разных сферах и на разных уровнях.
Книга основана на практических рекомендациях:
1) Джордана Суна, генерального директора международного холдинга, в котором заняты 53 тысячи сотрудников;
2) моих – частного предпринимателя и ментора, более 20 лет прожившего в Китае;
3) Стивена Янга, бизнес-консультанта по маркетингу и стратегии из Канады.
Эта методика уже помогла многим нашим клиентам по коучингу успокоиться и отточить навыки успешного ведения переговоров до получения результата.
Книга состоит из четырёх частей.
Первая часть – это практические приёмы по предварительной подготовке, личной настройке и поведению в переговорах.
Вторая часть рассказывает, что и как отвечать на возражения, чтобы не попадать впросак.
Третья направлена на воскрешение и оттачивание главного навыка продвижения по жизни и в бизнесе, ныне забитого в СНГ, – лести и подхалимажа. Переговоры ведутся с людьми, и если вы хотите достичь нужного вам результата, то этими навыками необходимо владеть в совершенстве. Если вы с этим не согласны, возможно, вам не стоит приобретать это пособие. Ведь каждый раз вы будете вести мучительную войну с моралью. А нужно ли вам это?
В четвёртой части вы узнаете современные секретные стратегии продвижения в бизнесе и жизни, основанные на древнекитайских мудростях.
В конце каждой части вы найдёте краткое резюме, полезное для запоминания. Если у вас нет времени читать всю книгу, то одних резюме будет достаточно, чтобы уловить суть или быстро освежить в памяти свои знания.
Бизнес и переговоры по-китайски – это интересное и увлекательное приключение. Это исследование новых методов и расширение границ – своих личных и бизнеса. Готовы отправиться в путешествие?
Часть первая.
Переговоры. Памятка
Настройка перед встречей
Моя цель не в том, чтобы понравиться клиенту, партнёру, начальнику или коллегам. Моя главная цель – натренироваться. Научиться эффективно работать, продавать. Это игра. Тренировка. Подготовка к большим турнирам в будущем. И в этой игре я могу проиграть, ошибиться, встретить более сильных противников…
Но это и к лучшему! Сильные соперники или проигрыш делают и меня сильнее, ведь они дают мне ценный опыт. Если я продолжу тренироваться, то смогу ли с таким новым опытом пройти дальше? На следующий этап? Конечно. И значит, подойдя к большому турниру, на высшем уровне, я буду уже натренированным высококлассным профессионалом.
Перед встречей опишите вашу позицию с точки зрения ключевых моментов в рабочем и бизнес-аспектах.
Например, с нашей точки зрения, ключевыми моментами, к которым мы должны апеллировать во время переговоров, являются:
Наши позиции:
Что мы можем:
Что мы хотим:
На что мы готовы пойти, чтобы получить этого клиента:
На что мы НЕ готовы пойти, чтобы получить этого клиента:
Что, как мы считаем, хочет клиент? Какие у него потребности? Как мы можем их закрыть? (Это ваша гипотеза. На переговорах постарайтесь выяснить, насколько она верна. После переговоров проанализируйте встречу в отчёте о ней.)
УТП – с чем вы идёте на переговоры
УТП – это уникальное торговое предложение. Как его составить?
Сначала узнайте: КТО ВЫ в восприятии ваших клиентов? ПОЧЕМУ ОНИ ВЫБИРАЮТ ВАШУ КОМПАНИЮ, ПРОДУКТ или УСЛУГУ?
Точка «УЖЕ» сама по себе содержит что-то хорошее. Бизнес уже работает, уже приносит деньги, как-то развивается — и это неплохо, и может быть, даже достаточно. Однако если вы читаете эти строки, значит, уже нет, не достаточно.
Вы хотите большего. Правда?
Оцените подход «Макдональдс»: быстрое обслуживание, недорогая еда, средний вкус. Это их УТП. Клиент рассчитывает получить именно этот уровень сервиса и еды, и за эту цену его всё УСТРАИВАЕТ.
Выявите ваши сильные стороны.
Как это сделать? Один из способов – поговорить с вашими клиентами, покупателями вашей услуги. Узнайте, как они вас воспринимают.
1.Что ценного вы делаете для них?
2.Что вы делаете хорошо?
3.Что можете делать лучше?
4.Какие ещё услуги они желали бы получить от вас?
5.Что они от вас ожидают?
Ваша задача – получить ответы на эти вопросы. Как её выполнить?
Шаг 1. Написать письмо с перечнем вопросов и для начала прочитать его самим себе.
Шаг 2. Потом пусть это письмо вам прочтёт ваш коллега.
Шаг 3. Как ваши ощущения? Запишите ответы. Теперь можно подкорректировать письмо. Бывает ли у вас так, что в голове всё гладко, а на бумаге получается не очень? У меня бывает. И данный способ поможет предупредить возможные непонятности.
Шаг 4. Отправьте эти вопросы вашим клиентам, предварив их, например, такой формулировкой:
«Уважаемый Иван Иванович, у меня к вам трудная просьба. Если вы откажете, претензий и обид у меня не будет. Мы работаем над повышением уровня сервиса, чтобы предоставлять вам ещё более качественные услуги. И я буду вам очень благодарен, если вы найдёте время ответить на эти вопросы…
С благодарностью, генеральный директор ООО «Три Е» Бажов Е. Е.»
Удостоверьтесь, что клиент получил письмо, и уточните, когда ему будет удобно обсудить эти вопросы. Лучше всего сделать это либо при живом общении, либо по видеосвязи. Тогда у вас будет возможность оценить эмоции и невербалику собеседника. Чем больше клиентов вы опросите, тем чётче сможете сформулировать своё УТП и тем успешнее будет ваше дальнейшее развитие.
Вам подходит эта тактика?
Некоторые люди смущаются – им кажется неудобным отвлекать занятого человека. Но ведь вы стараетесь и для него тоже: ответы на эти вопросы помогут вам улучшить своё предложение, и этому клиенту тоже будет комфортнее с вами работать! Ну а если кто-то действительно очень занят, он просто проигнорирует ваше письмо.
По нашему опыту, около 25% не ответят ничего, 40% ответят односложно, а оставшиеся 35% дадут пищу для размышлений.
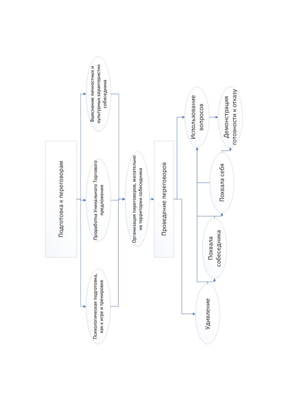
Подготовка к переговорам
Важно!
ПЕРЕД ПЕРЕГОВОРАМИ УЗНАЙТЕ КАК МОЖНО БОЛЬШЕ О ТЕХ, С КЕМ ВЫ БУДЕТЕ ВЕСТИ ПЕРЕГОВОРЫ: ИХ ХАРАКТЕР, НРАВЫ, ИСТОРИЮ, МАНЕРЫ и так далее.
Как это сделать?
Самый простой вариант – посмотреть их профили в социальных сетях.
1. Полистайте альбомы с фотографиями, обратите внимание на места, отмеченные на фото. Это поможет выявить их интересы, хобби, увлечения.
2. Возможно, у вас есть общие друзья.
3. Все это пригодится для small talk (разговора о жизни) и позволит расположить к себе собеседника.
4. В социальных сетях можно не просто найти и изучить информацию, но и визуализировать себя – познакомиться и «подружиться» с руководителями потенциальных компаний-клиентов.
5. Можно активно комментировать заметки, ставить «лайки» под фотографиями, появляться в ленте новостей – делать всё, чтобы стать заметным.
Это будет вам на руку в предстоящих переговорах: на встречу вы уже придёте как «свой». При прочих равных условиях это даст небольшое преимущество перед конкурентами: контракт чаще заключают с тем, кого знают лично.
ГДЕ?
Постарайтесь проводить переговоры в офисе у конкурента или клиента, на его территории. Это поможет оценить ситуацию в компании, послушать разговоры сотрудников, посмотреть на их поведение, задать вопросы, к примеру, пока идёте в кабинет.
С ЧЕМ?
При обучении жёстким переговорам часто дают совет: «Не ходите на переговоры без рычага давления. Отложите их до момента, когда найдёте рычаг, который заставит людей принять вашу позицию. Если такого рычага нет, то зачем идти? Вы заранее обречены на потерю». Возможно, это хорошая рекомендация для сильных людей, и, наверное, она кому-то подходит.
Мы же рекомендуем посмотреть на дело с другой стороны: я иду ПОТРЕНИРОВАТЬСЯ. На этом клиенте я смогу подготовиться, определить и отшлифовать своё УТП, чтобы уже на следующей встрече, у другого клиента, быть более подготовленным. Таким образом, спустя какое-то время я стану суперпрофессионалом продаж с очень ценным УТП.
С ЧЕГО НАЧАТЬ?
Все переговоры желательно начинать с того, чтобы расположить к себе собеседника. Скажите ему что-то приятное. Что конкретно можно сказать и как именно это сделать, я подробно расскажу во второй и третьей частях.
На втором этапе, после того как вы освоитесь с комплиментами, можно переходить на следующий уровень мастерства и тренироваться в технике моделирования эмоций: удиви/разозли – согласись.
Удивить или разозлить можно, например, тем, что вы не согласитесь с позицией или мнением собеседника. Потом, под напором аргументов, следует согласиться, то есть «сдаться» – так человек почувствует своё превосходство, ощутит себя победителем и неосознанно станет более снисходительным и лояльным к вашей позиции. Но этот навык требует практики.
Алгоритм переговоров
Какова цель коммерческого предложения, переговоров, сопроводительного письма? Целей можно выделить несколько:
1) удивить;
2) похвалить партнёра по общению;
3) косвенно похвалить себя;
4) продемонстрировать готовность к отказу.
Похвале будет посвящён отдельный раздел ниже.
Аргументы
Действовать в переговорах лучше так: один из сильнейших аргументов расположить в начале, а второй по силе – в конце. Все остальные доводы можно поставить в середину своей речи. Два самых сильных аргумента, как большие гвозди, укрепят воздействие ваших слов на собеседника.
Заучивать или нет?
Не нужно запоминать, что вы будете рассказывать на встрече. Лучше постарайтесь ухватить общий настрой, идею, с которой вы идёте. Слова подберутся сами.
Однако эта рекомендация подходит лишь тем, кто уже хорошо разбирается в теме, знает детали предмета, о котором будет идти речь. Если же вы пока ещё не считаете себя таким экспертом, то лучше записать свою речь дословно и выучить её наизусть. Можно распечатать её и положить в красивую папку. При сильном волнении на встрече уместно использовать приём подстройки под собеседника: «Уважаемый Иван Иванович, при разговоре с таким авторитетным для меня человеком я сильно волнуюсь и поэтому могу начать заикаться. Чтобы не тратить ваше время на мои заикания, разрешите, я зачитаю основную часть?»
Во всех случаях, когда я или мои клиенты использовали этот приём, мы отмечали, что собеседник благосклонно принимал такую просьбу. Это неудивительно, ведь мы подчеркнули его величие и авторитет.
Как снять волнение перед встречей
Я использую следующие способы.
1. Физиологический: попрыгать 15—20 раз, выполнить приседания и отжимания в том же количестве или быстро пройтись пешком до места встречи. Также можно взбежать по лестнице. Использую по ситуации. Если я волнуюсь, то у меня быстро бьётся сердце, я потею и испытываю напряжение. Через физическую нагрузку я направляю это состояние в нужное русло и таким образом успокаиваюсь.
2. Ментальный: за несколько минут до встречи, прикрыв глаза, сфокусироваться на ощущениях в теле. Эта практика называется ноутинг. Мысленно отмечайте всё, что чувствуете: тепло, сердцебиение, касание одежды или что-то чешется. 30 секунд такой медитации помогут восстановить спокойствие и сфокусироваться. Подход работает при должной степени тренировки.
Выступление на публике
Если вам довелось выступать на публике, то мне нравится такой метод: выбрать в зале лицо, которое вам симпатично, и обращаться как бы только к этому человеку. Рассказывайте конкретно ей или ему. Помните, что иногда желательно переводить взгляд на других людей слева или справа, а затем можно снова возвращаться к той же персоне.
Однако бывает и так, что из-за света софитов зал не видно. Что делать тогда?
В такой ситуации я представляю себе лицо любимой женщины и разговариваю уже с ней. Так мне легче вести своё выступление и нести эмоцию. Ведь люди в зале, общество – это единый организм, который хочет только одного: получить вашу эмоцию. В этот момент почти неважно, что именно вы говорите, мало кто будет вслушиваться в ваши цифры, и даже если вы что-то забудете или ошибётесь, скорее всего, никто этого не заметит. В большинстве своём люди заняты собой и своими мыслями или утыкаются в телефоны. Чтобы вас слушали, вы должны быть шоуменом, крутым оратором, а это особый талант или навык.
Вопросы
Тот, кто спрашивает, тот доминирует.
Я работал с одним корпоративным клиентом. Их компания хотела провести маркетинговое исследование, чтобы понять, почему их подразделение в Китае медленно развивается. Когда мы начали изучать их ситуацию, то увидели отсутствие роста продаж, убытки, нескончаемые требования дотаций и игнорирование заявленного плана руководителем китайского офиса. Менеджмент при этом оптимистично утверждал, что на первом этапе так бывает «у всех» и для этого якобы есть объективные причины и факторы. То есть получалось, что это не их некомпетентность, а рынок такой. Мы провели аудит. Клиент увидел реальную ситуацию, а не ту, которую навязывал ему китайский офис. Выявился глубокий кризис управления и всей системы. Как мы решали этот вопрос, вы можете найти в других моих книгах. Здесь же я хочу лишь показать пример, как вам в качестве консультанта следует вести себя в офисе у клиента под огнём менеджмента. Или вы думаете, он не будет защищаться?
Итак, во время разговора с клиентами вы можете реагировать на любые глупые заявления со стороны клиентов или отговорки менеджмента следующим образом.
Вы: По какой причине вы это сделали?
Они: … (Дают свое объяснение.)
Вы: Хм… (Многозначительная тишина.)
Вы: Была ли для этого какая-то конкретная причина?
Они: … (Пояснение.)
Вы: Аааххх… (Многозначительная тишина.)
Вы: Стояла ли за этим какая-то стратегия?
Они:…
Вы: Хм… (Многозначительная тишина.)
Думаю, основной алгоритм уже понятен. Междометия с последующими паузами – это один из манипулятивных приёмов, ставящих собеседника в позицию, когда он вынужден оправдываться. Дальше его легче склонить к нужному вам решению или получить от него дополнительную информацию.
Помните: тот, кто задаёт вопросы, управляет ситуацией.
Готовясь к переговорам, подготовьте вопросы, которые вы будете задавать. Можете ориентироваться на следующие типы.
1. Вопросы планирования: «Сколько по времени продлится наша встреча?» Такие вопросы показывают, что вы серьёзный человек.
2. Информативные: «Сколько лет Вашим детям? В каком районе Вы живёте?» Это помогает сократить дистанцию и найти точки для выстраивания беседы.
3. Дружеские: «Вы смотрели/читали/слышали/любите чай? Вам не надоело (это дело, бизнес, погода)?» Такого рода вопросы завязывают small talk – предварительный диалог вроде бы ни о чём, который тем не менее помогает снять напряжение у обеих сторон.
4. Вопросы-комплименты: «Как Вы вытерпели такой кошмар (например, самоизоляцию и локдаун во время пандемии Covid-19)?
5. Любопытствующие: «Почему вы пришли ко мне, а не к „инфоцыганам“?» Вопрос кажется дурацким, но при ответе на него клиент может многое рассказать. Задать его имеет смысл в том случае, если клиент сам обратился к вам. Вместо «инфоцыган» можете использовать каких-то своих шарлатанов, которые обещают суперрезультат быстро и дёшево в вашей сфере.
6. Чтобы узнать, насколько честен с вами клиент, задайте вопрос, на который вы точно знаете ответ. А лучше два или три.
7. Вопросы раздражения: «А не подвести ли нам итог?» Уместны, если вы видите, что клиент не может на что-то решиться или не доверяет вам. Подумайте: как он будет работать с вами дальше, если даже вы его на это уговорите? Точно так же. Вы готовы к этому?
8. Запутывающие вопросы: «Вы хотите, чтобы в этой ситуации я придумал что-то новое, но этот подход не укладывается в ваш бюджет. Так как нам быть?» Ответственность за принятие решения должна лежать на партнёре по общению.
Важный момент: если вам хамят, обманывают, недоговаривают, значит, у другой стороны слабая позиция. Этим можно и нужно пользоваться. Записывайте все элементы, если есть возможность, лучше на видео или аудио, чтобы потом проанализировать. Но если можно только в блокнот, это тоже хорошо. Главное – сделать это «по горячим следам».
Следующим ходом может быть амортизационное письмо этому сотруднику и/или его руководителю. Писать его следует в нашем стиле. Для разработки индивидуального письма под вашу ситуацию вы можете связаться со мной. Амортизационное письмо – это методика, разработанная психологом М. Е. Литваком, которую мы адаптировали под бизнес-переговоры. Она позволяет направить любой вид агрессии против самого агрессора. Шаблоны таких писем вы также можете найти в книгах М. Е. Литвака.
Нюансы
• На переговоры лучше ходить в паре. Если вы мужчина, а вашим собеседником будет женщина, то желательно, чтобы и с вами была женщина.
• Вы всегда имеете право ответить позже. Не принимайте скоропалительных решений. Например, можно сослаться на то, что решение принимается коллегиально или нужно обсудить его с партнёром и т. д.
ПРАВИЛО: все решения принимайте на холодную голову!
Домашнее задание
После переговоров напишите конспект-отчёт, который можно выслать другой стороне (см. отчёт 1 в конце этого раздела). Это позволит выстроить отношения и зафиксировать этапы. Также часто бывает, что другая сторона видит ситуацию иначе и внесёт свои исправления.

Резюме части 1. Переговоры. Памятка
Если у вас нет времени читать всю первую часть либо возникла потребность освежить в памяти прочитанное, то вам поможет этот раздел. Наш принцип: «Повторение – мать учения». Результаты исследования, проведённого среди 8000 корпоративных лидеров Маршаллом Голдсмитом, выявили, что карьерный рост быстрее всего шёл у тех руководителей, которые ввели в свою жизнь привычку резюмировать прочитанный/изученный материал и периодически напоминать его себе. Причём чем чаще повторялся материал, тем быстрее и выше менеджер поднимался по карьерной лестнице. (Данное исследование вы можете найти под названием: «Leadership is a Contact Sport» by Marshall Goldsmith and Howard Morgan.)
Давайте и мы вспомним основные положения первой главы.
1. Переговоры – это игра и тренировка. Чем сильнее ваш противник, тем эффективнее тренировка. Поражение на тренировке позволяет учесть ошибки и улучшить свои результаты, чтобы стать сильнее к тому времени, когда переговоры будут идти на высоком уровне. Количество всегда перерастает в качество.
2. Сформируйте понимание вашего уникального торгового предложения (УТП). Узнайте, кто вы для ваших партнеров и клиентов. Почему они выбрали вас? Разобраться в этом вам помогут ответы на следующие вопросы.
• Что ценного вы делаете для них?
• Что вы делаете хорошо?
• Что можете делать лучше?
• Какие ещё услуги они желали бы получать от вас?
• Что они от вас ожидают?
Желательно выяснить это у клиентов. Не бойтесь их отказов, молчания или скупых ответов. Такие реакции составят 60—70%. Зато полученные продуктивные ответы позволят понять свои плюсы и минусы, что станет опорной точкой для дальнейшего развития.
3. До переговоров узнайте как можно больше о том, с кем вы будете говорить: характер и нравы собеседников, историю, манеры и т. д. В качестве источников используйте в числе прочего социальные сети. Подготовьте анкету перед встречей.
4. Постарайтесь организовать переговоры на территории партнёра. Ему это даст возможность расслабиться, а вы соберёте полезную информацию о компании партнёра, узнаете их культуру.
5. Во время встречи с потенциальным клиентом забудьте о том, что вы профессионал в своей области! В этот момент вы продавец! Ваша задача – показать, как ваш опыт гарантирует, что вы сможете наилучшим образом выполнить эту работу.
6. Алгоритм переговоров:
• удивить;
• похвалить партнёра по общению;
• косвенно похвалить себя;
• продемонстрировать готовность к отказу.
7. Рекомендую один из сильнейших аргументов расположить в начале, а второй по силе поставить в конец своей речи.
8. Не запоминайте, что вам нужно рассказать на встрече, – лучше поймайте общий настрой, идею, с которой вы туда идёте. Слова подберутся сами. Совет подходит лишь для тех, кто знает свой продукт и услугу «наизусть».
9. Если вы ещё совсем новичок в переговорах, запишите и выучите своё выступление. Распечатайте текст и положите в красивую папку. На встрече можете сказать, что не так часто общаетесь с такими важными людьми, и попросить разрешения пользоваться заметками.
10. Снятие волнения перед встречей:
• попрыгать 15—20 раз, выполнить приседания и отжимания в том же количестве или быстро пройтись пешком до места встречи, можно также взбежать по лестнице;
• за несколько минут до встречи, прикрыв глаза, сфокусироваться на ощущениях в теле.
11. При выступлении на публике выберите в зале лицо, которое будет вам симпатично, и обращайтесь к этому человеку. Если не получается, представьте лицо любимого человека и общайтесь с ним.
12. Тот, кто задаёт вопросы, управляет ситуацией. Старайтесь задавать вопросы и иногда вставлять очень краткие комментарии, междометия и выдерживать многозначительные паузы.
13. Подготовьте вопросы, которые будете задавать. Типы вопросов:
• вопросы планирования – «Сколько по времени продлится наша встреча?»
• информативные – «Сколько лет Вашим детям? В каком районе Вы живёте?»




