Равновесие. Как достичь баланса души и тела

- -
- 100%
- +
Почувствуйте разницу. Конечно, хочется найти того, кто бы взял за руку и повел в светлое счастливое будущее. Наставника или Учителя из дальневосточных сказок и буддийских притч, которому вы доверились и под непосредственным руководством которого получили бы желаемый результат. Хорошо бы. Я тоже хотел бы найти того, кто не просто определит направление моего движения, а даст практические рекомендации, покажет упражнения, проконтролирует их выполнение и создаст обратную связь, поддержит в трудные моменты, ответит на все мои вопросы, вселит уверенность, укажет, с кем все получится легче, быстрее и эффективнее.
Только где такого взять? Каждый хочет иметь в Учителях Христа, но каждому дается тот, кого он достоин: «Бог всегда окружает нас людьми, с которыми нам необходимо исцелиться от своих недостатков» (Симеон Афонский).
Теперь о том, что не позволяет нам быть равновесными – если не всегда, то хотя бы тогда, когда это нужно, важно или жизненно необходимо. Сохранять внутреннее равновесие нам не позволяет то, что на языке специалистов именуется дезадаптацией[7], а на повседневном – неумением быть адаптивным. Тогда мы ищем укрытия везде и всюду. Но! В жизни нет точки, где все будет хорошо и спокойно, аккуратно лежать на блюдечке, красиво упакованное, – нравится нам или нет. Важно это понять. Это жизнь, а не кино и не компьютерная игра, когда можно остановить на экране картинку и перезагружаться до тех пор, пока два любящих сердца не соединятся в поцелуе и не пойдут титры, а в зале прозвучит овация. Жизнь – длиннющий сериал, где один сезон сменяет другой, смерть любого действующего лица – не его окончание, а сюжетный ход, переход из одной коллизии в другую.
Перфекционисты упорно, раз за разом, строят жизнь по линеечке, каждый раз наступая на одни и те же грабли в тех же самых местах. Мы постоянно учимся жить. Никто не может сказать про себя, что он постиг жизнь во всем ее многообразии. Как только скажешь подобное, «карточный домик» домыслов и предположений мигом рассыплется. Все идеальное мертво, все живое неидеально.
Нужно постоянно принимать изменчивость жизни и спокойно встречать ее непредсказуемость. Наш ум дает оценку и окрашивает происходящее в разные цвета. Он помогает судить, что такое хорошо и что такое плохо, как можно и как нельзя, правильно или нет. Таков вечный поток жизни.
Вы можете искать укрытие от урагана в тихой бухте, как пескарь; избегать эпизодов, в которых спокойствие жизни может быть нарушено. Можно пытаться, хотя бы на время. Но потом, хотим мы того или нет, придется идти в жизнь. Кто-то советует «жить в эпицентре событий, как неизменное присутствие в самом центре бури жизни, как большой открытый простор, в котором радость и боль, экстаз и агония, скука и блаженство, могут возникать и утихать, подобно волнам в океане». Романтично. Но не всем удобно, эффективно и комфортно, а главное – полезно.
Стресс, эустресс, дистресс и их роль в нашей жизни. Как все происходит внутри нас
Если вы спокойны, а вокруг в панике бегают люди, значит, вы ни фига не поняли.
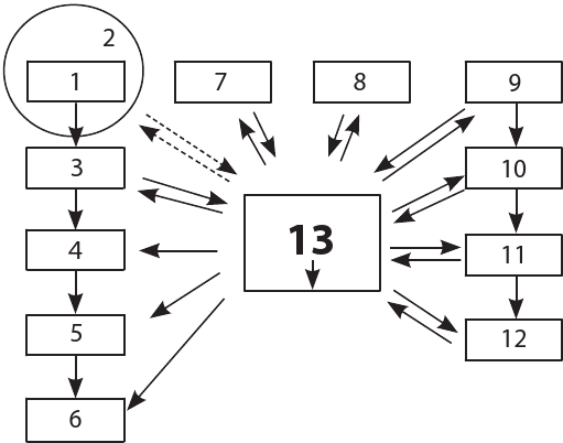
В. Головачёв.Возвращение настоящегоМы живем в потоке информации и находимся с ней во взаимосвязи. Разумеется, мы принимаем и воспринимаем далеко не весь этот поток, даже на уровне подсознания. У нас стоит своеобразный фильтр в виде Картины мира (рис. 1).

Рис. 1. Схема «Стресс – дистресс – эустресс»
1. Картина мира – система интуитивных, субъективных мнений, суждений и представлений о реальности. Своеобразная масштабная сетка, в индивидуальном исполнении наброшенная на весь мир видимый и воображаемый. Само собой, ее искажения носят как глубоко личный характер, так и характер, общий для всего живого. Нечто вроде торта наполеон, но более слоеного. Именно слоеного! В этом фильтре все начинается со слоя, связанного с базовыми для нашего бытия константами (скорость света в вакууме, постоянная Планка, гравитационная постоянная, структура ДНК, генотип и проч.). На этот слой наложен слой, связанный с культурой этноса, социума, региона, страны, общественного строя. Все это дополняется слоями, связанными с историей развития, особенностями цивилизации региона, страны, рода, семьи, индивида. Сюда нужно добавить родовые сценарные программы, которым не менее трехсот лет, индивидуальный субъективный опыт каждого из участников этого процесса и личную историю. Плюс накладываются искусственные искажения в виде подтасовок, фейков, лжи, полуправды, деформации и информации, которую нам предоставляют СМИ, политики, окружение. Представили? Сложность неимоверная!
2. Информация проходит через неимоверно сложный фильтр Картины мира и поступает в головной мозг, где включаются наши поведенческие реакции: от безусловных рефлексов до условных, от примитивных реакций до наисложнейших. Происходят разноплановые, до конца не изученные реакции, от энергоинформационных до биохимических. Тело приходит в состояние готовности к действию – в этом процессе задействована гуморальная деятельность, активизируются сердечно-сосудистая и нервная системы, в кровь выбрасываются стероиды, катехоламины, норадреналин, кортизол, адреналин. Организм готов к действию, а головной мозг с помощью всех имеющихся в доступе ресурсов создает некий концепт по выходу из создавшейся ситуации с победой.
3. Само действие. Преодоление. Борение. Достижение. Творчество. Не в виде умений или навыков вязать, рисовать, петь, танцевать, музицировать или писать стихи. Нет! Здесь речь идет о творчестве, которое может быть неимоверно разнообразным. Однако принцип реагирования сводится в двум реакциям – бить или убегать, от примитивного «залегания под кустиком», подобия Колобка, до серьезной многоуровневой системы постепенного ухода из зоны конфликта и от новой информации, а также избегания новых вводных. То, что именуется «тихой сапой» что-то не делать или делать, либо громко декларировать свое «недеяние-деяние», даже влиять на события, ситуации, решение задач одним своим присутствием[8]. В основе всех этих проявлений – стремление удержаться от стандартных для себя, дезадаптивных действий.
Это еще и терпение, но вот в каком виде: «Терпение – это вовсе не состояние скота, который всё терпит. Это не унижение человека – совсем нет. Это не компромисс со злом – ни в коем случае. Терпение – это есть умение сохранять невозмутимость духа в тех обстоятельствах, которые этой невозмутимости препятствуют. Терпение – это есть умение идти к цели, когда встречаются на пути различные преграды. Терпение – это умение сохранять радостный дух, когда слишком много печали. Терпение есть победа и преодоление, терпение есть форма мужества – вот что такое настоящее терпение» (протоиерей А. Мень).
Да, терпение заключается не в ожидании, а в способности сохранять гармоничное, равновесное состояние, не прекращая трудов, воплощая свои планы и мечты. Поэтому взялся за гуж, не говори, что не дюж, иначе нет смысла начинать. Да, первоначально это потеря стабильности и комфорта, изменения, включая то, что вы понимаете под зоной комфорта. Придется чем-то пожертвовать (временем, отношениями), возможно временное одиночество. Именно оно делает многие вещи возможными, как тестовое задание на выдержку, упорство, настойчивость. Тогда придет понимание, что борьба – не преграда, а сам путь.
Бить – не обязательный удар или нажатие «кнопки». Это активная фаза действия по адаптации себя к новым вводным или окружающей среды к изменениям. Обычно это комплекс, сложный коктейль из разнообразных действий, в которых есть место и «лежанию под кустиком», и возможности нанести «удар». Действия и планирование, логика и интуиция, упорство и ход на поводу у событий.
Творчество в данном случае – не что иное, как умение, переходящее в навык, нестандартно решать стандартные для себя задачи. Возможность переводить проблемы в задачи. То есть проблема – личностно актуальная и ориентированная на субъективное восприятие ситуация, как ситуация с Буркина-Фасо для подавляющего большинства.
4. Результат, он же продукт. Вовсе необязательно это будет какая-то мандря из железа и дерева, перекрытие Енисея лютой зимой, освоение Марса с насаждением яблонь, создание нового гаджета. Вероятно, это проявление в себе новых способностей, качеств, мыслей, чувств, текста, стихов или традиции; создание праздника, тренировка нового навыка и прочее. Это может быть модернизация, адаптация или апгрейд уже существующего, но устаревшего морально или физически. Демонтаж старого, но (!) с последующим созиданием нового. Разнообразие «продукта» такое же, как разнообразие самой жизни. Разумный консерватизм и разумная революция.
Адаптивный человек одновременно немного консерватор и слегка революционер. Он старается беречь и создавать лучшее, знает: чтобы сказать чему-то «нет», надо знать, чему ты говоришь «да». Так он оберегает себя от соблазнов принимать без разбору все подряд, «новое» и «прогрессивное» как хорошее и лучшее или наивно полагать, что все «старинное» лучше по определению. Традиция – способ приумножения качества. Как в притче о талантах (Мф. 25:14–23), где говорится, что обычное хранение ведет к утрате качества, по сути, к потере хранимого. Хранитель же бездеятелен по определению. Это функция. То, что он хранит, – не качество, а форма, не имеющая прикладного значения.
5. Фиксация внимания на том, что «все получилось»! Невероятно важная фаза. Без нее все сделанное, пусть даже ценой неимоверных усилий и лишений, трудов, пота, крови и слез, уходит в никуда. Это и есть успех! Личный, индивидуальный, ни на кого не похожий. Получение результата, которое сопровождается радостью (тихой или громкой), ощущением счастья, приподнятым настроением, эйфорией, упоением, восторгом, торжеством, ликованием, кайфом, и т. д. и т. п. Даже если вы не получили того, что хотели, но приобрели личный опыт. Понимания без личного опыта не бывает.
Фиксация на достижении – важнейший компонент, необходимый для завершения так называемого гештальта. Без фиксированного ощущения этих чувств, эмоций, состояний он не будет завершен. «Слона-то я и не приметил!»
Тогда в кровь выбрасываются «гормоны счастья» – изоморфы эндорфина, серотонина, дофамина. Как ни стараются химики их синтезировать, не получается. Формула есть, а нужного эффекта нет. Как в «Двенадцати стульях»: «Мотор был очень похож на настоящий, но не работал». Видимо, фокус в изомерах[9]. Поэтому каждый раз вкус успеха разный, и на него нельзя «подсесть», получить привыкание, как от наркотиков. Это подлинное расслабление, причем трехуровневое (тело – психика – душа).
Нравится нам или нет, но привычка ныть, язвить, прибегать к черному юмору – особенность многих. Так проще, традиционнее, заложено на уровне Картины мира. Создается иллюзия наличия у нытика-критика мегаума в виде постоянного недовольства всем вокруг и около, демонстрации скепсиса и безответственной критики как стиля жизни. В нашей культуре внедрена идея, что восторгаться – значит проявлять слабость, а критиковать – значит быть умным, независимым и самостоятельным. Особенно в некоторых субкультурах. Кроме того, есть еще один, весьма распространенный вид подобного незавершения – постоянное недовольство собой, фиксируемое или нет, но корнями уходящее глубоко в историю культуры и цивилизации, отраженное в личной истории или в истории рода, семьи.
Вот как описал такое поведение на примере главного героя А. Бушков. Точнее, данный настрой проходит лейтмотивом через весь Таларский цикл книг: «Серьезная победа, без дураков. И не имеет значения, что во многом… Важны не обстоятельства, а результат.
И все же, все же… Он не чувствовал себя триумфатором ни на мизинчик, и дело тут было не в скромности, а в чем-то другом. Он ни о чем не сожалел, доведись повторить все, поступил бы точно так же – и все равно, где-то в глубине Души таился некий мутный осадок, словно в бутылке скверного вина…» («Вертикальная вода»).
Это и есть «незавершенный гештальт», когда остается осадок, дискомфорт, тяжесть, подавленность и даже злость на себя, тоска от ощущения недоделанного, неудовлетворения собой, эдакий ненужный перфекционизм, сопровождаемый остаточным напряжением. Нет нигде в себе ощущения, которое описывается метафорой: «уставшие, но довольные, они возвращались домой», – когда есть радость от сделанного сегодня по максимуму. Это и есть реалистичный перфекционизм. Полезный и нужный. Ведущий к успеху.
6. Целостность. Внутреннее равновесие, единство, целостность психики, тела и души. Когда ты как чувствуешь, так и думаешь. Как думаешь, так и поступаешь. Здоровье по всей триаде тело – психика – душа. Успех.
Приведенные пункты 1–6 – не что иное, как завершенный цикл стресса, наша адекватная реакция на изменения в мире, сопровождающиеся внутренним и внешним развитием. «Но само несовершенство человеческой природы таково, что свидетельствует с несомненностью о высшем месте человека среди всех прочих существ, ибо только ему – единственному из живых – дана возможность совершенствования. Само слово “несовершенный”, относимое к нему, уже содержит в себе признание за ним способностей и возможностей к восхождению…»
Тигр, крокодил, антилопа, таракан, пиранья – идеальные существа для выживания. Стоит изменить условия жизни, и они заканчивают свой земной путь. Сколько проживет кайман, переживший динозавров, в Неве? В зависимости от времени года. Но немного. Человек же, в силу неприспособленности к проживанию в определенной среде, не просто выживает, а, благодаря изменению, развивается и успешно живет везде, от Калахари до Заполярья, от Огненной Земли до зеленого ада Парагвая.
Стресс – благо. Прививка и стимул к развитию. Не будет его – не будет развития. Сошлюсь на эксперимент Д. Кэлхуна (июнь, 1968) под условным названием «Вселенная-25» (Universe-25). Почитайте. Есть над чем задуматься, и всерьез.
Кстати, японцы говорят: «Если в твоей жизни не случалось кризиса, который трудно пережить, тебе следует купить такие переживания за большие деньги».
Этот народ знает, что мудрость не приходит к человеку при рождении или с возрастом. Мудрость – это нажитый в сложных ситуациях опыт, с ней приходит понимание жизни. Так сказать, «осознаваемый стресс сегодня – это добрые старые времена завтра».
Стресс – неотъемлемая часть нашей жизни. Благодаря этому состоянию устойчивость человеческого организма к негативным факторам может не только понизиться, но и повыситься. Другое дело – дистресс. Это состояние оказывает исключительно пагубное влияние. Он важен для организма как механизм противостояния неблагоприятным внешним воздействиям. Под влиянием эустресса происходит максимальная мобилизация внутренних ресурсов личности, но на износ. Дистресс однозначно вреден. Даже сам термин переводится как «несчастье», «истощение». Везде и во всем. Кстати, Ганс Селье на закате жизни написал книгу под названием «Стресс без дистресса», где подробно описывает сущность биологической концепции стресса и предлагает так называемый Кодекс нравственности (Кодекс поведения). Следуя ему, можно поддержать нормальный уровень напряжения, реализовать свой природный потенциал и выразить собственное «Я».
Пункты 3–6 невероятно важны в жизни. Именно они – ключ к успеху любого вида. В них – истоки творчества, вдохновения, проявления талантов, прорыва, восторга, экстаза, «душевного оргазма», сублимации, обобщения полученного опыта, умения на нем учиться и им пользоваться. Заметьте, что «за рюмкой чая» в компании, общаясь с родными, близкими, друзьями и детьми, мы с гордостью вспоминаем именно наши усилия: «Помню, было так плохо, что… Я напрягся, сделал/поступил/наплевал… И вот, успех!» Его мы помним и ценим, потому что так выглядит подлинная победа и настоящий успех. Личный.
Как много нужно делать, чтобы не быть несчастным, и как мало, чтобы быть счастливым.
Не часто, но заметнее для нас и полезнее для развития, когда после пункта 2 мы «сразу и вдруг» достигаем состояния, указанного в пункте 7.
7. Невозможность, безрезультатность, фантастичность, нежизненность, нереалистичность привычных действий, которые ранее[10] приводили к результату. Стереотип уже не работает, а стандарт, который обычно обеспечивал успех, почему-то не дает положительного результата. Полный тупик. «Вешалка». Невроз.
Невроз как неспособность переносить неопределенность. Очевидно? Чем более зрелая – в смысле тренированная, адаптивная психика, тем лучше она переносит неоднозначность и непредсказуемость окружающего мира, без попыток перекроить его в упрощенное «Том и Джерри».
Всегда привожу этот пример.
Встречаются двое мужчин, у одного из них носки разного цвета – синий и зеленый.
– Шел бы домой!
– Толку-то? Дома то же самое.
Чем менее тренированная психика, тем чаще и сильнее ее обладатель стремится расщепить сложные нюансы и оттенки мира на доступное его уставшему от новых вводных сознанию черное и белое, не оставляя ничего непонятного, а значит пугающего, в окружающей жизни. Повторюсь: ныть, язвить, прибегать к черному юмору – привычка многих. Так проще. Создается иллюзия наличия ума – вид постоянного недовольства и демонстрация скепсиса, по делу и без. Отчего-то в массы с детства внедрена идея, что восторгаться – значит проявлять слабость, а критиковать – значит быть умным, независимым и самостоятельным.
В силу этих заблуждений и рассогласований внутри тела и души возникает ощущение, что все безрезультатно, и появляется ощущение бессилия, тупости ума, как следствие – неумение найти оригинальный выход. Нет возможности взглянуть на происходящее со стороны, сверху, разотождествиться, перевести проблему в задачу. Можно еще назвать это зашоренностью, стереотипизацией поведения и прочее. Терминов много – смысл один: отсутствие положительного навыка выхода из нестандартной ситуации, помноженное на страх перемен и наполеон искажений из Картины мира.
Информация прошла через очень сложный фильтр Картины мира и поступила в головной мозг, включила наши искаженные, деформированные поведенческие реакции. Для закрепления материала повторюсь: от безусловных рефлексов до условных, от примитивных реакций до наисложнейших. Тело пришло в состояние готовности к действию (гуморальная деятельность, активизируются сердечно-сосудистая и нервная системы, в кровь выбрасываются стероиды, катехоламины, норадреналин, кортизол, адреналин…) Организм готов к действию, а головной мозг с помощью всех имеющихся в доступе ресурсов создает некий концепт по выходу из создавшейся ситуации. Однако завершения нет. Точнее, действие происходит, но оно или не приносит результата, или совершается лишь для того, чтобы самообозначиться.
В головном мозге накапливается избыточное напряжение в виде доминанты[11], в мышечной вязи начинает выстраиваться особое состояние, которое потом будет выглядеть так: «руки не доходят», «ноги не несут», «рука не поднимется», «как подумаю – все внутри обрывается» и т. д. Каждому знакомо.
Нередок привычный в таком состоянии водоворот мыслей: «Что я ни делаю, это не приводит к результату». Забыто, что многое сделано, и счастье было, но все не так. Гештальт не завершается, а самому принять свое счастье неуместно. Вошло в привычку думать негативно и ждать неприятностей: они, как правило, не задерживаются.
8. Повторы. Это закрепление в виде стандартных поведенческих повторов стандартных действий с ожиданием нового результата. Внутренние установки подгоняются без изменений под новые ситуации, информацию, происшествия. Как у собаки И. И. Павлова в виде рефлекса. Увидел препятствие – опустил руки или начал штурмовать в лоб, и плевать, что так было не раз. Тогда препятствие было в мае, сейчас – декабрь. Тогда мне было двадцать семь, а сейчас – уже тридцать четыре! Тогда я надел что-то синее, нынче я в тельняшке с распродажи армейских складов.
И смех и грех. Это серьезная проблематика, которая располагается «между глаз»: близким, родным, специалисту видно – самому нет. Можно изо всех сил прислушиваться к тому, что тебе говорят, и не понимать. Как гласит народная мудрость, «чужую беду руками разведу, а к своей ума не приложу».
Такая ситуация порождает сонм советчиков, прочитавших пару-тройку книг из разряда поп-психологии или умудренных собственным житейским опытом: «Я бы на твоем месте…»
Любую ценную вещь мы доверяем чинить специалисту, а самое ценное, что у нас есть, – душевное здоровье, специалисту не доверяем. В этом принимает участие масса вовлеченных и любопытных, все, кроме профессионалов. Друзья, подруги, единомышленники, не владея ни опытом работы, ни знаниями, переносят свое видение на вашу ситуацию. Ну что может посоветовать одинокий холостяк женатому второй раз мужчине, проблемы которого связаны с воспитанием восьмилетнего ребенка из первой семьи?
Конец ознакомительного фрагмента.
Текст предоставлен ООО «ЛитРес».
Прочитайте эту книгу целиком, купив полную легальную версию на ЛитРес.
Безопасно оплатить книгу можно банковской картой Visa, MasterCard, Maestro, со счета мобильного телефона, с платежного терминала, в салоне МТС или Связной, через PayPal, WebMoney, Яндекс.Деньги, QIWI Кошелек, бонусными картами или другим удобным Вам способом.
Примечания
1
Обычно директивы «надо», «должен», «нужно», «необходимо» и прочее – не что иное, как чужое «хочу». Замените «я должен» на «я за это отвечаю», и ничего объяснять, даже самому себе, не потребуется.
2
Под таким термином в данном случае понимается любая непонятная штуковина. Извините за арго.
3
Треугольник Карпмана, он же Треугольник судьбы, – психологическая и социальная модель взаимодействия людей в трансакционном анализе, описанная С. Карпманом.
4
Циклы Миланковича.
5
Про это можно прочесть в сборнике «Три апельсина», сказка «Как шут Гонелла бился об заклад». Поучительно!
6
Как и мою книгу «Сфера защиты» (Пенза: Золотое сечение, 2016).
7
Дезадаптация – состояние человека, при котором психосоциальный статус личности не соответствует новой обстановке, что затрудняет или отменяет возможность приспособления. Выделяют три вида дезадаптации. Патогенная дезадаптация – состояние, возникающее в результате нарушения работы психики человека, при нервно-психических заболеваниях и отклонениях. Психосоциальная дезадаптация – невозможность приспособиться к новой обстановке вследствие индивидуальных разнообразных особенностей. Социальная дезадаптация – реакция в виде асоциального поведения и нарушения процесса социализации.
8
Fleet in being (флот как фактор присутствия). Первое применение данного термина относится к 1690 году, когда командующий Королевским флотом адмирал Торрингтон отказался от генерального морского сражения с французской эскадрой и сковывал ее действия фактом присутствия на театре военных действий мощной флотилии, готовой в любой момент начать боевые действия. Как русский флот в гаванях Сан-Франциско и Нью-Йорка во время Гражданской войны в США остужал пыл Франции и Британии, желавших помочь южанам.
9
Изомерия – явление, заключающееся в существовании химических соединений (изомеров), одинаковых по атомному составу и молекулярной массе, но различных по строению, расположению атомов в пространстве и, вследствие этого, по свойствам.
10
Те действия, которые были эффективны в возрасте трех-пяти-семи лет, в 15 могут привести к нешуточным сложностям. Кроме того, беспомощность вызывают не сами неприятные события, а опыт неконтролируемости ситуации. Все живое становится беспомощным, если привыкает к тому, что от его активных действий ничего не зависит, неприятности происходят сами по себе, повлиять на них нельзя.
11
Доминанта – устойчивый очаг повышенной возбудимости нервных центров, при котором возбуждения, приходящие в центр, служат усилению возбуждения в очаге, тогда как в остальной части нервной системы наблюдаются явления торможения (А. А. Ухтомский). Стойкая доминанта впоследствии определяет поведенческие реакции, от физиологических до социальных.










