Этажи. Сила управления

- -
- 100%
- +
Конкурентное преимущество рождается из способности компании сыграть на текущих минусах и умении закрыть неудовлетворенность потребителя. Анализ УТП показал, что клиенту нужны прозрачность и предсказуемость. И тем не менее к четко фиксированному ценообразованию мы пришли только в 2011 году. До этого, работая с нефиксированной ценой в течение 11 лет, мы просто боялись вводить кардинальные инновации в условиях отсутствия весомой доли рынка.
Начиналось все так: когда мы подрастили долю рынка примерно до 20–25 % в одном городе, я собрал наших риелторов и объявил: если в наши планы входит делать в бизнесе нечто серьезное, мы должны стать максимально открытыми; поэтому буквально с завтрашнего дня переходим на прозрачное ценообразование – ни копейкой больше, ни копейкой меньше.
Это было единственное решение за всю мою жизнь, которое поддержали только управленцы и менеджмент, то есть абсолютное меньшинство. Риелторы же были против – все как один. Мне говорили, что система в таких условиях развалится, а подобные ноу-хау заведут компанию не туда.
Конечно, на тот момент убедить кого-то в том, что это даст эффект, не было возможности, поэтому мы пошли на компромисс: вернуться к существующей системе ценообразования через полгода, если станем получать денег меньше, уменьшится доля рынка и т. д.
Итак, мы собрали конференцию, заявили о своем решении и стали думать, какой делать процент. Наши риелторы говорили разное: одни утверждали, что ставка должна быть 6 %, другие – не менее трех. За неделю математических расчетов я чуть не сошел с ума. Мы делали экспоненциальные функции, смотрели данные за три года. На большом листе бумаги точками нарисовали каждую цену. По оси написали, сколько брали комиссии. Я говорю: «Ребята, это же линейная функция: у = kх + b». Потом формула была такая: у = 0,92 х + 32. В итоге я предложил: «Давайте для удобства потребителя сделаем 1 % + 29 000 руб. Кто возьмет хоть на рубль больше или меньше – уволим».
Что тут началось в компании! Ко мне пришли трое наших самых опытных риелторов, с порога заявив, что я ничего не понимаю в этом бизнесе, а мои реформы губительны. Требовали вернуть все как было, когда с клиента можно было взять 6 % просто потому, что «мы видим – с него можно это взять». Иначе грозили уволиться. Я уточнил, уверены ли они в том, что говорят, и после утвердительного ответа предложил: «Хорошо. Пишите заявления».
Не могу сказать, что все это далось мне легко. Мы не банк и не строительная компания, главная ценность нашего бизнеса – люди. Потеря их, тем более если речь идет о лучших риелторах, сродни катастрофе.
Пауза длилась считаные секунды, после чего один из бунтовщиков вздохнул: «Зачем так резко». Только тут я перевел дыхание, еще раз повторив свои условия: полгода мы живем по моему ценообразованию (по действующим договорам я разрешил оставить те проценты, которые были заявлены); если эта система себя не оправдает – вернемся к тому, что было. На том конфликт был исчерпан.
Но, между прочим, против были не только мои сотрудники – нам объявило войну все риелторское сообщество города. Мне звонили другие агентства, вызывая на разговор и намекая, что собираются объявить нам бойкот. Ситуация была сложная, давление шло со всех сторон. Если сегодня это решение выглядит вполне очевидным, то в те годы это было абсолютное ноу-хау для рынка. Но у меня есть такая черта – иногда я проникаюсь сильной верой в определенную идею, новшество. В данной ситуации конечная ответственность была на мне, а я был твердо уверен: это решение выведет компанию к новым горизонтам. Прошло восемь лет, и сегодня вся Россия работает по нашей формуле, целиком и полностью себя оправдавшей.
И в который раз хочу сказать о силе случайности. Нам повезло: рынок в те годы был на подъеме. Отчасти поэтому эта схема оправдала себя, а через полгода все единогласно проголосовали за то, что данное решение было правильным. С помощью фиксированного ценообразования компания получила существенное преимущество.
Из всей этой истории я вынес убежденность, что порой следует уметь никого не слушать и действовать так, как считаешь верным. Но грань между уверенностью в себе, верой в свои реформы и неумением просчитать на два шага вперед порою очень тонка. История знает много случаев, когда к провалу системы приводили люди, уверенные в собственной правоте. Поэтому очень важно всегда тщательно проверять свои гипотезы.
Да, мы были новаторами во многих вопросах и ни разу не проиграли, потому что с самого начала задали крайне серьезный подход к инновациям: каждая новая идея проходит глобальную проверку. Решая вопросы ценообразования, мы опрашивали множество клиентов, строили математические модели, расспрашивали риелторов, которые, будучи против этих преобразований, тем не менее жаловались, насколько неудобны комиссии, как злят ситуации, когда они договариваются с клиентом на 4 %, но приходит новичок и говорит: «Сделаю за 10 000».
Введя новое ценообразование, мы стали подстраивать под это решение саму систему. Появился специальный комитет, раз в три месяца проводивший анализ: четкое регулирование ценообразования дает возможность компании регулировать доходы и маржу, вести в балансе конкурентную среду.
Еще одним нововведением была отмена скидок. О том, насколько это выгодно, я узнал благодаря одной из книг по ценообразованию: глава, посвященная скидкам, утверждала, что, как правило, они не работают.
Обычно, прочитав книгу, я записываю задачи, которые выполню на основе полученной информации. На любых курсах обучения у меня всегда два листка: один для конспектов, второй – «to-do-лист», в котором отмечаю, что конкретно планирую сделать, как применить новые знания.
Наши скидки составляли тогда 10–15 %. После подсчета медианы выяснилось, что скидка была 4 %, в результате чего рентабельность составляла 14 или 15 % – то есть на скидку уходило 22 % чистой прибыли. Кроме того, стал известен и такой факт: скидку требуют уже после сделки (и получают в 80 % случаев), хотя зачастую, обращаясь к нам, клиенты даже не знают о ее наличии. Скидка не является для них фактором, влияющим на выбор компании, в отличие от качества услуги и заявленной цены. Тогда мы просто убрали все скидки, оставив только трехпроцентную для очень малой группы клиентов.
Скажу откровенно и честно: никогда в жизни не задумался бы о ценности скидок, о том, дают ли они преимущество, как правильно их делать и для какой группы людей. Вот так одна-единственная книга, прочитанная в рамках освоения темы маркетинга, принесла компании за последующие три года около 100 млн руб. прибыли.
* * *Когда меня спрашивают про маркетинг, я отвечаю: все, что нужно о нем знать, – это то, что люди покупают условную «добрую воду» из централизованных источников водоснабжения за 100 руб. Можете представить, какой мощной должна быть сила, заставляющая человека покупать воду из-под крана за 100 руб., а в аэропорту так и вовсе за 300?!
Никакой особенной ценности в покупной воде нет. Это бизнес, а любой бизнес стремится к экономии издержек – то есть, к примеру, очищение воды будет проводиться наиболее дешевым способом. Что и говорить, если бы кто-то сказал нам еще 60 лет назад, что мы будем покупать воду, мы покрутили бы пальцем у виска. Ну а то, что сегодня мы это делаем, говорит о том, что маркетинг – важнейшая функция, которую нельзя недооценивать. Именно благодаря маркетингу и активной работе агентств недвижимости мы совместно увеличили степень проникновения риелторской услуги с 20 % в 2000 году до сегодняшних 75 % по всей России (т. е. сейчас три клиента из четырех покупают квартиру с помощью агентств недвижимости).
Чтобы понять, как работает маркетинг, нам потребовалось вникнуть в его суть, детально разобрать каждый процесс, понять их изнутри. На это ушел значительный объем времени, который соизмерим с целой жизнью. Но оно того стоило! Ведь мы хотели стать большой компанией, а больших компаний без грамотного маркетинга не бывает.
В ДВУХ СЛОВАХ• Основная функция маркетинга – изучение клиента и удовлетворение его потребностей.
• Сила бренда – существенный фактор успеха.
• Яркий логотип работает на законченность бренда.
• Роль маркетинга в услуге первична.
• Крупных компаний без грамотного маркетинга не бывает.
Глава 7
Есть контакт?
Две самые популярные поговорки, которые я часто слышу в офисах, – «Клиент всегда прав» и «Зарплату платит не работодатель (он только распоряжается деньгами), зарплату платит клиент».
Обе фразы, можно сказать, основаны на реальных событиях: первая – девиз знаменитой сети магазинов Гордона Селфриджа[6], авторство второй принадлежит Генри Форду.
Данные высказывания, знакомые, наверное, каждому предпринимателю, сегодня кажутся нам прописными истинами. Однако стоит помнить, что к подобной расстановке приоритетов российское предпринимательство пришло относительно недавно – с изменением экономической обстановки, что повлекло за собой изменения в менталитете. Потребовалось время, чтобы понять, в сущности, простую истину: прибыль – это показатель и результат нашей работы как представителей заказчика.
Клиент – единственный человек, находящийся выше руководителя и учредителя, именно он в конечном итоге формирует нашу доходность и воспринимает образ компании. Анализируя данные, чтобы принять то или иное решение, я всегда задаюсь вопросом, какое решение принял бы мой заказчик.
Представлять клиента, отстаивать его интересы – главная функция первого лица компании. Если руководитель забудет об этом, со временем это приведет к катастрофическим последствиям (все мы знаем, что бывает, когда чиновник вдруг в один момент перестает быть «слугой народа»).
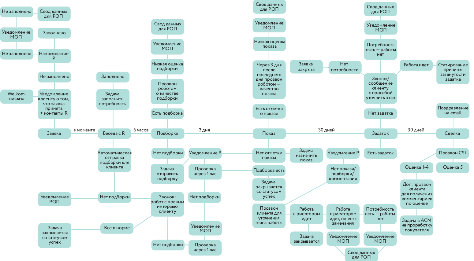
Обслуживать потребности клиента с должным качеством, на разумной скорости, с минимальным риском и за комфортные деньги – это и первое правило любого бизнеса, и самое важное конкурентное преимущество. Осознание этого простого факта сделало нашу работу другой: «Этажи» получили мощную динамику развития во многом за счет того, что в любых процессах я представляю интересы заказчика наших услуг и отрицательно отвечаю на все предложения, работающие не в его интересах. К примеру, отнести на клиента неоправданные затраты. А началось все с преобразования сферы коммуникации с клиентом (рис. 2.12).

Рис. 2.12. Система коммуникации с клиентом
МОТИВАЦИЯ НА ЭФФЕКТИВНОСТЬ
Первым делом хочу извиниться перед всеми клиентами, с которыми компания работала первые 10 лет своего существования. Не слишком приятно об этом вспоминать, но в тот период «Этажи», как и множество российских компаний, видели важнейшей из задач не обслуживание интересов клиента, а получение денег, которых не хватало катастрофически – квартиры в то время продавались дешево, по 4 000 руб. за м2, комиссия в 3 % с такой квартиры составляла 8–10 000 руб. за сделку, так что задача заработать была первоочередной. Более того, нам казалось, что, повышая качество услуг, мы сработаем в убыток: повысим их стоимость и проиграем в битве за клиента.
В итоге рейтинги «Этажей» были низкими. О нас говорили как о компании, предоставляющей услуги низкого качества. Мы же, в свою очередь, считали, что действуем правильно. Сегодня я понимаю, что даже в тех экономических условиях мы бы выиграли, предоставляя клиенту то, что он от нас хотел получить: повышение повторной обращаемости позволило бы нам поднять цены на услуги. Словом, если бы в 2003–2005 гг. мы работали так же, как сейчас, мы бы озолотились. Но посмотреть на свою работу под другим углом, начать действовать иначе, вводить иные стандарты работы нам мешала несовершенная ментальность. Смена приоритетов тяжело далась всем, в том числе и мне. Но, осознав свою выгоду, мы стали по-другому проводить большинство процессов, уделив особое внимание коммуникации с клиентом.
Изначально все было построено следующим образом: все телефонные звонки принимала девушка на ресепшен; поскольку данная функция не являлась основной для данной сотрудницы, а телефонная линия была одна, то вечерами, после окончания рабочего дня, трубку никто не брал. Пропущенные вызовы нас особо не волновали: ничего, потом перезвонят, какие проблемы?
Но однажды, проведя подсчеты, мы узнали, что принимаем примерно 40 звонков в день и 800 – в месяц. Стало очевидно, что коммуникация по телефону – это отдельная задача, выполнение которой требует особых качеств. Вот тогда мы «развели» ответы на звонки и работу на ресепшен, определив на две данные позиции специалистов с разными способностями: в зону респешен выбирались люди с хорошими внешними данными, а для работы на телефоне требовались приятный голос, интеллектуальная речь, быстрая реакция.
Для того чтобы не терять звонки после окончания рабочего дня, мы сделали вечернюю переадресацию на дежурного риелтора. Подсчитав, что 24 % звонков попадают на «занято», ввели вторую линию, а когда оставалось еще 8 % непринятых, – третью. Для поколения, не знакомого с ситуацией, когда кому-то можно не дозвониться, все это, вероятно, звучит немного странно, но для тех лет наши преобразования и новшества были поистине революционными: мы стали одним из первых агентств недвижимости, внедрившим разделение звонков.
За последующие десять лет от одной-единственной «девушки на ресепшен» мы пришли к собственному центру клиентского сервиса, в котором работает сорок человек. Можете позвонить нам и лично убедиться: мы на связи в любое время дня и ночи, а скорость ответа в первые пять секунд составляет 96 % (если данный показатель собьется до 94 %, я назову это плохим результатом). Благодаря уникальной IT-инфраструктуре клиенту быстро ответят во всех более чем ста городах России, в которых работают офисы «Этажей», – ответ на электронную почту, в мессенджеры и соцсети или СМС приходит в течение 10 секунд.
Десять лет назад мы спокойно пропускали половину звонков. Сегодня нам принципиально важна мотивация на эффективность, когда учитывается каждая секунда. В итоге мы обрабатываем около 120 000 звонков в месяц и 1,5 млн различных контактов в год.
Также мы включили в коммуникационный процесс искусственный интеллект – на основе заложенных нами алгоритмов он вычисляет возможность возникновения проблемы и сигнализирует нам об этом; 50 % обзвонов совершается роботами.
К слову, инициировав использование искусственного интеллекта, сам я к данной идее относился с долей скепсиса, полагая, что люди не будут отвечать на звонки робота. Но не в моих правилах полагаться только на собственное мнение, не посмотрев реальные цифры, которые подтвердили, что решение было верным. Да, процент ответов человеку был 65 % против 60 % у робота, однако себестоимость звонка сократилась с 31 до 4 руб. при повышении эффективности – робот может обзвонить 10 000 человек за минуту. Если раньше у нас работало два человека на один город, то сейчас – 40 человек на 80 городов. Эти люди делают в 5–7 раз больше и контролируют каждого клиента. Сотрудников, освободившихся с прозвонов, мы перевели на другие, более высокие и сложные уровни, – например, они осуществляют дополнительные коммуникации, необходимые в нестандартных случаях.
Что касается контактов с искусственным интеллектом, то, впервые поговорив с роботом по телефону на одном из совещаний, я поразился тому, насколько он неотличим от человека по своим рассуждениям, и поймал себя на мысли, что наступило то самое светлое будущее, о котором мечтали писатели-фантасты. Кстати, сейчас, отправляя запись риелторам в другие города, мы, как правило, слышим в ответ: «У вас операторы так хорошо разговаривают!»
Также мы внедрили новый формат, создав сервис, в рамках которого отвечаем онлайн на любые юридические, ипотечные, налоговые вопросы. Видеоответы на звонки, интеграция с мессенджерами, специальные программы в социальных сетях – система пишет письма, анализирует речь, и это помогает риелтору работать более эффективно.
Большое внимание у нас уделяется анализу работы центра клиентского сервиса, для чего, в частности, составляются карты каждого клиента и сотрудника. Важным этапом изменений, хотя и не сразу принятым нашими франчайзи, стала работа с отзывами: ведь прежде чем выбрать нашу компанию, человек собирает информацию, читает, что о нас пишут наши клиенты, смотрит средние баллы оценок нашей деятельности. Вот почему внутри компании мы создали комиссию по этике, разбирающую конкретные случаи, которые привели к негативным оценкам. Мониторингом онлайн-пространства на предмет этих оценок занимаются созданные нами боты. Хочу особо отметить, что были прецеденты, когда разбирательство приводило к увольнению риелтора либо к серьезной корректировке его работы – он мог отвечать на звонки только в присутствии специалиста.
С директором департамента развития Викторией Юрьевной Зинченко мы уделили особое внимание вопросам операционной эффективности – закупили хорошее оборудование, провели информатизацию. Мы боролись за каждую секунду ответа, одновременно теряя время из-за отсутствия хорошей общей визуализации. Чтобы избежать этого, в итоге дополнительные компьютеры были установлены на каждом столе. Также для обеспечения технологического оснащения операторов контакт-центра потребовался новый софт – его мы написали сами.
Конец ознакомительного фрагмента.
Текст предоставлен ООО «ЛитРес».
Прочитайте эту книгу целиком, купив полную легальную версию на ЛитРес.
Безопасно оплатить книгу можно банковской картой Visa, MasterCard, Maestro, со счета мобильного телефона, с платежного терминала, в салоне МТС или Связной, через PayPal, WebMoney, Яндекс.Деньги, QIWI Кошелек, бонусными картами или другим удобным Вам способом.
Примечания
1
«Теорию поколений» разработали американцы Уильям Штраус и Нил Хоув. Generations, их первая книга на данную тему, вышла в 1991 году и популяризировала идею о том, что люди определенной возрастной группы, выросшие в одинаковых исторических условиях, чаще всего разделяют особый набор убеждений, отношений, ценностей и моделей поведения.
2
Работал в «Этажах» до 2005 года. Сейчас проживает в Германии.
3
Элемент обязательного, базового набора ресурсов (от англ. must have – обязан иметь).
4
От названия компании Uber – радикальное изменение технологических процессов за счет создания специализированных IT-платформ для обеспечения горизонтальной сетевой связи и сделок между клиентами и поставщиками.
5
Так определяется процент на маркетинг от выручки в среднем (±10 %).
6
Генри Селфидж, британец американского происхождения, основатель знаменитого Лондонского универмага Селфриджес (Selfridges). В данный момент универмаг, второй по величине в Англии, работает в том же здании, в котором открылся в 1909 году, и время от времени возглавляет рейтинги как лучший магазин. Согласно другой версии, высказывание принадлежало Сезарту Ритцу, владельцу сети гостиниц «Ритц», и звучало несколько иначе: «Клиент никогда не бывает неправ» (фр. «Le client n’a jamais tort»).




