Как Иисус Христос стал самым успешным лидером в истории

- -
- 100%
- +
Анализируя параллели между структурой учеников Иисуса и римскими моделями власти, можно предположить, что он сознательно использовал число 12, создавая управляемую элиту, способную организовать распространение его учения после его смерти. В отличие от хаотичных мессийских движений, существовавших в Иудее, он строил дисциплинированную систему, которая напоминала римские механизмы управления.
Таким образом, число 12 в контексте учеников Иисуса несло в себе не только сакральное, но и стратегическое значение. Оно символизировало полноту, преемственность и власть, а также обеспечивало движению структурированность и устойчивость. Использование этого числа в политических и религиозных системах прошлого подтверждает, что оно являлось универсальным символом силы и организованного управления. Это делает его выбор не просто случайностью, а продуманной стратегией, позволяющей создать устойчивое духовное движение, которое смогло пережить своего основателя и трансформировать мировую историю.
12 судей в египетской мифологии – контроль над судьбой
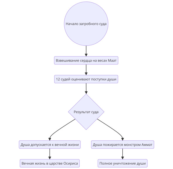
В древнеегипетской мифологии число 12 также имело сакральное значение и ассоциировалось с концепцией власти, суда и контроля над судьбой. В Книге мёртвых, одном из главных египетских религиозных текстов, описывается сцена загробного суда, где 12 божественных судей решают судьбу души, оценивая её поступки при жизни. Этот символизм указывал на космический порядок, установленные правила и неотвратимость высшего правосудия. Восприятие числа 12 как основы системы управления и божественного порядка было распространено в древнем мире, что делает его использование в различных религиозных и политических традициях логичным и осмысленным.

Суд Осириса, ключевой концепт египетской религиозной традиции, представлял собой ритуал взвешивания души. Согласно мифологии, после смерти человек попадал в загробный мир, где его сердце взвешивали на весах Маат (богини истины и справедливости), а 12 судей определяли, достоин ли он вечной жизни или будет уничтожен пожирающим монстром Аммат. Эта концепция подчёркивала неизбежность моральной ответственности и отражала представление египтян о высшей справедливости, которая управляла миром.
Исследования египтолога Уоллиса Баджа в «Книге мёртвых» показывают, что 12 судей в системе древнеегипетской религии символизировали идею полного контроля над человеческой судьбой. Они являлись олицетворением божественного закона, который охватывал все аспекты жизни и смерти. Эта модель власти нашла отражение и в других древних цивилизациях, где число 12 использовалось для структурирования юридических и административных систем. Например, в шумерском праве существовало 12 верховных судей, аналогично египетской традиции, а вавилонские цари, включая Хаммурапи, строили свои законы на основе двенадцатичастных систем.
Если рассматривать выбор Иисуса 12 учеников в свете этого культурного контекста, можно предположить, что он создавал не просто группу последователей, а управляемую систему, основанную на универсальном принципе власти. Как 12 судей Осириса управляли судьбой мёртвых, так и 12 апостолов должны были стать судьями и духовными наставниками для будущих поколений. В Евангелии от Матфея (19:28) сам Иисус говорит ученикам: «Истинно говорю вам, что вы, последовавшие за Мною, когда сядет Сын Человеческий на престоле славы Своей, сядете и вы на двенадцати престолах судить двенадцать колен Израилевых». Это прямая параллель с ролью 12 египетских судей, что может свидетельствовать о глубоком влиянии древневосточных представлений на формирование христианской традиции.
Современные исследования числовой символики, такие как работы Карла Юнга о коллективном бессознательном, подтверждают, что числа, играющие важную роль в одной культуре, часто оказываются универсальными архетипами, повторяющимися в разных традициях. Число 12 в представлениях о суде, власти и духовном контроле могло быть заимствовано различными религиозными системами, включая иудейскую и христианскую. В этом контексте 12 апостолов можно рассматривать как продолжение древней концепции судей, которые несут ответственность за распространение учения и контроль над его соблюдением.

Сравнение структуры учеников Иисуса с египетской моделью суда также интересно с точки зрения формирования власти внутри религиозного движения. Древнеегипетская концепция управления загробным миром отражала модель идеального порядка, в котором божественные судьи не только принимали решения, но и обеспечивали их исполнение. В раннем христианстве апостолы выполняли схожую функцию: они не просто проповедовали, но и устанавливали нормы, передавали учение и следили за его точностью. Историк Барт Эрман в «Как Иисус стал Богом» указывает, что роль апостолов в раннем христианстве напоминала структуру верховных судей, которые определяли, какие учения являются истинными, а какие – отклонениями. Это подтверждает гипотезу о том, что выбор 12 апостолов мог быть не просто символическим, но и стратегическим решением, обеспечивающим контроль над распространением учения.
Помимо египетской традиции, концепция 12 судей присутствует и в греко-римской мифологии. В суде подземного мира, которым управлял Аид, также существовала коллегия судей, оценивающих поступки умерших. В греческой философии Платон в «Государстве» предлагает модель управления, в которой высшие судьи контролируют законы и следят за моральным порядком. Эта традиция нашла отражение и в римском праве, где судебные коллегии часто состояли из 12 человек, особенно в процессах, касающихся гражданского управления. Юридическая система Древнего Рима, основанная на Законах XII таблиц, подчёркивает, что число 12 воспринималось как идеальный баланс между различными ветвями власти.
Если рассматривать число 12 в контексте формирования новой религиозной структуры, можно предположить, что Иисус сознательно выбрал эту модель, чтобы его движение воспринималось не как стихийное учение, а как хорошо организованная духовная система. Символика судейства и контроля над моральными нормами могла делать его учеников не просто последователями, но законодателями нового духовного порядка. Эта концепция позднее закрепилась в христианской традиции, где апостолы воспринимались как столпы церкви, а их преемники стали основателями первых церковных иерархий.
Современные исследования социальной антропологии показывают, что стабильные организации всегда строятся на числовых принципах, которые воспринимаются как легитимные обществом. Роберт Данбар в своих работах о когнитивных ограничениях социальных групп указывает, что число 12 находится в пределах максимальной эффективности для принятия решений и передачи информации в небольших сообществах. Это объясняет, почему оно повторяется в различных культурах, от судебных систем до религиозных структур.

Анализируя концепцию 12 судей в египетской мифологии и её возможное влияние на выбор Иисусом 12 апостолов, можно сделать вывод, что этот символ использовался для создания управляемой системы, обеспечивающей контроль над идеологией. Как в египетском загробном мире судьи управляли судьбой душ, так и в раннем христианстве апостолы выполняли роль духовных судей, формируя учение и следя за его соблюдением. Эта модель позволяла создать устойчивую структуру, которая могла существовать и развиваться даже после смерти основателя. Именно поэтому число 12 стало основой не только религиозной, но и политической системы, а его символическое значение продолжает сохраняться в современных формах власти и управления.
3.3 Распределение ролей в команде Иисуса: функциональная структура учеников
Формирование группы из 12 учеников не было случайным процессом, а представляло собой продуманную систему, в которой каждый выполнял определённую роль, обеспечивающую устойчивость и распространение учения. Анализируя функции учеников, можно выявить чёткое распределение задач, где каждый из апостолов играл стратегическую роль, делая движение не стихийным, а организованным. Это подтверждается как историческими исследованиями, так и психологическими теориями управления группами.

Историк Барт Эрман в «Как Иисус стал Богом» отмечает, что ученики выполняли не просто роли последователей, а представляли собой функциональную ячейку, обеспечивающую выживание и трансформацию движения после смерти лидера. Их обязанности были схожи с тем, как работают политические и революционные организации, где у каждого члена есть своя миссия. Современные исследования психологии управления командами, такие как работа Брюса Такмана о динамике групп, показывают, что для успешного функционирования системы в ней должны быть люди с разными типами мышления и специализацией. Это можно увидеть в структуре учеников Иисуса, где каждый занимал определённое место и имел свою функцию.
Конец ознакомительного фрагмента.
Текст предоставлен ООО «Литрес».
Прочитайте эту книгу целиком, купив полную легальную версию на Литрес.
Безопасно оплатить книгу можно банковской картой Visa, MasterCard, Maestro, со счета мобильного телефона, с платежного терминала, в салоне МТС или Связной, через PayPal, WebMoney, Яндекс.Деньги, QIWI Кошелек, бонусными картами или другим удобным Вам способом.





