Как Иисус Христос стал самым успешным лидером в истории

- -
- 100%
- +
Однако для того, чтобы идея могла выжить, она должна была быть передана дальше. Любое мощное движение требует организационной структуры, которая сможет существовать без лидера. Историк Макс Вебер выделял три стадии развития идеологии: сначала возникает харизматический лидер, затем создаётся организованное движение, а затем формируется институциональная структура, которая может существовать независимо от лидера. Иисус следовал этой модели: он сформировал небольшую, но сплочённую группу из двенадцати учеников, которые должны были нести его учение дальше. Число 12 имело сакральное значение в еврейской традиции, символизируя полноту власти, но также оно позволяло создать управляемую сеть, где каждый участник имел чёткую роль. В отличие от восстаний, которые держались на одном лидере, его движение могло существовать и после его смерти. Исторические примеры показывают, что движения, основанные на системе передачи знаний, оказываются более устойчивыми. В буддизме, например, ученики Будды сыграли ключевую роль в распространении его учения после его смерти. В исламе сподвижники пророка Мухаммеда сформировали мощную организационную структуру, которая обеспечила долгосрочное выживание религии.

Рим мог распять человека, но не мог уничтожить организованное движение, встроенное в культуру и сознание людей. Этот подход оказался гораздо эффективнее любого восстания. Там, где мечи не могли победить империю, слово и идеи оказались сильнее. Иисус подготовил своих учеников к тому, что движение должно продолжаться после его смерти, и заложил механизмы, которые обеспечили его выживание. В отличие от многих других исторических фигур, его влияние не исчезло после его гибели, а только усилилось. Самым ярким подтверждением этого стало то, что спустя три века христианство не просто не исчезло, но и стало официальной религией империи, полностью трансформировав её изнутри.
Религиозные и идеологические движения редко выживают, если они не формируют устойчивую систему передачи знаний и символов. Современные антропологические исследования показывают, что ритуальные практики играют ключевую роль в сохранении традиций. Учение Иисуса не только распространялось через проповедь, но и закреплялось через символические действия – причастие, крещение, собрания последователей. Эти элементы обеспечивали долговечность движения. Он не создавал армию, но создавал новую идентичность, независимую от политической системы. Исследования социальной психологии подтверждают, что люди, объединённые общей идентичностью, становятся устойчивее к внешнему давлению. Именно поэтому после его смерти движение не распалось, а превратилось в мощную силу.
История показала, что идеология, построенная на внутренних убеждениях, оказалась сильнее, чем армия. Учение Иисуса не зависело от политической ситуации: если зилоты могли существовать только в условиях конфликта с Римом, то христианство могло распространяться и внутри самой империи. Оно обладало мощными символами и ритуалами, формировало сообщество и сочетало эмоциональную и рациональную составляющие, что делало его устойчивым. Самым важным было то, что оно не нуждалось в военной силе, а потому не могло быть уничтожено мечом. В отличие от мятежей, которые римляне могли подавить за несколько недель, идеологическая структура, созданная Иисусом, оказалась неуязвимой. Рим не смог победить христианство, и в итоге христианство поглотило сам Рим.
Главный вопрос: Почему его система оказалась сильнее армии?
Римская империя была самым мощным государственным образованием своего времени, её армия считалась непревзойдённой, а система подавления восстаний работала с предельной эффективностью. Любая попытка открытого сопротивления немедленно уничтожалась, иудаизм уже пережил несколько кровавых восстаний, каждое из которых заканчивалось массовыми казнями, распятием тысяч мятежников и разрушением городов. Тем не менее, несмотря на всю мощь Рима, христианство не только не исчезло, но и пережило империю, став одной из доминирующих мировых религий. Это поднимает главный вопрос: почему система, созданная Иисусом, оказалась сильнее армии, которая сокрушила десятки народов?
Военная сила способна подавить физическое сопротивление, но не может уничтожить идеи. Историк Эдвард Гиббон в своём фундаментальном труде о падении Римской империи отмечал, что распространение христианства стало одним из факторов, ослабивших традиционные римские институты. Империя могла убивать христиан, но это лишь способствовало усилению их веры и распространению учения. Этот феномен известен как «эффект мученика» – когда репрессии только укрепляют убеждения и сплачивают сообщество вокруг общей идеи. Современные исследования социальной психологии показывают, что преследуемые группы часто формируют более прочные связи, а их идеи получают эмоциональную поддержку, которая делает их устойчивыми к давлению извне.
Гибкость учения позволила ему адаптироваться к разным условиям. В отличие от зилотов, которые могли существовать только в условиях вооружённого конфликта, христианство не зависело от политической ситуации. Оно предлагало концепцию, которая работала как среди бедных, так и среди аристократов, среди рабов и среди военных. Антрополог Ричард Нисбет в своих исследованиях показал, что системы верований, включающие идеи личного преобразования и духовного освобождения, имеют больше шансов на долгосрочное распространение. Именно благодаря этой универсальности христианство сумело проникнуть внутрь римской системы и продолжать существовать даже среди самих римлян.

Власть Рима строилась на страхе, но система, созданная Иисусом, учила, что страх не имеет силы над человеком, если он духовно свободен. Это противоречило самой основе римского господства, которое держалось на угрозе наказания, пыток и смерти. Современные исследования нейропсихологии показывают, что страх – один из ключевых механизмов контроля. Однако если человек перестаёт бояться, он становится неподвластным системе. Виктор Франкл в своих трудах о человеческой психологии в экстремальных условиях описал, что люди, которые находили смысл в своих страданиях, были менее восприимчивы к внешнему принуждению.
Механизм власти, основанный на страхе, теряет эффективность, если подвергается сомнению. Эксперименты Стэнли Милгрэма о подчинении авторитету доказывают, что люди готовы выполнять приказы власти, если считают её законной. Но если её легитимность разрушается, подчинение резко ослабевает. Иисус создал систему, которая разрушала представление о незыблемости власти. Он учил, что император не является высшей силой, что царство божие важнее царства земного, и что человек может быть свободен, даже если его тело сковано цепями.
Христианство не просто предлагало набор убеждений, оно строилось на принципах, которые делали его структурно устойчивым. Вместо того чтобы быть централизованной системой, управляемой одним лидером, оно представляло собой сеть общин, каждая из которых могла существовать независимо. Современные исследования социальных движений, например работы Мануэля Кастельса, показывают, что сетевые структуры менее уязвимы, чем иерархические. Рим мог убить лидера восстания и таким образом подавить движение, но раннее христианство не зависело от одного человека. После смерти Иисуса его ученики распространили учение, а каждая община существовала автономно, передавая идеи дальше.
Учение Иисуса давало людям смысл в мире хаоса, что делало его особенно привлекательным. Римский мир был полон насилия, неравенства, рабства и бедствий. В таких условиях учение, которое давало надежду и объясняло страдания, находило отклик у масс. Современные исследования показывают, что люди, ощущающие потерю контроля над своей жизнью, более восприимчивы к идеям, предлагающим структуру и смысл. Виктор Франкл писал, что именно осмысленность страданий делает их переносимыми и даже трансформирует человека.
Христианство не пыталось свергнуть Рим, но проникало внутрь его структуры, постепенно завоёвывая умы даже среди элиты. В 313 году Константин Великий подписал Миланский эдикт, который легализовал христианство, а в 380 году император Феодосий объявил его государственной религией. Это не была революция в традиционном смысле – это была идеологическая трансформация, произошедшая изнутри. Политолог Фрэнсис Фукуяма отмечает, что наиболее успешные социальные и политические изменения происходят не через разрушение старой системы, а через её адаптацию и поглощение новыми ценностями.
Военная мощь способна уничтожить город, но не способна уничтожить убеждения. Римская империя могла казнить тысячи людей, но не могла убить идею, которая уже распространилась в обществе. Именно поэтому система, созданная Иисусом, оказалась сильнее армии. Она не пыталась бороться с Римом напрямую, но подрывала саму основу власти – страх. В отличие от зилотов, которые хотели разрушить империю, христианство изменило её изнутри, заменив её идеологию новой системой ценностей. Меч не смог победить слово.
Исторические революции в Иудее терпели крах, потому что пытались победить Рим силой. Империя имела безупречно отлаженную систему подавления мятежей: быстрые карательные операции, массовые казни, распятия, разрушение городов и полное уничтожение социальной структуры повстанцев. Каждое восстание против Рима заканчивалось одинаково – жестокой расправой над лидерами и подавлением движения.
Однако Иисус выбрал путь, который невозможно было уничтожить военной силой. В отличие от зилотов, которые делали ставку на вооружённое сопротивление, он сформировал систему, основанную на изменении сознания. Вместо того чтобы бороться с Римом физически, он создал механизм влияния, который проникал в умы людей и трансформировал саму природу власти. Это стало одной из причин, по которой его учение пережило века, а мятежные движения были стерты с лица земли.
1.6 Как создать движение, которое Рим не сможет уничтожить?
Отказ от насилия, чтобы власть не могла его расправить сразу
История Иудеи под властью Рима демонстрировала, что любое сопротивление власти заканчивалось жестокими расправами. Империя не только уничтожала лидеров восстаний, но и методично стирала с лица земли целые города, подвергая жителей массовым казням и распятиям. Прямое столкновение с Римом было обречено на провал. Однако власть держалась не только на военной силе, но и на страхе. Если человек боялся пыток, смерти или потери имущества, он подчинялся системе, даже если ненавидел её. Это означало, что борьба за свободу не могла вестись только через оружие. Нужно было разрушить сам механизм страха, лишив власть её главного инструмента контроля.
Стратегия Иисуса базировалась на принципе ненасильственного сопротивления. Он не создавал армию, не призывал к восстанию и не давал повода власти расправиться с его последователями, как это случилось с другими революционерами. Исторические исследования показывают, что ненасильственные формы сопротивления, в отличие от вооружённых восстаний, сложнее подавить. Политолог Джин Шарп в своём труде «От диктатуры к демократии» доказал, что мирные движения имеют больше шансов на выживание, потому что они не дают власти повода для немедленного уничтожения. Ганди в XX веке применял аналогичный подход, понимая, что прямое столкновение с британскими колониальными войсками обречено на поражение, но ненасильственное сопротивление подрывает саму легитимность власти. Похожую стратегию использовал и Мартин Лютер Кинг, добиваясь гражданских прав для афроамериканцев в США.

Психологические исследования показывают, что люди подчиняются власти не только из-за страха, но и потому, что воспринимают её как естественную и неизбежную. Стэнли Милгрэм в своих экспериментах доказал, что человек склонен выполнять приказы, даже если они противоречат его моральным убеждениям, если он считает источник этих приказов авторитетным. Иисус сломал этот механизм, утверждая, что власть Рима – временная и не имеющая значения в масштабах вечности. Он говорил, что «Царство Божие внутри вас», что означало отказ от восприятия римской власти как абсолютной. Если человек не считает правителя своим господином, он перестаёт его бояться, а если страх исчезает, контроль власти ослабевает.
Проповедь Иисуса разрушала традиционные представления о власти, подменяя страх перед репрессиями убеждением, что истинная сила находится в вере. Исследования когнитивной психологии подтверждают, что люди, обладающие высоким уровнем внутреннего контроля, меньше подвержены внешнему давлению. Работы Мартина Селигмана о концепции «выученной беспомощности» показывают, что человек, уверенный в том, что он не может изменить свою судьбу, становится пассивным и покорным. Однако если изменить восприятие реальности, человек начинает действовать иначе, даже если внешние условия остаются прежними. Это полностью совпадало с тем, что проповедовал Иисус. Он не предлагал физического освобождения, но давал своим последователям ощущение внутренней независимости, делая их неподвластными страху.
Одним из наиболее мощных инструментов распространения этой идеи было обращение к эмоциям. Психологические исследования показывают, что люди запоминают и усваивают информацию лучше, если она связана с сильными переживаниями. Именно поэтому он использовал притчи, парадоксальные утверждения и яркие образы, которые вызывали эмоциональный отклик. Например, идея «Кто хочет спасти душу свою, тот потеряет её» шокировала слушателей, заставляя их задуматься. Современные исследования показывают, что когнитивный диссонанс – столкновение противоположных мыслей – заставляет человека искать объяснение, что увеличивает вероятность принятия новой идеи. Учение Иисуса строилось так, чтобы вызвать когнитивный диссонанс у слушателей и заставить их переосмыслить свои ценности.

Чтобы его идеи не исчезли вместе с ним, он сделал их простыми для распространения. Исследования социальных сетей показывают, что информация передаётся быстрее, если она легко запоминается и может быть передана без искажений. Его учение базировалось на коротких фразах, понятных символах и повторении ключевых идей. Такие методы используются в пропаганде и рекламе: чем проще и эмоциональнее сообщение, тем легче оно распространяется. Его последователи не просто слышали информацию – они её переживали и делились ею с другими.
Власть не могла подавить это движение, потому что оно не имело централизованной структуры и не зависело от одного человека. Если в традиционных восстаниях лидеры играли ключевую роль, и их смерть приводила к краху движения, то здесь была заложена совершенно другая логика. Даже после казни Иисуса его последователи продолжали проповедовать, потому что их вера не зависела от физического присутствия лидера. Это полностью соответствовало современным теориям о выживании идеологических систем: если идея встроена в культуру и укоренена в сознании людей, она не может быть уничтожена силой.
Таким образом, движение, созданное Иисусом, оказалось неуязвимым для привычных методов подавления. Оно не вступало в прямую конфронтацию с властью, но подрывало сам принцип её легитимности. Его учение убирало страх, а значит, делало людей свободными, независимо от политической обстановки. Рим мог распять человека, но не мог уничтожить идею, которая продолжала жить в сознании тысяч людей. В отличие от восстаний, которые римляне подавляли за несколько недель, это движение только набирало силу. Там, где мечи не могли победить империю, идеи оказались сильнее.
Проповедь о внутренней свободе → люди перестанут бояться власти
Рим управлял покорёнными народами через систему страха. Власть империи основывалась не только на военной силе, но и на внушении подчинённым, что сопротивление бессмысленно, что любое несогласие ведёт к жестокому наказанию. Распятие, публичные казни, массовые репрессии – всё это было частью стратегии устрашения, которая работала веками. Исторические примеры показывают, что подобная система контроля эффективна, пока люди воспринимают власть как абсолютную и неизбежную. Однако если страх перед властью исчезает, её влияние ослабевает. Этот феномен был детально исследован в социальных науках. Эксперименты Стэнли Милгрэма по изучению подчинения власти доказали, что люди готовы выполнять даже аморальные приказы, если воспринимают источник власти как неоспоримый авторитет. Однако если этот авторитет ставится под сомнение, уровень подчинения резко падает. Именно эту уязвимость и использовал Иисус, разрушая традиционные представления о власти и подчинении.
Проповедь о внутренней свободе стала его главныминструментом. В отличие от зилотов, которые пытались бороться с Римом через физическое сопротивление, Иисус учил, что истинная свобода начинается не с уничтожения власти, а с её обесценивания в сознании человека. Он говорил, что «Царство Божие внутри вас», предлагая радикально новую модель восприятия власти. Если человек верит, что его жизнь принадлежит не кесарю, а Богу, он перестаёт бояться земной власти. Эта идея полностью переворачивала привычный порядок вещей, предлагая новый источник легитимности власти – не страх перед империей, а вера во внутреннюю свободу. Исторические примеры подтверждают, что такие идеи способны подрывать даже самые сильные режимы. В XX веке аналогичную стратегию использовал Ганди, убеждая индийцев, что британская власть над ними существует только потому, что они сами признают её.
Когда это признание исчезло, рухнула и колониальная система.
Исследования когнитивной психологии подтверждают, что восприятие свободы или несвободы во многом определяется внутренними убеждениями человека, а не объективными внешними условиями. Работы Мартина Селигмана о выученной беспомощности показывают, что если человек уверен, что он не контролирует свою жизнь, он перестаёт сопротивляться даже тогда, когда обстоятельства дают ему шанс на изменение ситуации. Однако если изменить восприятие, человек начинает действовать иначе, даже если внешние условия остаются прежними. Именно это сделал Иисус: он не изменил политическую ситуацию, но изменил сознание своих последователей. Он дал им ощущение, что свобода возможна уже сейчас, без революции, без кровопролития, без насилия. Это был идеальный способ борьбы с системой, которая управляла через страх.
Важным инструментом распространения этой идеи стало использование парадоксов, которые вызывали когнитивный диссонанс и заставляли людей переосмыслить свои взгляды. Например, его фраза: «Кто хочет спасти свою душу, тот потеряет её» заставляла слушателей искать более глубокий смысл. Современные исследования подтверждают, что парадоксальные утверждения активизируют механизмы глубокого мышления и делают идеи более запоминающимися. Этот же приём используется в современной рекламе и пропаганде: когда утверждение противоречит ожиданиям аудитории, оно привлекает больше внимания и оставляет сильный эмоциональный след.

Проповедь о внутренней свободе была не просто словами – она создавалась через переживание. Психологические исследования показывают, что люди глубже запоминают информацию, если они эмоционально вовлечены. Именно поэтому Иисус использовал яркие образы, притчи и сильные эмоциональные контрасты. Он говорил не просто о свободе, а о том, что она уже принадлежит каждому, нужно лишь осознать это. Для его последователей это было мощным освобождающим переживанием. Они больше не видели в Риме абсолютную силу. Власть империи переставала существовать в их сознании, даже если она продолжала существовать физически.
Таким образом, стратегия Иисуса была построена не на борьбе с системой, а на её подрыве изнутри. Власть существовала только до тех пор, пока люди верили в её силу. Как только вера в римское господство исчезала, исчезал и страх, который поддерживал этот порядок. Рим мог распять людей, но не мог контролировать их сознание, если оно уже освободилось. Это объясняет, почему его последователи, даже столкнувшись с гонениями и смертной казнью, не отказывались от своих убеждений. Они уже считали себя свободными, а значит, Рим больше не имел над ними власти. Этот подход оказался более эффективным, чем любое восстание, потому что он делал само понятие земной власти неактуальным. В отличие от революций, которые римляне подавляли силой, этот метод был неуязвим для военной машины империи. В конечном итоге христианство не просто выжило – оно изменило саму систему, внедрив в неё новые принципы, которые в итоге привели к трансформации всего Западного мира.
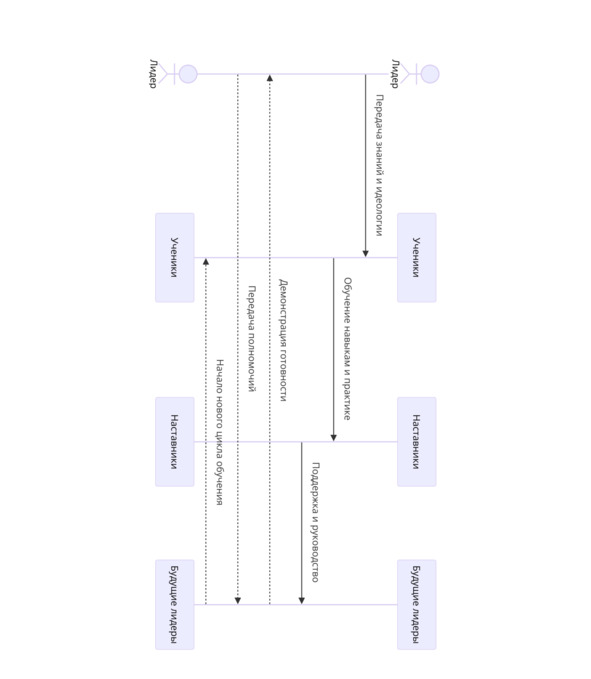
Формирование ядра учеников → чтобы движение продолжилось после смерти
История показывает, что идеи редко переживают своих создателей, если они не встроены в систему, способную их распространять. Харизматические лидеры могут вдохновлять массы, но если за ними не стоит чётко структурированное ядро учеников, после их смерти движение обычно распадается. В истории Иудеи множество пророков и мессий пытались поднять народ, но их влияние заканчивалось с их гибелью. Чтобы его учение не исчезло, Иисус создавал движение не вокруг своей личности, а вокруг системы, которая могла существовать без него. В отличие от зилотов, которые полагались на вооружённую борьбу, он сделал ставку на передачу знаний и формирование сообщества, которое могло распространять его идеи даже после его смерти.
Социологи, такие как Макс Вебер, исследовали принципы организации устойчивых движений и пришли к выводу, что для их долговечности необходимо три этапа: сначала появляется харизматический лидер, затем создаётся организованное движение, а в конечном итоге формируется институциональная структура, способная существовать автономно. Иисус следовал именно этой модели. Он начал с формирования круга ближайших учеников, которым передавал знания, а затем обучил их не просто следовать за ним, но самим становиться лидерами. Это соответствовало принципу, описанному в современных исследованиях обучения: знания лучше усваиваются, если человек не просто получает информацию, но и делится ей с другими.
Создание ядра учеников было не случайным выбором, а продуманным шагом. В истории можно найти множество примеров того, как революционные идеи продолжали существовать только благодаря тому, что их носители умели адаптировать их к новым условиям. В буддизме, например, после смерти Будды его учение не исчезло, потому что у него были ученики, которые распространили его по разным регионам Азии. В исламе после смерти пророка Мухаммеда его сподвижники взяли на себя руководство движением и обеспечили его выживание. То же самое произошло с ранним христианством: без организованного ядра апостолов оно не смогло бы превратиться в глобальную систему.

Психологические исследования показывают, что люди охотнее принимают идеи, если они приходят не напрямую от лидера, а через доверенных посредников. В этом смысле стратегия Иисуса работала идеально. Он создавал цепочку передачи информации, в которой ученики, уже уверовавшие в его идеи, становились их распространителями. Этот метод напоминает современную систему сетевого маркетинга или вирусного распространения информации, когда человек, убеждённый в истинности идеи, становится её активным проповедником. Эмоциональная вовлечённость играет здесь ключевую роль: исследования когнитивных наук показывают, что человек сильнее привязывается к идее, если чувствует личную ответственность за её распространение.
Ученики Иисуса не просто слушали его – он делал их частью процесса. Они не были пассивными последователями, а сами проповедовали, исцеляли людей и практиковали его учение на практике. Это создаёт эффект погружения, аналогичный тому, что используют современные образовательные методики. Когда человек становится частью идеи, он воспринимает её как личную миссию, а не просто как информацию. Современные исследования лидерства подтверждают, что самые успешные движения строятся не вокруг одного человека, а вокруг системы, в которой каждый участник чувствует свою значимость.

Смерть лидера – самый опасный момент для любого движения. Если оно строится только на его личности, оно разрушается вместе с ним. Иисус заранее подготовил своих учеников к тому, что он не будет с ними вечно. Он не скрывал, что его ждёт смерть, но представлял её не как конец, а как начало нового этапа. В этом подходе прослеживается мощный психологический механизм: если человек воспринимает смерть лидера как трагедию, он теряет смысл; но если он видит в этом исполнение предначертанного, его вера только усиливается. Исторические примеры показывают, что идеологии, в которых смерть лидера становится частью нарратива, переживают его. Так произошло с ранним христианством: его последователи не восприняли распятие Иисуса как поражение, а увидели в этом подтверждение его слов.





