Как Иисус Христос стал самым успешным лидером в истории

- -
- 100%
- +

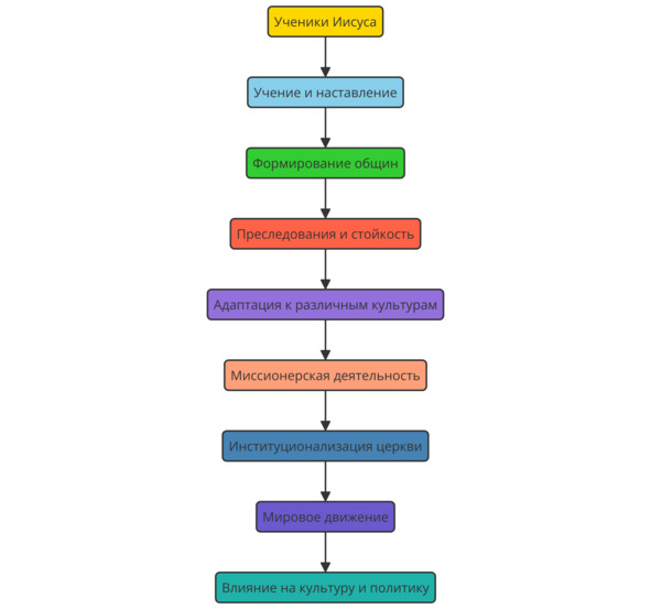
Учение не просто передавалось, но переживалось через действия. Этот подход позволил создать сообщество, в котором не было одного центра, который можно было бы уничтожить. Если бы римляне убили Иисуса, а его последователи не были подготовлены, движение исчезло бы, как исчезали другие религиозные течения того времени. Но ученики уже были готовы действовать самостоятельно. Это делает христианство уникальным феноменом в истории: оно выжило и даже окрепло после смерти своего основателя.
Современные исследования религиозных движений показывают, что идеи, передаваемые через активных проповедников, имеют значительно больший шанс на распространение, чем те, которые просто фиксируются в текстах. В этом смысле стратегия Иисуса была дальновидной: он не писал книги и не оставлял за собой формального учения, а создавал живую традицию, передаваемую из уст в уста. Этот метод работал эффективнее любых письменных документов, потому что он обеспечивал эмоциональную вовлечённость.
Таким образом, формирование ядра учеников стало ключевым фактором в выживании и распространении его учения. Они стали носителями его идей, способными не только передавать их дальше, но и адаптировать к меняющимся условиям. В отличие от восстаний, которые римляне могли подавить, это движение строилось на глубокой личной вовлечённости каждого участника. Даже после казни Иисуса его последователи продолжали распространять его учение, потому что оно не зависело от физического присутствия лидера. Это была не просто религиозная проповедь – это была система, построенная на психологических и социальных механизмах, которые делали её практически неуязвимой для традиционных методов подавления.

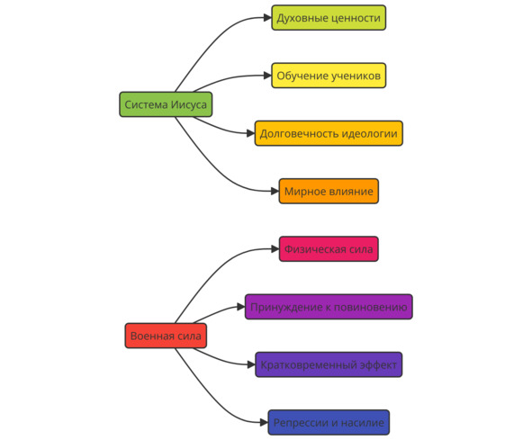
Задача Иисуса: создать идеологию, а не просто стать лидером мятежа

История Иудеи во времена римского владычества была насыщена восстаниями, которые неизменно заканчивались поражением. Харизматичные лидеры пытались поднять народ, провозглашая себя царями, пророками, мессиями, но каждый раз это приводило лишь к очередной волне репрессий. Иуда Галилеянин, Симон из Перы, движение зилотов – все они пытались свергнуть Рим, но не смогли создать устойчивую систему, которая пережила бы их самих. В отличие от них, Иисус выбрал другой путь. Он не просто хотел стать вождём очередного мятежа, а создавал идеологию, способную существовать вне зависимости от политических обстоятельств. Он не боролся за власть напрямую, потому что понимал: любое движение, основанное на силе и личности лидера, исчезает после его смерти. Ему нужно было не просто привлечь последователей, а заложить систему идей, которая будет распространяться независимо от его присутствия.

Диаграмма последовательности, показывающая, как Иисус через проповеди, обучение учеников и передачу миссии апостолам создавал устойчивую идеологию, которая пережила его земную жизнь.
Современные исследования показывают, что долговечность социальных и религиозных движений зависит от их способности формировать долгосрочную структуру. Социолог Макс Вебер выделял три типа власти: традиционную, основанную на обычаях; харизматическую, которая держится на личности лидера; и рационально-легальную, которая опирается на формальные структуры. Большинство мятежей в Иудее основывались на харизматической власти, что делало их крайне нестабильными. Как только вождь погибал, его последователи теряли направление, а движение распадалось. Иисус понимал этот риск, поэтому вместо того, чтобы строить свою власть на личном влиянии, он закладывал принципы, которые могли функционировать без него. Он создавал идеологию, способную адаптироваться к разным условиям и распространяться через своих учеников, а не через военные завоевания.
Исторические параллели подтверждают, что только те идеологии, которые имеют встроенные механизмы передачи, способны пережить своих основателей. В буддизме, например, Будда не просто учил, а создавал систему монахов, которая продолжила его дело после его смерти. В исламе после смерти пророка Мухаммеда его ближайшие последователи взяли на себя руководство движением и обеспечили его выживание. То же самое произошло с ранним христианством: после распятия Иисуса его ученики не только не отказались от его идей, но и сделали их ещё более распространёнными. Это соответствовало теории социального наследования, согласно которой идеи выживают, если существуют носители, готовые их передавать.
Одним из ключевых факторов распространения идеологии является её универсальность. Если идея слишком привязана к конкретной культуре или политической обстановке, она не может существовать в других условиях. Иисус создал учение, которое не зависело от конкретной политической ситуации, что сделало его крайне устойчивым. В отличие от зилотов, которые хотели уничтожить Рим, он проповедовал Царство Божие, которое не имело чётких политических границ. Это позволяло адаптировать его идеи под любые условия. Современные исследования распространения мировых религий показывают, что те системы, которые могут изменяться и интегрироваться в разные культурные контексты, имеют больше шансов на выживание. Именно эта гибкость сделала христианство столь успешным.
Чтобы его учение пережило века, Иисус заложил несколько ключевых механизмов. Во-первых, он использовал простые и эмоционально заряженные идеи, которые легко запоминались и передавались. Современные исследования когнитивной психологии показывают, что информация, связанная с сильными эмоциями, лучше усваивается и дольше сохраняется в памяти. Именно поэтому он использовал парадоксы и запоминающиеся фразы: «Кто хочет спасти душу свою, тот потеряет её», «Последние станут первыми», «Блаженны нищие духом». Эти утверждения не только шокировали, но и заставляли людей размышлять, искать смысл, вовлекаться в процесс понимания. Этот же принцип используется в современной рекламе и пропаганде: чем проще и эмоциональнее сообщение, тем легче оно распространяется.

Потоковая диаграмма, сравнивающая путь создания идеологии Иисусом с типичным сценарием мятежа. Демонстрирует различие в подходах: духовное обучение и передача миссии ученикам против насилия, конфликта и подавления мятежа.
Во-вторых, он не просто привлекал последователей, а обучал их. Он создавал сеть учеников, которые несли его идеи дальше. Современные исследования показывают, что обучение через практику и личную вовлечённость является наиболее эффективным способом передачи знаний. В этом смысле его стратегия напоминает современные образовательные модели: он давал ученикам возможность не просто слушать, но и проповедовать, исцелять, взаимодействовать с людьми. Это делало их не просто слушателями, а активными участниками движения. Психологические исследования подтверждают, что человек сильнее привязывается к идее, если он сам участвует в её распространении. Такой подход создавал мощный эффект самоусиления.
В-третьих, он заложил в своём учении элементы, которые делали его устойчивым. Например, ритуалы, такие как причастие, стали не просто символами, а механизмами, которые позволяли передавать учение через поколения. Исследования антрополога Мирчи Элиаде показывают, что ритуальные практики играют ключевую роль в сохранении религиозных традиций, поскольку они создают связь между поколениями и делают учение частью повседневной жизни.
Также он заранее подготовил своих последователей к тому, что его не станет. В отличие от лидеров восстаний, которые надеялись на свою физическую победу, он прямо говорил о своей смерти. Это создаёт интересный психологический эффект: если люди воспринимают гибель лидера как неожиданность, они теряют направление. Но если это воспринимается как часть плана, вера только укрепляется. Исследования показывают, что движения, в которых смерть лидера встроена в мифологию, переживают его значительно лучше, чем те, где она воспринимается как катастрофа.

Таким образом, Иисус действовал не как обычный политический лидер, а как архитектор идеологической системы. Он не пытался уничтожить Рим, потому что знал, что это невозможно. Вместо этого он создал учение, которое не зависело от политической ситуации и могло распространяться в любых условиях. Он заранее подготовил учеников к тому, что движение должно продолжаться после него, и заложил механизмы, которые обеспечили его выживание. В отличие от многих других исторических фигур, его влияние не исчезло после его гибели, а только усилилось.
Его стратегия оказалась настолько эффективной, что спустя три века его идеи не просто не были уничтожены, но и стали основой для трансформации самого Рима. Там, где мечи не могли победить империю, идеология оказалась сильнее. Христианство не просто выжило – оно изменило саму структуру западного мира. Это ещё раз подтверждает, что он не был обычным лидером мятежа. Его цель была глубже: он создавал систему, которая пережила не только его самого, но и империи, которые пытались её уничтожить.
Главный вопрос: Почему его система оказалась сильнее армии?
На протяжении истории армии являлись основным инструментом завоевания и удержания власти. Они подавляли мятежи, контролировали территории и обеспечивали стабильность государств. Однако сила меча всегда имела пределы: она могла уничтожить сопротивление, но не могла искоренить идеи. В отличие от традиционных мятежей, которые были основаны на физическом противостоянии, система, созданная Иисусом, оказалась сильнее армии, потому что её невозможно было победить военной силой. Рим мог распять людей, но не мог распять убеждения, которые они несли. История показала, что оружие эффективно против тел, но не против сознания. В конечном итоге идея может разрушить империю изнутри, если она изменяет мышление людей, формируя новую модель реальности. Христианство стало тому подтверждением.

Стратегия Иисуса строилась на принципе, который позже подтвердили исследования социальных движений: для долговременного влияния необходимо не просто захватить власть, а изменить мышление общества. Современные исследования показывают, что авторитарные режимы могут удерживать контроль, пока население принимает их власть как неизбежную. Однако если массовое сознание изменяется, даже самая сильная империя начинает рушиться. Одним из наиболее известных подтверждений этого стал распад Советского Союза: огромная армия и репрессивный аппарат оказались бессильны перед изменением идеологических установок людей. Подобный механизм работал и во времена Иисуса. Он не пытался бороться с армией, а подрывал саму основу её власти – страх, который держал народ в подчинении.
Современные исследования когнитивной психологии подтверждают, что страх является одним из ключевых факторов контроля. Люди подчиняются власти, если они боятся наказания или верят в её абсолютную силу. Однако если этот страх исчезает, исчезает и влияние власти. Этот феномен был изучен в работах Стэнли Милгрэма, показавших, что люди подчиняются авторитету до тех пор, пока они воспринимают его как неоспоримый. Но если легитимность власти оказывается под сомнением, уровень подчинения резко падает. Иисус разрушал римскую власть не снаружи, а изнутри, заставляя людей пересмотреть саму природу власти. Он учил, что царство, которому они принадлежат, не от мира сего, что истинная сила не в мечах, а в вере. Когда последователи принимали эту концепцию, римская власть переставала быть для них абсолютной.
Другой ключевой фактор – это эмоциональная вовлечённость. Современные исследования показывают, что идеи, вызывающие сильные эмоции, запоминаются лучше и глубже укореняются в сознании. Именно поэтому политические и религиозные лидеры всегда использовали символику, ритуалы и эмоционально заряженные образы. Иисус применял этот метод в своей проповеди. Он говорил не в терминах политической борьбы, а в терминах спасения, любви, прощения – концепций, которые вызывали сильные эмоциональные реакции. Он использовал парадоксальные утверждения, заставляющие людей переосмысливать реальность: «Кто хочет спасти свою душу, тот потеряет её», «Кто первый, станет последним». Этот метод работал не только на уровне разума, но и на уровне эмоционального восприятия, что делало его идеи особенно устойчивыми.
Важную роль сыграло и сообщество последователей, которое он создал. Социальные исследования показывают, что человек сильнее привязывается к идее, если он чувствует себя частью группы, разделяющей эту идею. Этот эффект был изучен в рамках социальной психологии: если человек окружён людьми, которые разделяют его убеждения, он испытывает большее доверие к этим убеждениям и реже от них отказывается. Иисус не просто проповедовал – он создавал новую социальную структуру, в которой его последователи находили смысл и поддержку. Они были не просто сторонниками, а частью нового мира, в котором земная власть уже не имела над ними силы.
Ещё один фактор – гибкость учения. Оно не требовало конкретных политических условий, а могло адаптироваться к любому обществу. Если взглянуть на историю мировых религий, можно заметить, что те, которые оказались наиболее устойчивыми, обладают способностью адаптации. Буддизм, ислам, христианство – все эти системы не привязаны к одной культуре или политическому строю, а могут существовать в самых разных условиях. Учение Иисуса также имело эту универсальность. Оно могло существовать и под римским господством, и после его падения. Более того, оно не зависело от физического присутствия лидера, а распространялось через систему убеждений и ритуалов.
Особую роль сыграла его смерть, которая стала кульминацией всей стратегии. Исторические примеры показывают, что если смерть лидера воспринимается как трагедия, движение ослабевает. Но если она воспринимается как исполнение пророчества, вера только укрепляется. Исследования религиозных движений подтверждают, что гибель основателя, встроенная в мифологию движения, придаёт ему дополнительную устойчивость. Именно так произошло с христианством. Ученики не восприняли распятие Иисуса как поражение – они видели в этом доказательство его слов. Это создало самоподтверждающийся миф, который укреплял веру вместо того, чтобы её разрушить.

История показала, что в конечном итоге эта стратегия оказалась успешнее любого военного сопротивления. Там, где зилоты и другие мятежники потерпели поражение, идеи Иисуса выжили. Более того, они не просто выжили, а изменили сам Рим. Через три века после его смерти христианство стало официальной религией империи, превратившись из преследуемого учения в основу новой политической системы. Это ещё раз подтвердило, что идеология, затрагивающая сознание людей, может оказаться сильнее меча.
Таким образом, его система оказалась сильнее армии, потому что она не зависела от физической силы. Она строилась на изменении мышления, на разрушении страха, на создании нового сообщества, на эмоциональной вовлечённости, на гибкости и на встроенной устойчивости. Всё это делало её практически неуязвимой для традиционных методов подавления. Армии приходят и уходят, империи рушатся, а идеи продолжают жить. В этом и заключалась главная стратегическая гениальность Иисуса – он не пытался бороться с Римом в его собственных терминах, а изменил саму природу власти, сделав её неактуальной.
Заключение главы 1

Иисус родился в мире, где власть определялась не законами морали, а силой, страхом и безусловным подчинением. Римская империя, находясь на пике могущества, не терпела ни малейшего сопротивления и управляла завоёванными территориями через жестокие репрессии и экономическое угнетение. Провинция Иудея была особенно нестабильной: её население жило под двойным гнётом – римской администрации, требовавшей беспрекословного подчинения, и религиозной элиты, использовавшей веру как инструмент контроля. В этом мире любое несогласие с властью заканчивалось кровавыми расправами, а меч империи не знал пощады. Народ находился в состоянии постоянного страха, а любые попытки освободиться от римского господства заканчивались массовыми казнями и уничтожением целых городов.
Экономическое расслоение становилось всё глубже. Простые крестьяне и ремесленники разорялись под тяжестью налогов, выплачивая дань как римской власти, так и храму, который взимал подати через систему жертвоприношений. В то же время первосвященники и саддукеи, контролировавшие религиозную жизнь, жили в роскоши и поддерживали тесные связи с прокураторами. Народ ненавидел этих посредников, считая их предателями, но не мог восстать открыто, потому что любое сопротивление каралось немедленно. Власть Рима держалась не только на силе, но и на искусно поддерживаемом страхе, который парализовал волю населения. В этом страхе рождалось отчаяние, и на этом фоне начали набирать силу мессианские движения, проповедовавшие скорое освобождение Израиля.
Но история Иудеи уже показала, что прямое восстание невозможно. Все попытки сбросить римское господство заканчивались трагически. Симон из Перы попытался провозгласить себя царём, но был убит, а его последователи уничтожены. Иуда Галилеянин проповедовал отказ от римских налогов, утверждая, что платить кесарю – значит поклоняться идолу, но его движение было жестоко подавлено. Зилоты и сикарии, выбрав путь партизанской войны, только усилили репрессии. Каждый новый мятеж давал Риму повод для усиления контроля, увеличения налогов и ещё более жёстких наказаний. Стало очевидно, что военная борьба обречена на поражение.
В этом контексте учение Иисуса стало не просто религиозной проповедью, а стратегическим решением. Он предложил путь, который не вступал в прямую конфронтацию с Римом, но подрывал его власть изнутри. Его концепция Царства Божьего строилась на том, что истинная свобода не зависит от политической ситуации. Если человек перестаёт бояться смерти, если он не воспринимает земных правителей как абсолютную силу, если он верит, что его душа принадлежит не кесарю, а Богу, то власть теряет над ним контроль. Современные исследования когнитивной психологии подтверждают, что ощущение внутреннего контроля над собственной жизнью играет ключевую роль в устойчивости к внешнему давлению. Концепция Иисуса, согласно которой «Царство Божие внутри вас», меняла саму основу восприятия реальности, лишая римскую власть её главного оружия – страха.

Он не просто проповедовал идеи – он создавал сообщество, в котором эти идеи становились способом жизни. Его последователи должны были не просто слушать, а участвовать, изменяя своё поведение, мышление и восприятие мира. Современные исследования нейропсихологии показывают, что социальные группы с мощной идентичностью оказываются устойчивее к внешнему давлению. Когда человек чувствует себя частью избранного сообщества, его вера становится не просто убеждением, а частью его личности. Именно это происходило с учениками Иисуса – они не просто следовали за ним, они чувствовали себя носителями тайного знания, частью новой реальности, которая существовала параллельно с Римом.
Ещё одним ключевым элементом его стратегии был отказ от насилия. В отличие от зилотов, которые полагались на меч, он строил движение, которое невозможно было уничтожить военной силой. Историк Джин Шарп в своих работах о ненасильственном сопротивлении показывает, что революции, основанные на трансформации сознания, оказываются более устойчивыми, чем восстания, полагающиеся на силу. Если власть сталкивается с вооружённым сопротивлением, она применяет репрессии и побеждает. Но если люди просто перестают воспринимать власть как нечто абсолютное, репрессии становятся бессмысленными. Именно это делал Иисус – он не призывал к войне, но создавал систему, в которой Рим терял своё значение.
Всё это было продуманной стратегией. Он знал, что его убьют – но он не пытался избежать этого, потому что его цель была не в том, чтобы выжить, а в том, чтобы создать систему, которая переживёт его. Его смерть не была поражением, она была частью плана, а его мученичество стало самым мощным инструментом распространения его учения. В истории неоднократно наблюдается феномен, когда гибель лидера делает его идеи только сильнее. Исследования социальной психологии показывают, что идеи, связанные с жертвенностью, вызывают у людей более сильный эмоциональный отклик и закрепляются глубже. Христианство стало развиваться именно потому, что его основатель был распят, но его последователи восприняли это не как трагедию, а как подтверждение истины.
Этот мир, полный страха, репрессий и неравенства, стал идеальной почвой для такой идеи. Учение Иисуса давало людям то, чего они не могли найти ни у мятежников, ни у священников – ощущение свободы, которое нельзя отнять силой. Власть могла пытаться подавлять последователей, но каждый новый мученик только укреплял движение. Его стратегия работала потому, что она не зависела от земной власти, армии или политической ситуации. Она строилась на изменении сознания, а не на изменении законов.
Поэтому Рим не смог уничтожить христианство, а в конечном итоге сам оказался поглощён им. Спустя три столетия после распятия Иисуса империя, когда-то распинавшая его последователей, объявила его учение своей официальной религией. Идеи, которые начинались как учение бедного проповедника в отдалённой провинции, стали фундаментом западной цивилизации. Это не была случайность – это была стратегия, выстроенная на глубоком понимании человеческой психологии, массового сознания и механизмов власти. Иисус не создавал империю, он создавал систему, которая могла существовать без него. В этом и заключалась его главная победа.
Глава 2. Создание Системы
(Как Иисус разработал идеологию, которая пережила века, и почему его стратегия оказалась сильнее меча?)
2.1. Почему он выбрал стратегию идеологии, а не войны?
Главная проблема революционеров
Военный путь сопротивления Риму был обречён на провал. История иудейских восстаний показывает, что каждая попытка вооружённого мятежа неизбежно заканчивалась катастрофой для повстанцев. Империя обладала не только подавляющим численным превосходством, но и высокоразвитой системой подавления мятежей, которая включала в себя военную тактику, политическую манипуляцию и экономическое давление. Если вооружённое сопротивление приводило лишь к ужесточению репрессий, почему повстанцы раз за разом выбирали этот путь? Был ли он единственно возможным или существовала альтернатива, о которой они не задумывались?

Современные исследования политических конфликтов и революций показывают, что военные восстания имеют шанс на успех только в том случае, если несколько факторов совпадают. Государство должно переживать кризис управления, армия восставших должна хотя бы частично соответствовать профессиональной армии по дисциплине и численности, население должно массово поддерживать революцию, а внешние силы должны вмешиваться, ослабляя правящую элиту. В случае с Иудеей, ни один из этих факторов не был полностью реализован. Рим оставался сильным и централизованным, повстанцы не могли конкурировать с римскими легионами, а население часто боялось поддерживать открытые выступления из-за страха перед репрессиями.
Римская армия представляла собой профессиональное военное формирование, в котором действовали чёткие правила дисциплины, тактического планирования и логистики. В отличие от стихийных повстанческих групп, легионы были обучены вести как ближний бой, так и осадные операции, использовали современные для своего времени инженерные решения, строили укрепления и могли вести длительные кампании. Историк Эдвард Люттвак в книге «Стратегия Римской империи» отмечает, что римская модель ведения войны строилась на трёх ключевых компонентах: военная дисциплина, стратегическое развертывание легионов и тактическая гибкость. Это позволяло римлянам быстро адаптироваться к любой угрозе и эффективно подавлять сопротивление.





