Как Иисус Христос стал самым успешным лидером в истории

- -
- 100%
- +
После подавления восстания репрессии усилились. В Иудее была размещена постоянная римская армия, а бывшая территория восставшего народа была превращена в колонию, полностью контролируемую Римом. Евреям было запрещено селиться в Иерусалиме, а их религиозные традиции подверглись ограничениям. Был введён налог fiscus Iudaicus, который заставлял евреев платить деньги в римскую казну вместо разрушенного Храма. Это было не просто наказание – это был способ продемонстрировать, что теперь Иудея находится под полным контролем Рима.
Окончательный удар по еврейской автономии был нанесён после восстания Бар-Кохбы в 132—135 годах н. э. Это было последнее масштабное сопротивление Риму, и его подавление сопровождалось особенно жестокими мерами. По разным оценкам, погибло от 500 000 до 600 000 евреев, а оставшиеся в живых были либо изгнаны, либо проданы в рабство. Император Адриан после подавления мятежа предпринял символический шаг – он переименовал Иудею в Палестину, а Иерусалим был превращён в римский город Элия Капитолина, куда евреям запрещалось входить.
Современные исследования показывают, что репрессии после подавления восстаний – это не случайность, а закономерность. Историк Тимоти Снайдер в своих работах по тоталитаризму и геноцидам отмечает, что подавление одного бунта часто ведёт к ещё более жёстким мерам, так как власть стремится предотвратить новые попытки сопротивления. Этот эффект можно наблюдать в римской политике управления Иудеей: после каждого восстания контроль становился более тотальным, а наказания – более суровыми.
Политолог Джеймс Скотт, изучавший формы сопротивления и государственные репрессии, отмечает, что чем более жестокими становятся наказания, тем меньше у населения остаётся возможностей для открытого восстания. Однако это также приводит к поиску новых форм сопротивления. В Иудее военное сопротивление было окончательно подавлено, но вместо него возникло религиозное движение, которое постепенно трансформировалось в раннее христианство.
Рим мог подавлять вооружённые восстания, но не мог уничтожить идеи, которые существовали в сознании людей. Чем жестче становились репрессии, тем больше появлялось новых форм духовного сопротивления. В этом контексте проповедь Иисуса о том, что настоящая свобода не зависит от власти, была не просто религиозным учением, а революционной стратегией выживания.
Те, кто пытались бороться с Римом мечом, были уничтожены, но идеи, которые не могли быть искоренены силой, продолжали распространяться. В этом заключалась главная ошибка римской политики – она могла убивать людей, но не могла убить их убеждения. Спустя три века после разрушения Иерусалима христианство, выросшее из этой среды репрессий, стало официальной религией Рима, что доказывает, что идеологическое сопротивление оказалось сильнее военного.
Уничтожение городов и храмов лишало народ сил для сопротивления
Римская империя использовала разрушение городов и храмов как стратегический инструмент подавления народного сопротивления. Это был не просто акт военной агрессии, а тщательно продуманная политика, направленная на уничтожение структур, способных стать центрами организации мятежей. Современные исследования показывают, что стирание с лица земли религиозных и административных центров приводило к ослаблению коллективной идентичности и делало дальнейшее сопротивление невозможным или крайне затруднённым. В античном мире города и храмы играли не только религиозную, но и политическую роль, являясь местами консолидации общества. Именно поэтому их разрушение подрывало не только инфраструктуру, но и способность народа к организованному протесту.
Бенедикт Андерсон в своей работе «Воображаемые сообщества» подчёркивает, что идентичность общества формируется вокруг общих символов, истории и сакральных мест. Когда эти символы уничтожаются, народ теряет точку опоры, а его способность к сопротивлению резко снижается. Этот принцип хорошо прослеживается в римской тактике управления завоёванными территориями. Империя не просто уничтожала города, но заменяла их на римские военные форпосты, тем самым усиливая контроль. Археологические исследования показывают, что подобная практика применялась в разных частях империи, но наиболее жестокие репрессии пришлись на Иудею, где разрушение городов и храмов привело к радикальному изменению социального устройства региона.
Одним из первых примеров этой стратегии является судьба города Сепфорис в 4 году до н. э. После восстания Симона из Перы город был полностью разрушен, а его жители либо убиты, либо проданы в рабство. Однако римляне не просто стёрли его с лица земли, но затем перестроили его, превратив в военную крепость с постоянным римским гарнизоном. Это подчёркивает, что Рим не просто мстил за восстание, но сознательно уничтожал места, способные стать центрами организации сопротивления, заменяя их инструментами колониального контроля.
Ещё более ярким примером стало Великое Иудейское восстание 66—73 годов н. э., которое стало самым масштабным в истории региона. В 70 году римские легионы под командованием Тита осадили и взяли Иерусалим. Город был практически стёрт с лица земли, а его население уничтожено или порабощено. Однако главным символом этой катастрофы стало разрушение Второго Храма, который был не только религиозным центром, но и местом политического влияния и управления еврейским обществом. Археологические исследования подтверждают, что разрушение было тотальным: храм сожгли, его стены разобрали, а оставшиеся руины стали символом падения независимости Иудеи.

Это событие имело не только физическое, но и психологическое значение. В отсутствие храма иерусалимские элиты потеряли контроль над народом, что привело к окончательной утрате автономии региона. Исследования историков, таких как Мартин Гудман, показывают, что Рим не просто преследовал цель наказать евреев за восстание, но стремился полностью интегрировать регион в свою административную систему, уничтожив всякую возможность для политической или религиозной независимости. В результате Иудея перестала существовать как самоуправляемая территория, а её население либо было физически уничтожено, либо рассеяно по другим регионам империи.
Последним и самым радикальным шагом по ликвидации иудейского сопротивления стало подавление восстания Бар-Кохбы в 132—135 годах н. э. Если после разрушения Храма у евреев ещё сохранялась надежда на восстановление независимости, то после поражения в этом восстании они были окончательно лишены своей территории. Император Адриан провёл масштабные репрессии: по разным оценкам, было убито от 500 000 до 600 000 человек, а оставшиеся в живых были либо депортированы, либо проданы в рабство. Однако ещё более значимой мерой стало переименование региона из Иудеи в Палестину, а Иерусалима – в Элию Капитолину. Это был не просто символический акт, а часть масштабной кампании по стиранию памяти о существовании независимого еврейского государства. Археологи подтверждают, что в Иерусалиме были уничтожены любые следы прежней еврейской архитектуры, а на месте разрушенного Храма был построен храм Юпитера. Евреям запрещалось селиться в городе, что окончательно лишило их возможности восстановить свою государственность.
Современные исследования подтверждают, что уничтожение городов и храмов – это не просто форма военной репрессии, а осознанный метод управления. Политолог Тимоти Снайдер, изучая практику массовых репрессий в ХХ веке, указывает, что разрушение культурных и административных центров всегда ведёт к ослаблению национального сопротивления. Без мест консолидации народ теряет способность организовывать протест, а его элиты либо уничтожаются, либо оказываются в изгнании. В этом смысле римская стратегия в Иудее во многом напоминает позднейшие практики колониального управления, где подавление восстаний сопровождалось разрушением местных святынь и административных институтов.
Однако, несмотря на всю жёсткость римской политики, эта стратегия имела неожиданный эффект. Уничтожение храмов и городов действительно привело к ослаблению вооружённого сопротивления, но одновременно спровоцировало поиск новых форм борьбы. Поскольку физическое сопротивление оказалось невозможным, на первый план вышли духовные и идеологические методы. После разрушения Второго Храма и окончательной римской оккупации в еврейском обществе начался процесс адаптации к новой реальности, что привело к развитию раввинистического иудаизма, а также к распространению христианства.
Исследования Виктора Франкла о психологии заключённых в концлагерях показывают, что в условиях тотального физического подавления люди начинают искать смысл за пределами материального мира. Эта же закономерность проявилась в Иудее после разрушения Храма. Если раньше храм был центром религиозной жизни, то после его уничтожения вера стала ориентирована на личное духовное развитие. Этот процесс в конечном итоге привёл к тому, что христианство, выросшее из иудейской традиции, стало независимой и быстро распространяющейся религией, которая в итоге проникла внутрь самой римской системы.
Римская стратегия уничтожения храмов и городов действительно сломила организованное сопротивление, но не смогла уничтожить идеологическое влияние побеждённых. Напротив, эта политика привела к долгосрочным изменениям, которые в конечном итоге подорвали власть самой империи. Спустя три столетия после разрушения Иерусалима христианство, выросшее на руинах римских репрессий, стало доминирующей религией империи, а Рим сам оказался вынужден подчиниться идеологии, которую пытался искоренить. Это доказывает, что уничтожение материальных структур не всегда ведёт к исчезновению идеи, а иногда, наоборот, способствует её трансформации и распространению.

2.3 Альтернативный путь: борьба за сознание
Система власти держится не только на армии, но и на страхе
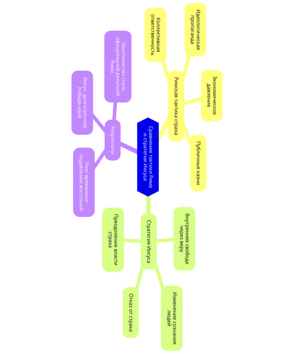
Римская империя, как и любая другая великая держава, опиралась не только на силу оружия, но и на системный контроль над сознанием подданных. Власть Рима держалась не столько на легионах, сколько на страхе перед их применением. Этот страх был продуманной стратегией, формировавшейся через систему наказаний, общественного контроля и психологического подавления сопротивления.

Исследования показывают, что эффективное управление требует не только военной силы, но и механизмов, которые внушают людям покорность. Политолог Джеймс Скотт в своей работе «Искусство неподчинения» анализирует, как империи создают атмосферу страха, чтобы управлять завоёванными народами без постоянных вооружённых конфликтов. Он подчёркивает, что подавление восстаний и жёсткие наказания – это не только реакция на угрозу, но и сознательное напоминание о том, что сопротивление бесполезно.
Римская империя была примером государства, которое довело эту систему до совершенства. Её власть опиралась на несколько ключевых механизмов запугивания. Первым инструментом были публичные казни, которые превращались в театрализованные акты устрашения. Распятие считалось одной из самых мучительных смертей, и оно предназначалось не просто для убийства преступников, а для демонстрации силы государства. Приговорённого оставляли умирать на кресте в публичном месте, а его тело оставалось висеть в назидание всем, кто мог задуматься о мятеже.
Историк Тацит описывает, как после восстания Спартака в 71 году до н. э. римляне казнили более 6000 рабов, распяв их вдоль Аппиевой дороги. Эта демонстрация имела психологический эффект: вместо того чтобы устраивать массовые карательные экспедиции по всей Италии, власть просто показала, что любое восстание закончится мучительной смертью. Этот же принцип применялся в Иудее после Великого восстания 66—73 годов н. э., когда римляне распяли тысячи евреев перед стенами Иерусалима, прежде чем окончательно разрушить город.
Вторым инструментом страха была коллективная ответственность. Если в какой-либо области начинались беспорядки, то наказание не ограничивалось только виновниками. Вся община могла быть подвергнута репрессиям. Этот метод был особенно эффективен в завоёванных провинциях, где римляне уничтожали целые города, чтобы никто не сомневался в неотвратимости наказания. Например, после восстания в 4 году до н. э. римляне не просто подавили мятеж, но разрушили Сепфорис, а его жителей продали в рабство.
Современные исследования показывают, что страх перед наказанием может быть даже более мощным инструментом управления, чем сама сила. Социолог Стэнли Милгрэм в своём знаменитом эксперименте 1961 года доказал, что люди готовы выполнять даже жестокие приказы, если они чувствуют страх перед системой власти. В античном мире этот механизм работал ещё сильнее, поскольку наказания были публичными и устрашающими.
Третьим механизмом страха было экономическое давление. Власть Рима держалась на жёсткой системе налогов и конфискаций. Завоёванные народы не просто подчинялись военной силе – они становились экономически зависимыми от империи. Если кто-то отказывался платить подати, римские власти могли конфисковать его имущество, обратить его семью в рабство или выслать в рудники. Это создавало систему, в которой даже те, кто ненавидел Рим, не могли себе позволить открытое сопротивление, так как это вело к неминуемой гибели.
Археологические исследования в Иудее показывают, что после разрушения Иерусалима в 70 году н. э. римляне не просто уничтожили столицу, но и ввели новый налог – fiscus Iudaicus, который заставлял евреев платить дань в пользу храма Юпитера в Риме. Это не только истощало экономические ресурсы завоёванного народа, но и имело символическое значение полного подчинения.
Но самым мощным механизмом страха была идея неизбежности римской власти. Вся имперская идеология строилась на том, что Рим – это вечная сила, с которой бесполезно бороться. В завоёванных провинциях активно распространялись мифы о непобедимости римского легиона, о божественном происхождении императора и о том, что восстания обречены на провал. Эта пропаганда сочеталась с реальными примерами подавления мятежей, что создавало психологический барьер для сопротивления.
Однако, несмотря на мощь римской системы устрашения, её слабость заключалась в том, что она работала только на подавление внешних проявлений сопротивления, но не могла искоренить внутреннее недовольство. История показывает, что чем сильнее давление власти, тем больше вероятность, что оно рано или поздно вызовет обратную реакцию. Современные исследования политического террора, такие как работы Тимоти Снайдера, доказывают, что жёсткие репрессии могут временно подавить протест, но в долгосрочной перспективе они вызывают накопление скрытого сопротивления, которое со временем проявляется в новых формах.
Это объясняет, почему вооружённые восстания евреев были подавлены, но их идеи продолжили существовать. Страх мог контролировать поведение, но не мысли. В этом контексте стратегия Иисуса была радикально иной. Он понимал, что борьба с Римом мечом приведёт только к ещё большим расправам, и предложил путь, который был недоступен для механизмов римского страха – путь духовного сопротивления.
Психологические исследования показывают, что люди, которые преодолевают страх, становятся практически неуязвимыми для манипуляции. Виктор Франкл, переживший концлагеря, писал, что тот, кто нашёл смысл в страдании, перестаёт быть заложником системы угнетения. В этом заключался революционный потенциал христианского учения. Если человек не боится смерти, если он верит, что существует высшая сила, которая сильнее империи, то его нельзя сломить пытками, налогами или публичными казнями.
Римская власть была построена на страхе, но как только этот страх ослабевал, система начинала рушиться. Это объясняет, почему спустя три столетия после распятия Иисуса христианство стало официальной религией Рима. Власть, которая держится только на страхе, не может существовать вечно, потому что страх создаёт лишь внешнее подчинение, но не может изменить внутренние убеждения людей. Рим мог уничтожать города и распинать мятежников, но не мог бороться с идеями, которые делали людей свободными в их сознании. В этом смысле христианство стало первым масштабным движением, которое победило империю не силой оружия, а силой отказа подчиняться страху.

Если люди перестанут бояться – система потеряет над ними контроль
Римская империя, как и любое государство, основанное на централизованной власти, держалась не только на армии, законах и налогах, но и на глубоко укоренённом страхе. Этот страх был универсальным инструментом контроля, который позволял управлять миллионами людей, разбросанными по обширным территориям. Однако страх работал только до тех пор, пока люди признавали его силу. Как только подданные переставали бояться – власть теряла свою основу, её механизмы подавления становились бесполезными, а система начинала разрушаться изнутри.
Исторические исследования показывают, что страх – это не просто реакция на насилие, а сложная социальная конструкция, поддерживаемая государственными институтами и ритуалами. Политолог Джеймс Скотт в своей работе «Искусство неподчинения» подчёркивает, что авторитарные режимы могут существовать только до тех пор, пока население воспринимает их как неизбежную силу. Как только люди осознают, что страх перед властью – это лишь инструмент, который можно преодолеть, система начинает терять контроль.
Рим создавал атмосферу неотвратимости наказания. Публичные казни, разрушение городов, репрессии против целых народов – всё это было частью огромной психологической машины, которая внушала подданным, что любая попытка сопротивления приведёт к ужасным последствиям. Историк Тацит описывает, как в 70 году н. э., после разрушения Иерусалима, римляне распяли тысячи евреев вдоль дорог, ведущих в город, превращая их тела в постоянное напоминание о власти империи. Этот метод был распространён и в других регионах: после восстания Спартака римляне сделали то же самое, распяв 6000 рабов на протяжении 200 километров вдоль Аппиевой дороги.
Однако существует предел эффективности страха. Исследования показывают, что когда репрессии достигают определённого уровня жестокости, они могут перестать работать в пользу власти и начать провоцировать неожиданные формы сопротивления. Французский историк Мишель Фуко в своей книге «Надзирать и наказывать» объясняет, что жёсткие публичные наказания в какой-то момент перестают внушать страх и начинают порождать ненависть, превращая казнённых в мучеников.

Эта закономерность проявилась и в римской истории. В течение столетий империя держала провинции под контролем за счёт запугивания, но чем более жёсткими становились репрессии, тем больше росло число тех, кто переставал бояться. Великое Иудейское восстание в 66—73 годах н. э. не было бы таким масштабным, если бы еврейское население не пришло к выводу, что терпеть римскую власть уже невозможно. Страх ослабел, и началась война, которая привела к разрушению Храма и массовому исходу евреев из региона.
Но если зилоты сделали ставку на открытое восстание и были уничтожены, то Иисус предложил иную стратегию – духовное сопротивление. Он не просто проповедовал любовь и прощение – он систематически разрушал основу римской власти, внушая людям, что бояться больше не нужно. Его учение о Царстве Божьем говорило, что реальная власть принадлежит не земным правителям, а высшей силе, перед которой императоры, первосвященники и прокураторы не имеют значения.
Современные исследования психологии страха подтверждают, что система контроля становится неэффективной, если люди перестают воспринимать её угрозы как реальность. Эксперименты Стэнли Милгрэма показывают, что подчинение авторитету работает только тогда, когда человек верит в силу этого авторитета. Если же он начинает сомневаться, давление перестаёт действовать. Это же происходило с ранними христианами: чем больше их преследовали, тем больше росло их движение.
Римская власть ожидала, что страх перед казнью заставит христиан отказаться от своей веры. Однако эффект оказался обратным. Когда они продолжали следовать своему учению даже перед лицом смертной опасности, это приводило к тому, что другие люди начинали задаваться вопросом: «Если они не боятся смерти, значит ли это, что власть Рима не абсолютна?»
Историк Эдвард Гиббон в своём труде «Закат и падение Римской империи» пишет, что одним из факторов, подорвавших стабильность империи, стала неспособность римлян сломить внутреннее сопротивление христиан. Чем больше их пытались уничтожить, тем больше росло их влияние, потому что они сломали самую важную основу власти – страх.
Именно поэтому система римского правления, основанная на страхе, в конечном итоге потерпела крах. Если человек не боится, его невозможно контролировать. Можно уничтожить его физически, но если его идеи продолжают жить, власть проигрывает в долгосрочной перспективе. Это объясняет, почему спустя три столетия после распятия Иисуса христианство стало доминирующей религией империи. Рим смог победить мечом зилотов, но оказался бессильным перед теми, кто победил страх.

Современные исследования подтверждают, что страх – это инструмент власти, но он работает только до определённого предела. Когда люди перестают бояться, они начинают действовать. Политолог Джин Шарп в своей работе «От диктатуры к демократии» анализирует десятки случаев ненасильственного сопротивления и приходит к выводу, что подавляющее большинство авторитарных режимов рушится именно тогда, когда их народ перестаёт бояться. Это произошло в Римской империи, это повторялось в разных исторических эпохах, и этот же принцип продолжает работать в современном мире.
Страх держит систему власти, но он же является её слабым местом. Стоит только критической массе людей осознать, что бояться больше не нужно – и система теряет контроль. Это и объясняет, почему учение Иисуса оказалось сильнее римских легионов: он не призывал к революции, он учил, что революция уже произошла – в сознании тех, кто перестал видеть в императоре высшую власть. Если люди не боятся, ими невозможно управлять, и в этом заключалась главная угроза для Рима.
Цель – не уничтожить Рим, а сделать его ненужным
Римская империя управляла завоёванными территориями через военную силу, экономическое давление и стратегическое использование страха. Однако власть Рима держалась не только на армии, но и на глубоко укоренённом представлении о том, что без римского порядка жить невозможно. Это убеждение было не менее сильным, чем мечи легионеров. Чтобы разрушить власть Рима, не обязательно было сражаться с ним – достаточно было сделать его власть ненужной, создать альтернативную систему ценностей, которая исключала необходимость подчинения. Именно эту стратегию предложил Иисус, что в итоге привело к трансформации не только религиозного сознания, но и самой Римской империи.
Современные исследования подтверждают, что власть сохраняется до тех пор, пока люди верят в её необходимость. Политолог Джеймс Скотт в своей работе «Искусство неподчинения» указывает, что большинство империй рушится не из-за военных поражений, а из-за того, что население перестаёт воспринимать их правление как неизбежное. В этом смысле стратегия Иисуса представляла собой радикальный разрыв с традиционной борьбой за власть. Он не призывал к революции в привычном понимании, а предложил новый способ мышления, в котором Римская империя просто теряла смысл.
Рим контролировал провинции, создавая зависимость от своей системы – экономической, военной, социальной. Для завоёванных народов было важно оставаться в рамках римского порядка, потому что иначе существование становилось невыносимым: отказ платить налоги вёл к репрессиям, отказ признавать власть императора мог означать смертную казнь, а попытки выйти за рамки римского права подавлялись военной силой. Этот порядок казался естественным и неизменным.
Однако любая власть держится на том, что люди в неё верят. Исследования историка Юваля Ноя Харари подтверждают, что социальные системы существуют, пока общество их поддерживает. Он утверждает, что законы, деньги и государственные институты – это не объективные структуры, а коллективные договорённости, которые могут исчезнуть, если люди перестанут в них верить. Именно это сделал Иисус: он не пытался физически уничтожить Рим, но предложил альтернативную реальность, в которой империя теряла всякую значимость.





