Как Иисус Христос стал самым успешным лидером в истории

- -
- 100%
- +
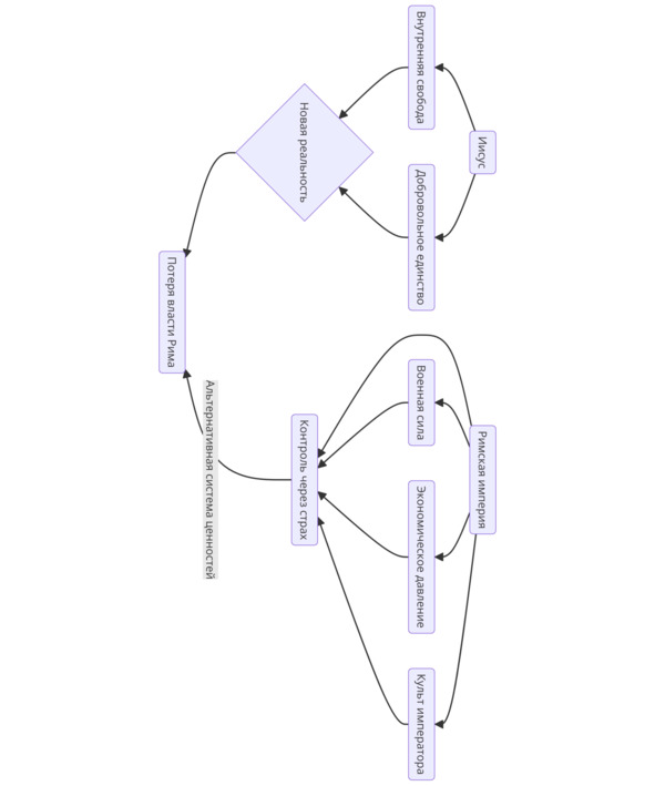
Проповеди Иисуса разрушали фундамент римской власти, потому что они отрицали её необходимость. Он учил, что настоящее царство не из этого мира, что важны не римские законы, а внутренняя свобода человека, что подлинная власть принадлежит не императору, а Богу. Это подрывало саму основу римской системы, которая строилась на культе императора как высшей власти.


Римская власть существовала, пока люди верили, что она нужна. Когда человек начинал видеть, что ему не нужны римские законы для того, чтобы быть свободным, что он не должен бояться смерти, что его жизнь имеет смысл вне римской системы – империя теряла над ним контроль. Это подтверждается исследованиями социального поведения в условиях угнетения. Психолог Виктор Франкл в своих работах о выживании в экстремальных условиях доказывает, что человек, который находит смысл вне системы власти, становится практически неуязвимым для её механизмов контроля.
Рим боролся с христианами, полагая, что их можно подавить так же, как зилотов или другие восстания. Однако проблема заключалась в том, что христианство не зависело от римской системы, оно её игнорировало. Власть Рима не могла контролировать людей, которые не боялись его законов, не стремились к его благам и не считали его центр мира.

В течение первых трёх веков после распятия Иисуса Рим неоднократно устраивал гонения на христиан. Их бросали на аренах диким зверям, сжигали, распинали – но это не приводило к ослаблению движения, а наоборот, делало его сильнее. Историк Эдвард Гиббон в «Закате и падении Римской империи» отмечает, что чем больше преследовали христиан, тем быстрее их идеи распространялись, потому что они предлагали не просто религию, а новый способ существования, в котором римская власть не имела значения.
Современные исследования ненасильственного сопротивления подтверждают, что альтернативные системы ценностей могут быть более эффективными, чем вооружённые восстания. Политолог Джин Шарп, анализируя падение авторитарных режимов, показывает, что революции чаще всего происходят не тогда, когда правители свергнуты силой, а когда их власть становится бесполезной, потому что общество создаёт параллельные структуры.

Рим мог уничтожать города, распинать мятежников, вводить налоги и законы, но он не мог заставить людей верить в его необходимость, если появлялась новая система, которая работала лучше. Иисус предложил такую систему – общество, основанное не на насилии и страхе, а на добровольном единстве. Эта идея оказалась сильнее меча, потому что меч мог убить тело, но не мог убить мысль.
Когда в 313 году император Константин сделал христианство официальной религией Рима, это было не просто политическое решение – это было признание того, что христианство стало новой доминирующей идеологией, с которой невозможно бороться. Империя не смогла уничтожить учение Иисуса, поэтому ей пришлось его принять. Через три столетия после смерти Христа его последователи не только выжили, но и изменили саму систему власти, сделав её ненужной в её прежнем виде.
Этот процесс подтверждает гипотезу, что система может быть разрушена не только через войну, но и через создание альтернативной реальности, в которой её существование становится бессмысленным. Современные социологические исследования показывают, что если люди находят способ жить без вмешательства государства, то оно теряет контроль над ними.
Иисус не пытался разрушить Рим – он сделал так, чтобы его власть потеряла смысл. Империя не была уничтожена мечом, но её власть была подорвана изнутри теми, кто перестал в неё верить. В этом и заключался главный вызов для Рима: если христианство предлагало смысл жизни, который был выше власти императора, то зачем нужен был сам император? Именно это в конечном итоге и привело к трансформации всей римской системы. Власть, основанная на насилии и страхе, не смогла победить идею, которая делала её ненужной.
2.4 Как Иисус мог прийти к этому выводу?
Изучая истории падения империй
Иисус жил в мире, где империи рождались, процветали и гибли. В I веке н. э. Рим был доминирующей силой, но история показывала, что ни одна империя не вечна. Египетские фараоны, ассирийские цари, вавилонские правители, греческие полисы – все они когда-то казались непобедимыми, но рано или поздно их власть рушилась. Если Рим повторял путь этих государств, значит, у его власти тоже был предел. Вопрос заключался в том, что именно делает империю уязвимой и каким способом можно ускорить её падение.

Если рассматривать Иисуса как мыслителя и стратега, а не просто религиозного проповедника, становится логичным предположить, что он изучал истории прежних империй и анализировал причины их крушения. Современные исследования показывают, что законы цикличности исторических процессов были понятны ещё в древности. Например, ещё до Рима греческий историк Полибий в своем труде «Всеобщая история» описал теорию анархоцикла – концепцию, согласно которой любое государство проходит через стадии расцвета, коррупции и падения. Если Иисус был знаком с подобными идеями, он мог прийти к выводу, что вместо того, чтобы пытаться свергнуть Рим, гораздо эффективнее сделать его ненужным, оставив его разлагаться изнутри.

Размышляя над этим, он мог видеть, что империи не разрушаются внешними врагами, а уничтожают сами себя, когда теряют поддержку народа. Великая Ассирийская держава пала, потому что народы, которых она угнетала, больше не видели в ней смысла и восстали. Вавилон пал, когда его правители стали слишком слабы, чтобы контролировать подданных. Персидская империя была уничтожена Александром Македонским, но только потому, что к тому времени персидские элиты уже деградировали и не могли сопротивляться. Сам Рим когда-то вырос на руинах республик и царств, которые слишком долго держались за старые порядки. Если власть всегда рушится, когда народ перестаёт верить в её необходимость, значит, лучший способ борьбы – не война, а создание альтернативного порядка, в котором империя становится ненужной.
Библейские тексты дают намек на то, что Иисус понимал закономерности исторического процесса. В его проповедях часто звучала идея, что мир находится в движении, что царства возникают и исчезают, но истинная власть принадлежит не земным правителям. Когда его спрашивали о том, должен ли народ платить налоги Риму, он ответил: «Кесарю кесарево, а Богу Божие» (Мф. 22:21). Эта фраза интерпретируется по-разному, но с политической точки зрения она говорит о разделении власти: Рим может контролировать материальные вещи, но не может контролировать сознание людей. Это уже подрыв основ имперской системы.
Гипотеза о том, что Иисус изучал историю и делал из неё выводы, подкрепляется и его методами. Если бы он пытался просто бороться с Римом, его постигла бы судьба зилотов, которых безжалостно уничтожали. Но он выбрал путь, который был непредсказуем для империи. Его стратегия напоминала тактику, которой позже пользовались ненасильственные революционеры: не сопротивляться силе, но делать её бессмысленной. Современные исследования ненасильственного сопротивления, например работы Джина Шарпа, показывают, что властные структуры теряют контроль, когда люди перестают им подчиняться. Это произошло в XX веке в Индии, когда Махатма Ганди использовал аналогичную стратегию против Британской империи.

Но Ганди действовал в условиях, когда историческая наука уже существовала. Иисус же мог прийти к этому выводу, наблюдая за тем, как рушились предыдущие великие царства.
Другая возможная гипотеза заключается в том, что Иисус мог общаться с учёными и философами своего времени. В Иудее жили представители греческой интеллектуальной традиции, которая включала историков, таких как Геродот и Фукидид, а также философов, размышлявших о власти и её ограничениях. Если Иисус в юности посещал Египет, как утверждают некоторые предания, он мог познакомиться с местными традициями, где также сохранялись знания о том, как великие цивилизации приходили в упадок.
Падение империй часто сопровождалось внутренним разложением элит. В римском обществе уже при жизни Иисуса были признаки этой деградации: коррупция, потеря связи между правителями и народом, эксплуатация завоёванных территорий. Историк Ювал Ной Харари указывает, что империи разрушаются, когда элиты становятся неспособными управлять, а народ перестаёт видеть смысл в их власти. В этом контексте стратегия Иисуса могла быть сознательной попыткой ускорить процесс внутреннего разложения Рима, предложив альтернативу, в которой он не играл бы никакой роли.
Таким образом, если Иисус осознавал исторические закономерности, он мог прийти к выводу, что открытое восстание бессмысленно. Вместо этого он создал систему ценностей, которая игнорировала власть Рима и делала её ненужной. Этот метод оказался настолько эффективным, что спустя три века христианство не только пережило империю, но и стало её новой идеологией. Это подтверждает гипотезу о том, что Иисус действовал не как наивный проповедник, а как стратег, который знал, как рушатся великие государства, и предложил путь, который был неизбежным для Рима – не быть свергнутым, а стать ненужным.
Видя, как народ держат в повиновении через религиозный страх
Иисус рос в обществе, где религия была не только способом познания Бога, но и мощным инструментом социального контроля. Иудейская элита использовала религиозные законы как средство управления народом, внушая, что нарушение предписаний приведёт к божественному наказанию, а соблюдение ритуалов является единственным способом избежать бедствий. Это соответствовало модели, распространённой в древних цивилизациях: страх перед сверхъестественными силами был ключевым механизмом поддержания порядка. Однако, наблюдая за этим, Иисус мог прийти к выводу, что страх не ведёт к истинной духовности, а лишь закрепощает людей, делая их покорными системе, в которой власть принадлежит жрецам и правителям.
Исторические исследования показывают, что страх как инструмент контроля использовался практически во всех древних обществах. Вавилонские, египетские и ассирийские жрецы утверждали, что боги накажут любого, кто ослушается их воли. В Иудее первосвященники и саддукеи занимали аналогичное положение: они утверждали, что только они могут правильно интерпретировать закон Моисея, и что народ должен безоговорочно следовать их указаниям, иначе последует кара от Бога. Этот страх поддерживался не только догматами, но и реальными наказаниями – грешники подвергались изгнанию, публичному осуждению и даже смертной казни.
Современные исследования, например работы антрополога Эрнста Бёкера, показывают, что религиозный страх формирует определённую модель мышления, при которой человек боится не только нарушить закон, но и даже задуматься о возможности его изменения. Это создает систему, в которой люди подчиняются не потому, что осознают смысл заповедей, а потому что боятся наказания. В Иудее этот механизм работал особенно жёстко: храмовая элита не просто навязывала догмы, но и тесно сотрудничала с римской администрацией, обеспечивая двойной контроль – духовный и политический.
Иисус, видя, как религия превращается в инструмент власти, мог осознать, что истинная вера должна освобождать, а не порабощать. Его проповеди часто были направлены против слепого следования ритуалам. Он говорил, что Бог смотрит на сердце человека, а не на формальное соблюдение предписаний. Например, когда фарисеи обвиняли его учеников в том, что они нарушили субботу, он ответил: «Суббота для человека, а не человек для субботы» (Мк. 2:27). Это заявление подрывало всю систему религиозного контроля, в которой правила важнее людей.
Гипотеза о том, что Иисус осознавал механизм манипуляции через страх, подтверждается и его действиями. Он не только критиковал жрецов, но и прямо бросал вызов их власти. Очищение храма, когда он изгнал торговцев и менял, было не просто актом гнева – это был удар по финансовой и политической основе храмовой элиты. Жертвоприношения и храмовые налоги были важнейшим элементом контроля над народом, потому что без храма люди не могли выполнить предписания закона. Если религия строилась на страхе перед наказанием за несоблюдение ритуалов, то контроль можно было сломать, дав людям альтернативу – веру, которая не требует посредников.
Современные исследования показывают, что страх перестаёт работать, если у человека появляется новая система ценностей, не основанная на угрозах. Психолог Виктор Франкл, изучая поведение людей в экстремальных ситуациях, пришёл к выводу, что если человек находит высший смысл жизни, он перестаёт бояться смерти и наказания. Именно это и произошло с первыми последователями Иисуса: они перестали бояться власти первосвященников и римлян, потому что их вера была сильнее страха.
Римская власть поддерживала религиозный страх, потому что он помогал управлять народом. Если человек боялся Бога, он автоматически боялся и тех, кто утверждал, что представляет Его волю. Это объясняет, почему Иисуса считали опасным: он не просто проповедовал любовь, он разрушал сам механизм власти, основанный на страхе. Если Бог не требует слепого подчинения, а любовь к ближнему важнее жертвоприношений, значит, храмовые жрецы больше не нужны. Если можно говорить с Богом напрямую, зачем нужны посредники?
Эта логика стала фундаментом для будущего распространения христианства. Как только люди перестали бояться, они стали свободными. Это объясняет, почему даже после распятия учение Иисуса не исчезло – оно давало людям силу, которая была недоступна для римских и иудейских властей. Жрецы могли угрожать проклятиями, римляне – распятиями, но если человек не боится, эти угрозы теряют смысл.

Гипотеза о том, что Иисус осознанно противопоставил новую форму веры системе, основанной на страхе, подтверждается историческими событиями. Спустя три столетия после его смерти христианство стало официальной религией Рима, а храм в Иерусалиме так и не был восстановлен. Это значит, что модель управления через страх оказалась менее эффективной, чем вера, основанная на свободе. Иисус не просто проповедовал, он предложил альтернативу, которая оказалась сильнее старой системы. Он видел, как страх делает людей рабами, и дал им возможность перестать бояться. Именно поэтому его учение пережило Римскую империю, а храмовая власть, державшая народ в страхе, исчезла навсегда.
Осознавая, что идеи могут жить дольше, чем государства
Иисус жил в мире, где царства и империи возникали, достигали могущества и рушились. Египет, Ассирия, Вавилон, Персия, Греция – каждая из этих цивилизаций в своё время казалась вечной, но ни одна из них не пережила историю. Однако их идеи, религии, философии и культурные достижения продолжали существовать даже после того, как сами государства исчезали. Если физическая власть империи временна, а идеи способны пережить века, значит, ключ к истинному влиянию лежит не в завоевании территорий, а в формировании мировоззрения, которое не подвержено разрушению.

Эта концепция подтверждается историческими исследованиями. Юваль Ной Харари в «Sapiens» подчёркивает, что цивилизации держатся не на физической мощи, а на создании эффективных мифов, объединяющих людей. Законы, деньги, государства, религии – всё это социальные конструкции, существующие только до тех пор, пока люди в них верят. Великие завоеватели оставляли после себя разрушенные города, но философы, учёные и пророки формировали идеи, которые жили дольше любых империй.
Если Иисус анализировал историю, он мог видеть, что государства рушатся не из-за внешнего вторжения, а из-за потери веры в их основу. Вавилон пал не потому, что был слабее Персии, а потому, что его народ больше не верил в своих правителей. Греческие полисы пришли в упадок, потому что их демократии превратились в олигархические системы, потерявшие поддержку народа. Рим, несмотря на свою силу, уже в I веке н. э. начал показывать признаки внутреннего разложения – коррупция среди элиты, экономическое истощение, постоянные восстания в провинциях.
Понимание, что идеи переживают государства, объясняет стратегию Иисуса. Он не пытался построить политическую организацию, не стремился к военной власти, не создавал ни армии, ни административного аппарата. Вместо этого он сосредоточился на распространении учения, которое могло существовать вне любых политических границ. Если его идеи укоренятся в сознании людей, то ни Рим, ни храмовая элита не смогут их уничтожить.

История подтверждает, что концепции, укоренённые в сознании общества, могут пережить физические структуры власти. Буддизм, начавшийся как учение одного человека, пережил Индийские империи и стал глобальной системой мировоззрения. Конфуцианство пережило династии, сменявшие друг друга в Китае, потому что оно превратилось в основу общественного устройства. Зороастризм повлиял на мировые религии, несмотря на упадок Персидской империи.

Если Иисус понимал этот принцип, его стратегия становится очевидной. Вместо того чтобы бороться с Римом мечом, он создавал мировоззрение, которое могло существовать независимо от власти. Он проповедовал идеи, которые не зависели от государства, национальности или социального статуса. Царство Божие в его учении не требовало армии или дворца – оно существовало в умах людей, а значит, не могло быть уничтожено силой.
Современные исследования показывают, что идеи, построенные на сильных эмоциональных и экзистенциальных основаниях, оказываются наиболее устойчивыми. Виктор Франкл в «Человек в поисках смысла» доказывает, что люди могут пережить самые страшные условия, если их убеждения дают им смысл существования. Именно поэтому христианство, несмотря на репрессии, распространилось по всему миру: оно не зависело от власти, а предлагало систему смыслов, которая делала людей сильнее перед лицом страха и смерти.

Рим мог уничтожить города, подавить восстания, распинать мятежников, но он не мог бороться с идеями, которые давали людям смысл. Иисус предложил концепцию, которая делала императорскую власть бессмысленной. Если человек не боится смерти, если он верит, что его жизнь принадлежит не Кесарю, а Богу, он становится неуязвимым для власти.
Эта стратегия оказалась эффективной. Спустя три столетия после его смерти христианство не только не исчезло, но и стало основой новой Римской империи. Это подтверждает гипотезу, что Иисус осознавал, что идеи сильнее меча. Он видел, что государства появляются и исчезают, но мировоззрение может существовать вечно. И вместо того, чтобы бороться за земную власть, он создал систему, которая пережила все империи.
2.5 В чём была суть его стратегии?
Создать систему веры, которая сильнее страха перед властью
Стратегия Иисуса заключалась в том, чтобы создать систему веры, которая будет сильнее страха перед властью, и именно это сделало его учение неуязвимым для репрессий. В отличие от зилотов, которые пытались бороться с Римом вооружённым восстанием, или фарисеев, пытавшихся сохранить традиционный религиозный контроль, Иисус предложил радикально новый способ освобождения: сломать власть через сознание. Он понимал, что римская империя и храмовая элита управляют народом не только с помощью армии и законов, но и через страх – страх перед наказанием, страх перед нищетой, страх перед проклятием. Если этот страх исчезнет, власть потеряет контроль над людьми, а значит, её можно будет сделать ненужной.

Современные исследования психологии страха подтверждают, что страх является одним из самых мощных инструментов управления обществом. Социальные институты, основанные на страхе, существуют, пока люди воспринимают угрозу как реальную. Социолог Стэнли Коэн в работе «Моральные паники и народные дьяволы» показывает, что власть эффективно использует страх для контроля над массами, но если у людей появляется вера в нечто более сильное, чем этот страх, система начинает терять свою силу.
Рим держал провинции под контролем через запугивание. Люди знали, что любое восстание закончится массовыми расправами. После каждого мятежа римляне уничтожали города, распинали тысячи человек и ужесточали налоги. Но если страх перед смертью перестаёт работать, эта система становится бессильной.
Точно так же храмовая элита использовала страх как инструмент контроля. Если человек нарушал религиозные законы, его могли изгнать из общества, объявить нечистым или даже подвергнуть казни. Ритуалы очищения, жертвоприношения и налоги в храмовую казну создавали систему, в которой человек постоянно чувствовал себя виноватым и зависимым от жрецов.
Иисус предложил систему веры, которая устраняла этот страх. В его учении не было угрозы наказания за несоблюдение ритуалов, не было страха перед политической властью. Он говорил, что Царство Божие уже среди людей и что ничто внешнее – ни римские налоги, ни храмовые правила – не определяет их истинную духовную сущность. Это было радикальное освобождение, которое делало человека независимым от системы.
Гипотеза о том, что Иисус сознательно создавал систему, которая была сильнее страха, подтверждается его высказываниями и методами. Он говорил: «Не бойтесь тех, кто убивает тело, души же не могут убить» (Мф. 10:28). Это заявление шло вразрез со всей системой власти, основанной на страхе смерти. Если люди перестают бояться, их невозможно контролировать угрозами.
Эта стратегия имела долгосрочные последствия. Первые христиане оказались практически неуязвимыми перед римскими репрессиями. Их пытались сломать, бросая в Колизее на растерзание зверям, распиная, сжигая на кострах, но страх не работал. Чем больше их преследовали, тем больше людей присоединялось к их движению. Это объясняет, почему гонения на христиан, длившиеся почти три столетия, не только не уничтожили их, но и способствовали распространению их веры.

Историк Эдвард Гиббон в «Закате и падении Римской империи» подчёркивает, что Рим потерпел поражение в борьбе с христианством, потому что его власть была основана на страхе, а христиане перестали бояться. В тот момент, когда вера становится сильнее страха перед властью, никакие репрессии больше не могут остановить её распространение.
Современные исследования ненасильственного сопротивления подтверждают, что системы управления рушатся, когда страх перестаёт работать. Политолог Джин Шарп в работе «От диктатуры к демократии» анализирует механизмы краха авторитарных режимов и приходит к выводу, что страх является ключевым инструментом власти, но если люди находят альтернативную идеологию, которая делает их неуязвимыми перед этим страхом, система начинает разрушаться.
Именно этот процесс произошёл с Римской империей. Сначала христианство было небольшим движением, но оно быстро распространилось, потому что его последователи не боялись ни римской власти, ни храмовой элиты. В течение трёх веков система репрессий ослабевала, пока в 313 году император Константин не признал, что борьба бесполезна, и сделал христианство официальной религией.
Таким образом, стратегия Иисуса заключалась в том, чтобы заменить страх верой, которая делала человека свободным. Он понимал, что ни одна армия, ни один закон не сможет контролировать тех, кто не боится. Рим мог распинать людей, но не мог распять идею, которая делала смерть бессмысленной. В этом заключалась сила его учения, которая в конечном итоге оказалась сильнее самой могущественной империи древнего мира.





