Кристалл роста к русскому экономическому чуду

- -
- 100%
- +
Достаточно очевидно, что эта закономерность является общим правилом в экономических системах как для корпоративного, так и для государственного управления.
Глава 10
Кристаллизация
Экономическая теория – это не столько наука о мышлении в категориях моделей, сколько мастерство выбора[21] адекватных моделей.
Джон КейнсПрактика – критерий истины. Настоящая глава посвящена ответу на вопрос: как решения по организации экономической системы, давшие в XX веке самый большой в мире рост экономики в 1929–1955 годах, могут быть практически применены сегодня?
10.1. Кристаллизация планирования
В 1992 году происходит полный отказ от государственного планирования. Ставка делается исключительно на рыночную самоорганизацию, включая предпринимательскую инициативу граждан. Решается первоочередная к началу 1992 года и крайне острая на тот момент проблема огромного товарного дефицита и угрозы голода. Исполняющий обязанности председателя Правительства в 1992 году Егор Тимурович Гайдар вспоминает: «На следующий день после указа («О свободе торговли», 29.01.1992 г. – Прим. авторов), проезжая через Лубянскую площадь, я увидел что-то вроде длинной очереди… Каково же было мое изумление, когда узнал, что это вовсе не покупатели! Зажав в руках несколько пачек сигарет или пару банок консервов, шерстяные носки и варежки, бутылку водки или детскую кофточку, прикрепив булавочкой к своей одежде вырезанный из газеты Указ о свободе торговли, люди предлагали всяческий мелкий товар».{489}
В 1993 году в силу практической необходимости решения целого ряда экономических, социальных и иных задач, не решаемых исключительно в режиме рыночной самоорганизации, Правительством принимаются первые федеральные целевые программы – начинается процесс возвращения планирования в практику государственного управления.
В 1995 году принимается Закон «О государственном прогнозировании и программах социально-экономического развития Российской Федерации».
Важными вехами в становлении системы государственного планирования становятся Указ Главы государства от 12.05.2009 г. № 536 «Об основах стратегического планирования в РФ» и Федеральный закон от 28.06.2014 № 172-ФЗ «О государственном стратегическом планировании в Российской Федерации».
Важнейшим – основополагающим шагом в становлении системы целевого («телеологического») государственного планирования становится формирование «института майского Указа». Указы Главы государства и в мае 2012 года, и в мае 2018 года фактически устанавливают на 6-летний политический цикл важнейшие национальные цели развития («большие цели») и контрольные цифры по широкому кругу наиболее актуальных вопросов развития России, которые 21 июля 2020 года продлеваются Указом Главы государства на 10-летний «плановый период» – до 2030 года.
Текущее положение дел. Институт «майского Указа» устанавливает в системе государственного управления большие цели и длинные горизонты стратегического планирования. Фактически внедряет на верхнем уровне управление по целям. При этом в предвыборных статьях 2011–2012 годов и в Послании Главы государства Федеральному Собранию 2018 года сформулировано основание этих больших целей и длинных горизонтов: по сути сформулирована идея развития России – быть государством с гарантированным суверенитетом – одним из мировых лидеров экономического, технологического, социального развития с положительной демографической динамикой.
Вместе с тем на сегодняшний день прогнозы социально-экономического развития России, которые готовят Центральный банк, Минфин, Минэкономразвития, базируются исключительно на концепции естественного («генетического») роста экономики. «Естественные» прогнозы развития России констатируют текущий уровень структурного, технологического, демографического отставания и экстраполируют прошлые тенденции в будущее. Не нацеливают на поиск эффективных моделей и методов опережающего развития, на переход к более совершенной структуре экономики и более прогрессивному технологическому укладу. Не предполагают активных действий и организующей роли государства для достижения целей опережающего экономического роста. В лучшем случае в них закладываются уже запланированные самим государством инвестиции. В результате вместо продуманных планов и выверенных механизмов достижения поставленных Президентом национальных целей и качественной, профессиональной организации экономического роста – пассивные прогнозы.
Кроме того, после запуска в 1993 году федеральных целевых программ положение дел в области практического государственного планирования претерпевает значительные изменения: с 2005 года запускаются первые национальные проекты, с этого же 2005 года запускаются ведомственные целевые программы, с 2010 года – государственные программы, с 2017 года – «пилотные» государственные программы, построенные по проектному принципу, с 2018 года – новые национальные проекты, включающие в себя федеральные проекты, и отдельно комплексный план модернизации и расширения магистральной инфраструктуры. Параллельно принимаются многочисленные документы государственного планирования на региональном и местном уровне.
В результате на сегодняшний день одновременно действует более 72 000 документов государственного стратегического планирования, в том числе 12 национальных проектов, 20 федеральных целевых программ, 46 государственных программ, 62 ведомственные целевые программы, 67 федеральных проектов, 73 федеральные стратегии. В целом увеличение количества и видов государственных планов приводит к 30-кратному увеличению нормативных актов, устанавливающих порядки их разработки, реализации, мониторинга и соответствующему – на порядки – увеличению отчётности и различных контрольных мероприятий.
Практика применения данных планов показывает, что большая часть этих документов не имеет практической ценности.
Отсутствует единство и целостность системы государственного планирования, имеет место значительное несоответствие национальным целям развития фактического содержания планов, их системная рассогласованность, противоречивость, фрагментарность, хроническая неактуальность из-за длительности бюрократических процедур корректировки и согласования, до сих пор применяемого «бумажного» формата данных.

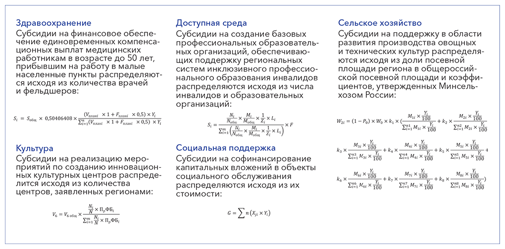
Рис. 79. Примеры формул распределения субсидий регионам из федерального бюджета
Широко распространённой практикой является «подгонка» ключевых плановых показателей под выделенные в федеральном бюджете деньги, при этом, как правило, достижение необходимых целей подменяется показателями расходования имеющихся бюджетных денег. В результате конкретные цели верхнего уровня пропадают на уровне рабочих документов.
Например, в соответствии с Указом Главы государства от 21.07.2020 г. № 474 «О национальных целях развития Российской Федерации на период до 2030 года» необходимо обеспечить темп роста валового внутреннего продукта страны выше среднемирового, а государственная программа РФ «Экономическое развитие и инновационная экономика» даже цели по достижению показателей опережающего экономического роста страны не содержит, соответственно не содержит и механизмов достижения этой цели.
Указом Главы государства от 7 мая 2012 года № 596 ставится задача Правительству Российской Федерации принять меры по увеличению объема инвестиций не менее чем до 27 % ВВП к 2018 году. В 2018 году Правительство Российской Федерации утверждает план по ускорению темпов роста инвестиций в основной капитал и повышению до 25 % их доли в ВВП. По факту в 2018 году данный показатель остается на уровне 2011 года (20,7 %), а государственная программа «Экономическое развитие и инновационная экономика» даже цели по достижению этого показателя не содержит, соответственно не содержит и механизмов достижения этой цели.
Планы развития частностей есть, а интегрального плана развития нет. Например, приняты стратегии развития отдельных секторов промышленности (стройматериалов, автомобилей, работы с отходами производства и потребления), а стратегии развития промышленности в целом нет. Утверждена Стратегия развития экспорта продукции автомобильной промышленности в Российской Федерации на период до 2025 года, но отсутствуют аналогичные стратегии экспорта продукции других более развитых секторов отечественной промышленности.
Одни планы составлены до 2025 года, вторые – до 2030, третьи – до 2024, четвёртые – до 2027, пятые – до 2026 и т. д.
Не развито территориальное планирование. Региональные стратегии зачастую не соответствуют национальным целям, региональным планам привлечения частных инвестиций и ключевым показателям эффективности губернаторов, практически не используются в реальной работе в силу их декларативного характера, не учитываются при формировании федеральных программ и межбюджетных отношений. Целевое развитие регионов подменяется распределением субсидий из федерального бюджета между регионами по разнообразным формулам, часто дающим неадекватный результат.
Так, например, по данным формулам на 2019 год Ненецкому автономному округу распределяется 13,1 тыс. рублей на поддержку культуры, Астраханской области – 60,8 тыс. рублей на развитие рыбоводства и товарного осетроводства, Еврейской автономной области – 278,7 тыс. рублей на жильё молодым семьям.
Таким образом, в целом полный отказ в 1992 году от государственного планирования длится недолго, с 1993 года в силу практической необходимости решения стоящих перед страной задач государственное планирование как таковое не отрицается и осуществляется. Более того, на верхнем уровне достаточно последовательно предпринимается попытка целевого планирования и управления по целям. Однако на последующих уровнях государственного управления целевое планирование не обеспечивается. И в существующем аморфном, слабо организованном виде является неэффективным.
Система государственных закупок. Здесь важно отметить, что неэффективность государственного планирования в значительной мере усиливается существующей системой государственных закупок – Федеральной контрактной системой, которая является серьезным дополнительным барьером на пути к целевой организации развития экономики, выполнению конкретных задач в определённые сроки, тормозом в системе государственного управления и генератором больших транзакционных издержек.
Конкурсные процедуры государственных закупок зачастую являются фикцией и лишь снимают ответственность с госзаказчиков: «На то, что исполнитель сорвал задание, невозможно повлиять, ведь всё сделано по закону, он выиграл конкурс».
Коренная проблема контрактной системы – в самом ее духе, который заключается не в получении нужного результата в нужный срок, а в презумпции злого умысла и борьбы против него. Конечно, стоит бороться с мошенниками, но подменять целевое развитие такой борьбой непродуктивно. Это напоминает борьбу с сорняками путём распыления по всему полю ядовитых химикатов, которые вместе с ними уничтожают полезные растения и наносят вред здоровью. А на выжженной земле появляются новые виды сорняков, все более устойчивые к химикатам.
Регуляторы, направив все свои силы на разработку всё новых «химикатов» для мошенников, так и не внедряют полноценно механизм отбора добросовестных поставщиков с учётом наилучшей стоимости на всём жизненном цикле использования продукта. Например, до сих пор по надуманным причинам игнорируется очевидная экономия при строительстве дорог с цементно-бетонным покрытием, стоимость капитальных затрат на которые сегодня сравнима с асфальтом и порой даже ниже, а затраты на их содержание гораздо меньше.
В итоге имеет место абсурдная ситуация: многократно декларируется задача максимального кассового исполнения национальных проектов и государственных программ, но для этого зачастую вынужденно «срезаются углы», заложенные в контрактной системе. В противном случае – кассового исполнения и конечного результата нет, но зато соблюдены все процедуры госзакупок.
Фетиш процедур в рамках контрактной системы значительно усиливает и без того большой разрыв между задекларированными государственными целями и реальными механизмами их достижения.
Государственное планирование: решения
Опираясь на лучший отечественный опыт и современные зарубежные практики государственного планирования, целесообразно реализовать следующие основные решения по развитию планирования в России и закреплению его основных элементов в Федеральном законе «О стратегическом планировании».
Первое. В целях безусловного достижения поставленных Главой государства национальных целей, обеспечения устойчивого опережающего развития экономики на десятилетия вперед, полного исключения накопленных в государственном планировании системных проблем и противоречий целесообразно сформировать в структуре Правительства федеральный орган исполнительной власти штабного типа – Государственный комитет по целевому развитию и национальным проектам (далее – Госпроект), обеспечивающий выполнение функции государственного стратегического планирования, связанность, гибкость и адаптивность планов, организацию и контроль их выполнения в режиме реального времени, а также создание необходимых условий для вовлечения частных инвесторов в достижение национальных целей. При этом предусмотрев:
– единство и целостность государственного планирования, полное исключение его противоречивости и фрагментарности, ликвидацию избыточных требований и документов;
– четкую иерархию и связанность плановых задач, соответствие предметного содержания планов поставленным национальным целям;
– верное определение ведущего звена развития – приоритетов (отраслей, проектов, технологий, структурных изменений в экономике), имеющих решающее значение для достижения национальных целей развития, и выработку стратегий по каждому приоритету;
– концентрацию ресурсов на приоритетах, достижение необходимого эффекта масштаба;
– сбалансированность планов, их обеспеченность ресурсами и увязку между собой;
– контроль за фактической («не бумажной») результативностью планов;
– единую систему штабных планирующих органов от федерального до местного уровня, включая многоуровневую систему управления и контроля, работающую в круглосуточном режиме;
– включение в состав Комитета по должности заместителей руководителей федеральных органов исполнительной власти, ответственных за подготовку планов, определение в составе федеральных органов исполнительной власти структурных подразделений, ответственных за выполнение функций планирования.
Второе. Запуск единой цифровой системы государственного планирования и развития, обеспечивающей на основе современных технологий, «Больших данных», искусственного интеллекта и в режиме реального времени:
– предоставление полностью достоверной информации по любому плану на любой уровень управления;
– точную оценку последствий управленческих решений, а также последствий изменения внешних и внутренних факторов, пересчёт в режиме реального времени всей системы показателей экономического развития при изменении любого из показателей;
– гибкое, вариативное, сценарное планирование, а также оперативную и быструю корректировку планов;
– полную автоматизацию составления балансов и взаимоувязки планов, включая обоснование норм расходования ресурсов, расчёты по капитальному строительству, в том числе прямой расчёт потребности строек в материально-технических ресурсах, а также расчёты межотраслевого баланса;
– решение оптимизационных задач в экономике на основе применения передовых экономико-математических моделей и методов;
– доступность для всех граждан России информации о ходе реализации планов, как в целом, так и по конкретной задаче в конкретной местности, возможность любого гражданина России опровергнуть в информационной системе отчётные данные ведомств, в том числе с приложением фото-и видеоматериалов.
Практическое решение с наименьшими затратами и наибольшим результатом, которое принципиально сформулировано и обосновано еще в 1959 году Анатолием Ивановичем Китовым, – создание цифровой системы государственного планирования и развития двойного назначения на базе уже практически работающего сегодня с использованием передовых технологий и в круглосуточном режиме Национального центра управления обороной Минобороны России. При этом целесообразно использовать технологические наработки Федеральной налоговой службы, которые уже сегодня являются одними из лучших в мире, а также накопленный с 2015 года в системе Министерства по развитию Дальнего Востока организационный и методический опыт работы Восточного центра современного государственного планирования («Востокгосплана»).
При этом необходимо обеспечить планирование полной, достоверной, оперативной статистикой и глубокой, полной аналитикой. Сформировать современную подсистему статистического и аналитического обеспечения государственного планирования, включая соответствующую модернизацию работы Росстата и Аналитического центра при Правительстве России. Создать на базе последнего «мозговой центр» мирового уровня.
Третье. Обеспечение на постоянной основе следующих генеральных приоритетов социально-экономического развития.
Рост численности населения, включая рост рождаемости до уровня не ниже естественного воспроизводства населения и возвращение в страну соотечественников, проживающих за рубежом. Принятие и реализация стратегии народосбережения России до 2050 года (подробнее смотри Приложение 2);
Рост уровня удовлетворенности и счастья людей. Показатель удовлетворенности граждан должен быть обязательным и сквозным для всех национальных проектов, государственных программ и иных документов стратегического планирования социально-экономической направленности[22];
Рост реальных доходов населения. Данный показатель должен иметь главное, а рост ВВП – подчиненное значение. Реалии сегодняшнего дня со всей очевидностью показывают, что вполне возможны ситуации, когда большинству людей рост ВВП ничего не дает. Например, в условиях сырьевой модели экономики значительная часть ВВП приходится на отрасли, связанные с экспортом полезных ископаемых. При этом в России дополнительные поступления от такого роста ВВП сегодня, как правило, стерилизуются в Фонде национального благосостояния. В результате получается рост экономики без роста доходов людей, рост – без развития. На неадекватность показателя ВВП указывают многие классические и современные экономисты, подчёркивая, что в нём наряду с общественно полезными товарами и услугами одинаково учитываются производство оружия и предметов роскоши, а также финансовые услуги и биржевые операции, раздувающие денежные «пузыри». Джон Кеннет Гэлбрейт ориентацию на показатель ВВП характеризует как «один из наиболее глубоко укоренившихся в обществе видов обмана»{490}.
Здесь уместно отметить современную трансформацию в корпоративном управлении ключевых показателей эффективности (key performance indicators, KPI). Прибыль, рост выручки и другие ключевые показатели эффективности показывают, что полезного клиенты дают для компании. Однако клиентоориентированные компании, которые хотят расти быстрее, ориентируясь на клиентов, измеряют, что хорошего они сами делают для клиентов.
У клиентов обычно нет таблиц и графиков, которые бы отражали их удовлетворенность работой компании. Зато у них есть задачи, проблемы, потребности, вопросы или желаемые результаты, а также ожидания относительно того, как быстро и просто их можно достичь. Чтобы это измерить, в современном корпоративном управлении вводятся метрики CPI (Customer Performance Indicators), т. е. оценки деятельности компании с точки зрения клиента.
Компании становятся намного более ориентированными на клиентов, внедряя, измеряя и оптимизируя CPI. А поскольку клиенты – главный источник роста, высокие значения этих индикаторов являются лучшим способом ускорить рост{491}.
Аналогично CPI для экономики страны в целом – это даже не рост ВВП и тем более не принятие новых документов, мер, выполнение поручений. Это прежде всего рост реальных доходов населения, рост рождаемости до уровня не ниже естественного воспроизводства населения, рост уровня удовлетворенности и счастья людей.
По сути, именно такую задачу ставит Глава нашего государства: «Прошу Правительство глубоко, содержательно подойти к формулированию конечных результатов. От этого, без преувеличения, зависит весь ход дальнейшей работы и ее успех. Надо максимально четко и ясно сказать обществу, чего мы хотим добиться. И, конечно, ни в коем случае нельзя морочить людям голову подробным перечислением законов, мер, поручений. Граждане не это хотят услышать»{492}.
Четвёртое. Внедрение в практику государственного планирования и управления принципа гарантированного удовлетворения базовых потребностей гражданина России – внедрение механизма гарантированного сертификата, обеспечивающего удовлетворение социально позитивных и полезных потребностей человека и увеличивающего возможности для его развития и творческой самореализации (подробное описание механизма гарантированного сертификата смотри в Приложении 3).
Первоочередное внедрение механизма гарантированного сертификата в отношении многодетных семей, испытывающих материальные трудности, – принципиальное исключение ситуации, когда рождение ребенка ведет к попаданию семьи в бедность.
Приоритетное создание на основе механизма гарантированного сертификата системы прогрессивного стимулирования рождаемости, в которой рождение детей ведет к увеличению уровня жизни семьи.
При этом технологически центральным звеном механизма гарантированного сертификата является запуск современной единой цифровой онлайн-п латформы, которая обеспечивает увязку балансов потребления, производства и денег, полную цифровизацию всех процессов и раскрытие для общества всей информации о закупках, включая цены и условия поставки.
По сути, эта онлайн-платформа является современным «цифровым Госснабом», а серьезным заделом для ее оперативного запуска является высокая текущая готовность функциональной архитектуры выпуска и обслуживания электронных социальных сертификатов, разработанная Федеральным казначейством.
Пятое. Внедрение в практику государственного планирования и управления принципа опережающего роста капиталовложений в экономику страны. Обеспечение на постоянной основе уровня капиталовложений не менее 27 % от ВВП.
Принятие и реализация национального плана увеличения инвестиций и запуск единой цифровой системы привлечения инвестиций и сопровождения реализации инвестиционных проектов на базе Национального агентства привлечения инвестиций РФПИ. При этом целесообразно использовать практические решения по созданию современной экосистемы привлечения и сопровождения инвестиций, сформированные в 2013–2018 годах в системе Министерства по развитию Дальнего Востока, а также опыт разработки в Центральном федеральном округе на макрорегиональном уровне целевого плана увеличения инвестиций до 27 % ВРП.
Национальный план увеличения инвестиций должен содержать в себе портфель конкретных инвестиционных проектов, обоснованных как с точки зрения рынков сбыта, так и с точки зрения достаточности и взаимоувязки требуемых ресурсов. Это обоснование должно быть как для каждого проекта в отдельности, так и для всего портфеля инвестиционных проектов в целом. Последняя задача может быть решена только централизованно и особенно важна – это залог хеджирования кризисов переинвестирования и кризисов перепроизводства, когда, например, в соседних регионах могут осуществляться инвестиции в создание одинаковых мощностей, для совокупности которых нет достаточного рынка сбыта. Это позволит не допустить расточительного использования ценного инвестиционного ресурса – как неуспешных частных инвестиций в проект, так и неоправданных государственных инвестиций, например, в инфраструктуру.
Совокупная реализация портфеля инвестиционных проектов должна обеспечивать реальное достижение и поддержание объема капиталовложений на уровне не менее 27 % ВВП. План также должен содержать обоснованный перечень отечественных и зарубежных инвесторов по каждому проекту.
Существующие сегодня многочисленные и сильно распыленные по различным ведомствам и институтам развития меры поддержки и льготы для инвесторов целесообразно сконцентрировать – заменить единым целевым грантом инвестору, который должен применяться в тех случаях, когда требуется обеспечить необходимый уровень рентабельности инвестпроекта, а сам целевой грант должен выдаваться по факту успешного запуска производств.
Национальное агентство привлечения инвестиций должно быть наделено всеми необходимыми для реальной поддержки инвесторов полномочиями, прежде всего правом согласовывать проверки, подавать иски в защиту интересов инвестора в его спорах с органами власти, представлять интересы инвестора в отношениях с инфраструктурными, ресурсоснабжающими компаниями и органами власти. Также агентство должно иметь полномочия управляющей компании территорий опережающего развития, которые сегодня, как показывает практика применения данного инструмента на Дальнем Востоке, являются лучшим режимом для практической реализации инвестпроектов и комплексным («коробочным») решением реальных проблем инвесторов.





