Квантовый скачок в мечту. Навигатор твоего успешного будущего в быстро меняющемся мире

- -
- 100%
- +
Поэтому у руководителя уровень развития Soft Skills должен быть чуть выше, чем у линейного сотрудника.
Как оценивать мягкие навыки, мы поговорим в части 3. У нас будет алгоритм, как это делать. Сейчас же тебе важно понять, что руководителям нужны более глубокие Soft Skills, чем линейным сотрудникам.
Теперь перейдем в пространство опыта. Кому нужны мягкие навыки – новичкам в профессии или уже опытным экспертам?
3. Новичкам
Мягкие навыки нужны новичкам, которые только начинают работать после окончания колледжа или университета. Soft Skills помогут им быстрее влиться в коллектив, сориентироваться в новой обстановке и изучить все, что требуется в реальной работе.
4. Профессионалам
Опытные люди могут сказать: «Ну, я же не новичок, мне этого уже не надо. Я многого достиг, уважаем на работе». И здесь спешу напомнить, что Soft Skills такая обширная тема, что невозможно остановиться. Например, в своей работе профессионал смог довести до идеала свое системное мышление и самодисциплину. Но остаются еще стратегическое мышление, коммуникации и еще много полезного. Поэтому даже если ты многого достиг в жизни, у тебя точно есть слепые зоны, которые можно развить, чтобы вырасти еще больше.
Если обратиться к работодателю и спросить, а нужно ли ему, чтобы у него работали люди с развитыми мягкими навыками, многие ответят, что при собеседовании с линейным сотрудником им на 80% важны жесткие навыки (о них поговорим в следующей главе) и на 20% – мягкие. Если же собеседование проводится с руководителем, то важность мягких навыков возрастает. Так, для позиции топ-менеджера важность мягких навыков достигает 80%.
Поэтому если ты линейный сотрудник, очень важно понимать, что с тебя будут больше требовать жестких навыков. Чем выше ты растешь как руководитель, тем больше тебе нужно будет вкладываться в развитие именно Soft Skills, и это нормально.
Что еще важно обсудить, прежде чем вступить на путь осознанных изменений?
1. Soft Skills развивать долго
Жесткие навыки зачастую можно развить, если выучить алгоритм действий и повторить их большое количество раз. Например, работу на конвейере, суммирование цифр для отчета. С мягкими навыками гораздо сложнее, поскольку их труднее четко описать и одинаково повторять изо дня в день. Например, если ты не выспался, то, скорее всего, коммуникация с другими людьми в этот день будет не настолько успешной, как бывает, когда ты бодр и полон сил.
Почему это происходит, я объясню в части 4, где мы разбираем нейрофизиологию мозга. Сейчас важно понять, что на развитие одного мягкого навыка потребуются минимум 3—6 месяцев. Не стоит требовать от себя нового типа мышления уже через неделю: это невозможно.
2. Soft Skills даются сложно
Если ты выбрал тот мягкий навык, в котором зарыты твои сокровища, отсутствие которого создает больше всего проблем, тебе будет сложно. Посредине пути захочется все бросить и сказать: «Пусть все остается как есть». Ты имеешь на это право, но все-таки лучше вернуться к части 4 этой книги и еще раз проанализировать препятствия. Так будет полезнее и интереснее.
3. Важность интереса
Интерес и любопытство должны стать твоими союзниками на протяжении всего пути изменений. Потому что если не будет интереса и мотивации к тому, чтобы что-то в себе менять, измениться невозможно. Поэтому важно поддерживать интерес на высоком уровне. Как это сделать, поговорим в главе 7 про кайф.
4. Масштабность изменений
Прелесть мягких навыков в том, что они влияют на многие сферы нашей жизни. Мы работаем над тем, чтобы повысить клиентоориентированность, а через какое-то время замечаем, что волшебным образом улучшились отношения в семье. Мы начинаем развивать креативное мышление, чтобы создать новый продукт, а вскоре замечаем, что жизнь заиграла новыми красками, и открываем в ней для себя что-то новое, удивительное, о чем раньше и не мечтали. В общем, владение мягкими навыками дает масштабные изменения, которые отразятся в нескольких сферах нашей жизни.
Так что эта долгая и трудная работа над собой окупится сторицей. Жизнь изменится в лучшую сторону даже там, где мы сейчас и предположить не можем.
В этой главе я расскажу о вариантах развития мягких навыков, а ты самостоятельно выберешь то, что тебе больше подходит.

В первую очередь это курсы и тренинги.
Когда ты работаешь с тренером, коучем, наставником, появляются система развития, профессиональная обратная связь и корректировка. Этот вариант обычно выбирают экстраверты, которые заряжаются от людей, которым нравится общение.
Если же ты знаешь, что устаешь от людей, можно выбрать второй вариант – книги, статьи, видео. С точки зрения практики это более сложный вариант, так как недостаточно что-то прочитать, полученные знания необходимо внедрять в жизнь. Без группы и тренера это сделать гораздо труднее, но точно возможно.
Третий вариант развития мягких навыков – обратная связь от окружающих плюс саморефлексия.
Здесь под саморефлексией я понимаю мысли человека о том, что он делает и как его поведение влияет на окружающий мир. Что он может изменить для того, чтобы получить другой результат.
Тут нам необходима смелость, чтобы запросить обратную связь от окружающих и суметь правильно ее интерпретировать. Например, я хочу понять, нужно ли мне развивать навык ораторского мастерства или с этим у меня и так все в порядке.
Я должна набраться смелости и опросить минимум 5—7 человек, которые видели мои выступления. При этом смелости у меня должно быть столько, чтобы задавать развернутые вопросы. Потому что если я остановлюсь на вопросах типа: «Тебе понравилось мое выступление?», мне ответят: «Да, конечно, это было круто». Зачастую просто чтобы не обидеть. Подобная обратная связь ничего не даст мне для развития.
Поэтому я должна задать вопросы, которые действительно помогут мне развиться, например: «Что хорошего было в моем выступлении?» Вопрос про хорошее надо задавать обязательно, чтобы получить опору на то, что уже получается. А дальше: «Что можно улучшить в моем выступлении? Какие моменты показались некомфортными? Что осталось непонятным?» Понимаешь, правильно задав вопрос (а на это нужна смелость), можно получить бесценную информацию, которую затем нужно отрефлексировать и получить план изменений.
Ты можешь выбрать один из вариантов, который отозвался больше всего. А можешь миксовать их в зависимости от ситуации и настроения. Главное, не останавливаться и шаг за шагом продвигаться к своей мечте.
Глава 1.2. Чем мягкие навыки (Soft Skills) отличаются от жестких навыков (Hard Skills)
Если мягкие навыки не привязаны к конкретной профессии, то жесткие навыки имеют эту жесткую привязку.
Например, если ты разрабатываешь программное обеспечение, жестким навыком для тебя будет язык программирования. Программируя на Java, ты не сможешь в один миг переключиться на Python. Тебе потребуется время на изучение нового языка программирования.
Исходя из вышесказанного, получается, что Hard Skills ценятся в определенной профессии и могут оказаться совершенно бесполезными в другой.
Когда я ушла из сферы программирования и переключилась на психологию, поверь, навыки программирования на C++ мне не пригодились ни разу. При этом мягкий навык «Системное мышление», который я приобрела, обучаясь программированию, я до сих пор успешно использую и в работе консультанта-психолога, и вообще в жизни.
Мы рассмотрели, чем Hard Skills отличаются от Soft Skills с точки зрения привязки к профессии. Теперь давай поговорим про устаревание.
Если ты несколько месяцев не будешь программировать на Java, то утратишь свой навык и сильно отстанешь от коллег, так как будешь не в курсе нововведений. В современном мире жесткие навыки очень быстро меняются и устаревают, если их не прокачивать.
Ну а если ты работаешь на заводе, на конвейере – казалось бы, что может быть стабильнее? Но это утверждение было верным для наших бабушек и дедушек. Возможно, даже для родителей. Собственными глазами видела трудовую книжку, в которой было всего две строки: «Принят на работу 18.06.1953» и «Уволен с занимаемой должности по собственному желанию в связи с выходом на пенсию 18.06.1993». Раньше требования к работникам были другими и зачастую достаточно было обучиться какому-либо навыку и всю жизнь работать на одном конвейере.
Сейчас мир трансформируется настолько быстро, что даже работа на конвейере может меняться хоть раз в неделю. Понятно, что так часто изменяется не «железо», а программное обеспечение. Но от программного обеспечения зависит принцип взаимодействия человека с «железом» (конвейером). Поэтому даже те профессии, которые раньше не требовали постоянного обучения, сейчас изменились, и жесткие навыки для них устаревают достаточно быстро.
Устаревают ли мягкие навыки? Многие согласятся, что нет. Если однажды ты научился системно мыслить, ты разучиться не сможешь. Можно улучшать уровень системного мышления, но тот уровень, который уже имеется, в любом случае останется с тобой. Если ты научился быть эмпатичным, чувствовать, что происходит с собеседником, этот навык останется с тобой навсегда, устареть он не может.
Понимаешь, Soft Skills будут сопровождать тебя везде, чем бы ты ни решил заниматься, и не устареют даже в кардинально меняющемся мире. Именно поэтому вкладываться в развитие мягких навыков важно в стратегическом плане.

Я ни в коем случае не хочу принизить значимость жестких навыков. Они категорически важны для успеха в любой деятельности. Просто мне хочется, чтобы ты понял: одни лишь жесткие навыки не помогут тебе полностью реализовать твой потенциал. Ты можешь стать мегакрутым экспертом в своей области, но без мягких навыков так и останешься простым экспертом.
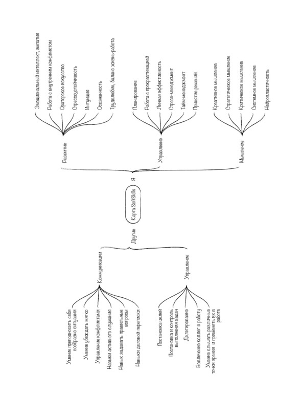
Глава 1.3. Карта Soft Skills
Настало время взглянуть на карту Soft Skills. Сразу уточню: это минимально необходимый набор самых распространенных мягких навыков, как его вижу я. На самом деле их гораздо больше. В процессе написания книги я не нашла ни на одном языке мира полного списка Soft Skills. Наверное, это сложно сделать из-за нечетких формулировок и быстро меняющегося мира. На самом деле навык «умение задавать вопросы» для программиста будет мягким, в то время как для продавца – жестким. Предлагаю не тратить много времени на четкие разграничения. Покажу базовую модель, а ты подстроишь ее под себя, как считаешь нужным.
Итак, цель книги – не дать полный набор мягких навыков, а предоставить базовый список, который ты сможешь перестроить под себя: что-то добавить, что-то убрать. Главное сейчас – понять принцип, как выбирать мягкие навыки, которые будут полезны именно тебе.
Сейчас мы вместе договоримся о понятиях, о том, что стоит за каждым из Soft Skills. В части 3 ты составишь карту мягких навыков конкретно для себя, для своей области деятельности. На ее основании ты разработаешь индивидуальный план развития, который поможет реализовать твои мечты, которые ты опишешь в части 2.
Итак, как работать с картой мягких навыков?
Условно я разбила их на два блока: «Про меня» и «Про других». Это сделано для того, чтобы было проще ориентироваться, задействованы ли в развитии конкретного мягкого навыка другие люди либо его можно развивать, сидя на необитаемом острове. Повторюсь: разбивка условная, создана для простоты отображения. Без разбивки на блоки и части получился бы список из 100500 пунктов, в котором было бы сложно ориентироваться.
Помимо двух блоков есть разбивка на пять частей:
Блок «Про меня»
1. Саморазвитие
2. Управление собой
3. Мышление
Блок «Про других»
4. Коммуникация
5. Управление
Вкратце пройдемся по каждому навыку, посмотрим, что под ним подразумевается и зачем он нужен.

Начнем с блока «Про меня»: «саморазвитие».
Эмоциональный интеллект, эмпатия включает:
• умение понимать свои эмоции;
• умение управлять своими реакциями на собственные эмоции;
• понимание эмоций других людей;
• выстраивание отношений через понимание эмоций.
Позволяет адаптироваться к тому, что происходит вокруг и внутри нас, находить общий язык с другими людьми и выстраивать доверительные отношения с окружающими.
Работа с внутренним конфликтом
Внутренний конфликт – это когда нас раздирают противоположные чувства и эмоции. Классический пример – конфликт между «хочу» и «могу», между «не хочу» и «должен».
Включает:
• понимание, какие внутренние конфликты есть в нас самих;
• понимание, как внутренние конфликты влияют на нашу жизнь;
• проработку внутренних конфликтов.
Позволяет снять внутреннее напряжение, перенаправить силы и энергию, которые тратятся на то, чтобы сдерживать конфликт внутри, на конструктивные действия.
Стрессоустойчивость включает внутреннюю силу и энергию, спокойствие и уверенность в себе, которые помогают решать сложные задачи и безопасно для себя переживать стрессовые ситуации.
Позволяет спокойно переживать сложные ситуации. Здесь ключевое – «бережно и спокойно», то есть не умение сдерживать эмоции, а вообще не испытывать негативных эмоций в сложных ситуациях.
Интуиция включает обширный опыт и умение обращаться к нерациональным составляющим психики при принятии решений.
Является, пожалуй, самым спорным навыком. Кто-то в интуицию не верит, а кто-то и вовсе считает, что она постоянно обманывает. На самом деле интуиция – это огромные данные, которые формируют наш опыт. Наш мозг постоянно собирает кучу информации, не вся она проходит через сознание (так как возможности сознания весьма ограниченны по сравнению с бессознательным). Интуиция помогает обрабатывать эту информацию и выдает быстрый ответ, который мы не всегда можем объяснить логически. Аналог интуиции в современном мире – искусственный интеллект. Его создатели сначала обучают искусственный интеллект на примерах, а затем он выдает ответы и принимает решения, которых сам не может объяснить.
Именно поэтому многим сложно принять, что интуиция существует и может быть полезной.
Интуиция позволяет быстрее принимать решения, особенно в условиях неопределенности, отсутствия необходимого объема информации. В нашем быстро меняющемся мире это бесценный навык, который необходимо развивать, если ты до сих пор им не пользуешься.
Осознанность включает осознавание:
• своих ценностей;
• своих потребностей;
• мотивов своего поведения;
• своих реакций.
Осознанность позволяет лучше понять себя, следовать своим целям, проживать собственную жизнь.
Трудолюбие, work-life balance включает ответственное отношение к работе. При этом здесь важна работа с перфекционизмом и трудоголизмом.
Позволяет привести в баланс две важные стороны жизни – работу и личную жизнь.
Продолжаем двигаться по блоку «Про меня»: «управление собой».
Планирование включает навыки постановки и планирования достижения целей, приоритизации.
Позволяет правильно формулировать цели, системно идти к ним.
Работа с прокрастинацией
Когда на тренингах я спрашиваю у участников, как они относятся к прокрастинации, подавляющее большинство участников утверждают, что это плохо, так как это лень. На самом деле за ленью и прокрастинацией стоят более сложные и серьезные психологические механизмы, которые пытаются спасти нас от перегрузки и чего-то еще более страшного. Поэтому инструменты типа «встань и иди», «очнись, тряпка» могут сыграть с человеком злую шутку и привести к выгоранию. Поэтому призываю отнестись серьезно к работе с прокрастинацией, не бороться с самим собой, а бережно прорабатывать истинные причины происходящего.
Работа с прокрастинацией включает:
• понимание, что такое прокрастинация;
• понимание, что в твоей жизни приводит к прокрастинации;
• бережную системную работу с собой.
Позволяет двигаться к цели, бережно относясь к себе, прорабатывая по пути внутренние конфликты.
Личная эффективность
Это умение выполнять задачи, максимально быстро достигать результатов с минимальным приложением личных ресурсов.
Включает:
• сконцентрированную расслабленность;
• управление личными ресурсами.
Позволяет достигать более качественных результатов быстро и легко.
Стресс-менеджмент
Это умение справляться со стрессом, если он все же наступил. То есть стрессоустойчивость, о которой мы говорили в предыдущем блоке, – это проактивная деятельность, а стресс-менеджмент – реактивная деятельность.
Включает:
• умение распознавать, какие ситуации (люди) приводят к стрессу;
• умение вовремя определять состояние стресса;
• умение управлять своими реакциями на стресс в моменте;
• умение работать с постстрессовым состоянием.
Позволяет быстрее и эффективнее переживать сложные ситуации, вовремя давая себе необходимую поддержку. Снижает время пребывания в состоянии стресса и уменьшает его негативное воздействие на организм.
Тайм-менеджмент включает:
• умение управлять собственным временем;
• умение правильно рассчитывать время выполнения задач;
• умение выдерживать сроки.
Позволяет делать больше за меньшее количество времени за счет осознанного отношения к своим временным и энергетическим ресурсам.
Принятие решений включает:
• умение видеть возможности и альтернативы;
• выбор альтернативы сообразно собственным ценностям и целям.
Позволяет принимать более эффективные решения в кратчайшие сроки.
Заканчиваем рассмотрение блока «Про меня»: «мышление».
Креативное мышление включает умение генерировать новые идеи для принятия решений, создания продуктов и услуг и пр.
Иногда на тренингах некоторые участники скептически относятся к тому, что креативное мышление можно развить. Почему-то креативность многие считают врожденным качеством. Еще в 50-х годах прошлого века советские ученые описали гениальный подход по развитию креативности – ТРИЗ (теорию решения изобретательских задач). ТРИЗ помогает стать креативным самому рациональному логику. В современном мире разработаны и другие, менее научные, инструменты по развитию креативности. Ты можешь выбрать любой. Главное – знать, что креативность можно развить.
Позволяет мыслить нестандартно, находить альтернативные варианты решения проблем, рассматривать ситуацию с разных сторон.
Стратегическое мышление включает умение видеть в долгосрочной перспективе, принимать решения в условиях неопределенности.
Позволяет целенаправленно развивать бизнес, отталкиваясь от своих идей и целей, не погрязнуть в хаотичных ежедневных запросах внешней среды.
Критическое мышление включает умение обрабатывать большой объем информации с применением логики и критики, отделять важное от неважного, вычленять основные блоки и проводить качественный анализ поступающей информации.
Позволяет чувствовать себя уверенно в большом потоке информации, принимать решения, основываясь на критическом анализе, и формировать свое мнение относительно событий внешнего мира.
Системное мышление включает умение смотреть на мир и воспринимать его как систему, понимать, что все вокруг взаимосвязано. Просчитывать, как изменения в одном элементе системы отразятся на других. Использовать уникальные свойства систем для оптимизации своей работы.
Позволяет создавать уникальные продукты и услуги, более экологично взаимодействовать с миром и выстраивать доверительные отношения со всеми участниками системы (то есть нашего мира).
Нейропластичность включает:
• способность быстро создавать новые нейронные связи;
• способность быстро разрушать устаревшие, ненужные нейронные связи.
Позволяет более гибко реагировать на изменения внешнего мира, быстрее менять отжившие свое привычки и усваивать новые знания.
Переходим к блоку «Про других»: «коммуникация».
Ораторское искусство включает:
• умение выступать на публике;
• способность спокойно и комфортно чувствовать себя, выступая перед широкой аудиторией;
• умение красиво и ярко говорить;
• умение структурно предоставлять информацию.
Позволяет привлечь внимание большого числа людей к своим идеям, ярко и красиво продавать свои идеи, вовлекать и зажигать потенциальных последователей (покупателей, клиентов) своими проектами.
Умение преподносить себя сообразно ситуации включает:
• понимание ценностей собеседника;
• умение перестраивать свое поведение сообразно ситуации.
Позволяет стать «своим» в любой компании, научиться находить общий язык с людьми разных убеждений, ценностей, привычек, традиций.
Умение убеждать мягко включает:
• умение понять потребности собеседника;
• умение выстраивать логическую аргументацию;
• умение находить решения, которые устроят всех;
• умение сохранять спокойствие и баланс даже в кризисных ситуациях.
Позволяет стать лидером, помогать договариваться совершенно разным людям, принимать решения, которые устроят всех участников коммуникации.
Управление конфликтами включает:
• управление своим состоянием в конфликте;
• умение находить истинную причину конфликта;
• умение находить индивидуальный подход к участникам конфликта.
Позволяет выявить скрытые конфликты, конструктивно разрешать спорные ситуации, снизить количество деструктивных конфликтов и сократить время протекания конфликта.
Навыки активного слушания включают:
• умение переключать внимание со своих мыслей на то, что происходит с собеседником;
• умение не только слышать слова собеседника, но и замечать его невербальные посылы;
• умение составлять из разрозненных отрывков услышанного системную картину происходящего.
Позволяют лучше понимать собеседника, выстраивать более доверительные отношения.
Умение задавать правильные вопросы включает:
• умение воспринимать информацию от собеседника по нескольким каналам и на основе полученных данных задавать уникальные продвигающие вопросы;
• смелость задавать вопросы бо́льшую часть времени. Смещение баланса в сторону вопросов, а не советов.
Позволяет быстрее и точнее прояснить текущую обстановку, помочь разложить по полочкам мысли и идеи собеседника, увидеть то, что раньше было скрыто и непонятно.
Навыки деловой переписки включают:
• умение системно излагать информацию в письменном виде;
• умение кратко и основательно доносить свои идеи в письменном виде;
• использование специальных инструментов убеждения через переписку.
Позволяют быстрее добиться от собеседника желаемого результата, структурировать работу и улучшить свою репутацию как эксперта.
Заканчиваем рассмотрение блока «Про других»: «управление».
Постановка целей включает:
• постановку целей;
• декомпозицию целей;
• описание образа результата;
• расстановку приоритетов.
Позволяет вести команду в заданном направлении, достигать согласованности целей внутри команды и между подразделениями.
Постановка задач и контроль их выполнения включают:
• умение разбивать цели на задачи;
• корректную формулировку задач;
• планирование и управление временем;
• контроль исполнения (оперативный и стратегический).
Позволяют корректно запланировать шаги по достижению цели и обеспечивают достаточный и необходимый контроль для своевременной корректировки планов.
Делегирование включает:
• умение делегировать цели и задачи команде;
• умение передавать задачу вместе с ответственностью;
• понимание, кому какую задачу делегировать для максимальной эффективности команды как в тактическом, так и в стратегическом плане.
Позволяет сбалансировать нагрузку, высвободить время руководителя для стратегических задач, а членам команды развиваться и расти.
Вовлечение коллег в работу включает:
• умение влиять на людей, не обладая официальной властью;





