Родовод семьи Хотковских герба Остоя

- -
- 100%
- +
К началу ХIХ века потомки Яна Хотковского перешли в разряд чиншевой шляхты. Семья разрасталась и приходилось делить собственность между наследниками и это без учёта дочерей, за которых, тоже нужно было давать приданное. Проживать Хотковские будут компактно в Логойском районе Минской области вплоть до начала Первой Мировой войны в 1914 году.

Пятое поколение.
Шляхта Речи Посполитой и дворянство Российской Империи являлись привилегированным, правящим сословием, но в их правах были существенные различия. Так Король Речи Посполитой хоть и наделял шляхту землями и староством, но отобрать их уже не мог, не мог король арестовать и тем более казнить или даже наказать шляхтича без решения шляхетского суда. Шляхта на сеймиках выбирала представителей, которые и избирали Короля. Все шляхтичи считались «пани-братка», от этого и произошло понятие панибратство. Любой самый бедный шляхтич считал себя равным магнату. В Речи Посполитой не существовало ни орденов, ни титулов, это по мнению шляхты, подрывало бы основополагающее правило – равенства всех шляхтичей. Лишить шляхетского звания мог опять же только шляхетский суд за очень тяжёлые преступления или проступки.
В Российской Империи, как известно, всё было по-другому. При абсолютной монархии даже дворяне считались холопами царя-батюшки. Царь мог казнить и миловать по своей прихоти, лишать имущества, титула, дворянства и самой жизни.
После третьего раздела Речи Посполитой и аннексии её земель, сначала Екатерина Вторая, а затем и остальные Российские цари затеяли, так называемый, разбор шляхты. В Речи Посполитой шляхта составляла около 8% от населения, в России дворяне около 1%. Такое положение дел не устраивало самодержавие. На протяжении ряда лет в законодательном порядке шляхту заставили доказывать своё благородно происхождение, да ещё по Российским законам, а не статутам и законам Речи Посполитой при которых они жили столетиями. В итоге шляхтич должен был предоставить в Правительствующий Сенат Российской Империи Департамента по Герольдии, сведения в которых документально подтверждалось, что его предки владели имением, землёй, крестьянами и конечно родственную связь с этими предками
Многие польские шляхтичи, после Раздела Речи Посполитой, оставили Родину и поступили на службу в армии других стран. Они не знали иного применения своим способностям, кроме службы, и к службе готовились с детства. Большинство их оказалось в войсках Французской Республики. Придя к власти во Франции и перед войной с Россией, Бонапарт Наполеон, сделал ставку на союзную польскую кавалерию, которая, наряду с венгерской, считалась лучшей кавалерией Европы. Польские соединения – едва ли не единственные из всех союзных французам сил – находились под руководством собственных офицеров, а не назначенного Наполеоном французского командования. Польские офицеры считались надежными, грамотными, хорошо знающими военное дело. Именно польские гвардейцы сопровождали Наполеона, когда тот отступал из России. «Я на вас рассчитываю, – сказал им император. – В случае опасности убейте меня, но не дайте меня схватить». «Мы дадим изрубить себя на куски, но не дадим кому-либо приблизиться к вам», – ответили поляки. После отречения Наполеона польские войска были расформированы; тем не менее, польский эскадрон гвардейских пикинеров последовал за Наполеоном на Эльбу, а позже дрался под Ватерлоо. Запомним, что польской корпусной кавалерией командовал дивизионный генерал Игнатий Каминский.
Стихли Наполеоновские войны, и в 1830 году в Польше вспыхнуло восстание. Это восстание было – шляхетским, за свободу и независимость Польши от России. После жестокого подавления восставших российскими войсками и казалось усмирения непокорных шляхтичей, вечный мир так и не наступил. Новое восстание в 1863 году и опять ядро восстания – шляхта. Один из организаторов его Ярослав Домбровский (Jarosław Dąbrowski), запомним и эту фамилию. После кровавого подавления этого восстания; подверглись секвестру и передавались выходцам из великорусских губерний 3454 имения польских шляхтичей, участвовавших в восстании, на многих шляхтичей наложена контрибуция на астрономическую по тем временам сумму – 34 миллиона рублей. В Западном крае лицам католического вероисповедания запрещалось приобретать имения. Практически повсеместно были закрыты католические монастыри. Костёлы передавались Московской патриархии. Повсеместно запрещалась обучение на польском языке. Новый, более жёсткий характер приобрела процедура «разбора шляхты», так называемое, подтверждение дворянства. Теперь претендент должен был предъявить справку, от местного дворянского собрания о своей политической благонадёжности.
После 1866 года все не доказавшие своё шляхетство были записаны в крестьяне или мещане.
Наверняка Хотковские, жившие на Логойщине, в большинстве своём не принимали участия ни в Наполеоновских войнах, ни тем более в восстаниях. По крайней мере, в архивах такие документы пока обнаружены не были, да и накануне тех событий Хотковские уже больше напоминали крестьян, лично работающих на арендованных землях. Косвенным подтверждение, их благосостояния служит следующий документ.
«Свидетельство
В следствии поданного прошения дано сие от Минского уездного Предводителя Дворянства дворянину 2-го разряда Минского уезда Францу Фомину сыну Хотковскому в том, что он с родным его братом Викентием, а так же родственникам его детьми Антоном, Фадеем, Иосифом и Степаном Юрьевым Хотковскими суть бедного состояния и действительно не имеют никаких средств сделать перевод с документов служащих доказательством дворянского их происхождения на узаконенной гербовой бумаге. Во уверении чего подлежащим подписи и приложении казённой печати удостоверяю февраля 23 дня 1846 года Минский уездный предводитель дворянства»..
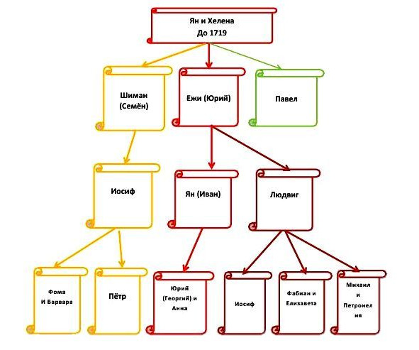
В 1823 году Франтишек сын Яноша Хотковский представляет вывод (доказательства) происхождения фамилии Хотковских герба Остоя, прилагая выписки из привилегий и метрических книг, сведения об имениях и владения предками крестьянскими дворами и крестьянами.
«Представлено духовное завещание от 1719 сентября 8 дня Геленвы Хотковской коим отказали часть имения Бордаковщизна в пользу сыновей своих Семёна, Юрия и Павла Хотковских. 1777 февраля 8 дня учинённую крепостную запись Осипа Хотковскому выданную двоюродным братьям Людвигу и Ивану Хотковским на часть имения Бордаковичи в Минском воеводстве. В 1784 году февраля 4 дня выданную продажную крепость Осипа, Фабияна, Михаила и Юрия Хотковских Ивану Тарасевичу на имение Бардаковщизна в Минском воеводстве лежащее».
Бордаковичи или (Бордаковщина) становится точкою преткновения. Минское уездное дворянское собрание, которое рассматривало поданные прошения, отказывает Хотковскому. Так как нет никаких сведений о том, что в Минском уезде существуют или существовали Бордаковичи. Не обнаружено и само завещание Елены Хотковской, а есть только выписка. Чиновников отнюдь не смущает и то, что в выписи указано Минское воеводство, а не Минский уезд и то, что прошло более полувека, да и что происходило это совсем в другом государстве. Франц Хотковский так и не дождался решения о признание его рода – дворянским.
Конец ознакомительного фрагмента.
Текст предоставлен ООО «Литрес».
Прочитайте эту книгу целиком, купив полную легальную версию на Литрес.
Безопасно оплатить книгу можно банковской картой Visa, MasterCard, Maestro, со счета мобильного телефона, с платежного терминала, в салоне МТС или Связной, через PayPal, WebMoney, Яндекс.Деньги, QIWI Кошелек, бонусными картами или другим удобным Вам способом.





