- -
- 100%
- +


Marieta Fernández Leal \\ Luis Oliván Jiménez
Carlota Palomar Esteban
ILUSTRACIONES
APPTUALÍZATE
Aplicaciones para emprendedores
EXLIBRIC
ANTEQUERA 2019
APPtualízate
Aplicaciones para emprendedores
© Marieta Fernández Leal
© Luis Oliván Jiménez
© Carlota Palomar Esteban (Ilustraciones)
Diseño de portada: © Luis Oliván Jiménez y © Carlota Palomar
Iª edición
© ExLibric, 2019.
Editado por: ExLibric
c/ Cueva de Viera, 2, Local 3
Centro Negocios CADI
29200 Antequera (Málaga)
Teléfono: 952 70 60 04
Fax: 952 84 55 03
Correo electrónico: exlibric@exlibric.com
Internet: www.exlibric.com
Reservados todos los derechos de publicación en cualquier idioma.
Según el Código Penal vigente ninguna parte de este o
cualquier otro libro puede ser reproducida, grabada en alguno
de los sistemas de almacenamiento existentes o transmitida
por cualquier procedimiento, ya sea electrónico, mecánico,
reprográfico, magnético o cualquier otro, sin autorización
previa y por escrito de EXLIBRIC;
su contenido está protegido por la Ley vigente que establece
penas de prisión y/o multas a quienes intencionadamente
reprodujeren o plagiaren, en todo o en parte, una obra literaria,
artística o científica.
ISBN: 978-84-17845-09-4
Nota de la editorial: ExLibric pertenece a Innovación y Cualificación S. L.
Marieta Fernández Leal \\ Luis Oliván Jiménez
Carlota Palomar Esteban
ILUSTRACIONES
APPTUALÍZATE
Aplicaciones para emprendedores

Índice de contenido
Portada
Título
Copyright
Índice
Prólogo
APLICACIONES PARA EL DESARROLLO Y PUESTA EN MARCHA DE TU IDEA
SimpleMind Gratuita y de pago. iOS, Android y PC. www.simplemind.eu
Business Model Canvas Contiene anuncios y compras en la aplicación. iOS y Android. www.advenio.es
Test del Algodón Gratuita. iOS y Android. www.anahernandezserena.com
Nominazer De pago. iOS. www.javiperez.net/#nominazer
EDC Digital Gratuita. iOS y Android. www.edc-digital.com
Small Business & Startup Ideas (SMALL BUSINESS COACH & PLAN) Gratuita con anuncios. iOS y Android. www.problemio.com
Logo Creator InstaLogo Gratuita con compras dentro de la aplicación. iOS y Android. www.instalogocreator.com
Bonplan Gratuita. iOS y Android. www.bonplan.es
APLICACIONES PARA EL ESTUDIO DE MERCADO
SurveyMonkey Gratuita con compras dentro de la aplicación. iOS y Android. www.surveymonkey.com
App Annie Gratuita con planes de compra. iOS y Android. www.appanie.com
Feebbo Gratuita con compras dentro de la aplicación. iOS. www.feebbo.com
Survio Gratuita y de pago. Multiplataforma. www.survio.com
Roamler Gratuita. iOS yAndroid. www.roamler.com
Geoblink Gratuita y de pago.Multiplataforma. www.geoblink.com>
APLICACIONES PARA REALIZAR EL PLAN DE NEGOCIO
Enloop App web de pago, con una versión gratuita de siete días. www.enloop.com
StratPad Gratuita con planes de pago dentro de la aplicación. iPad. www.stratpad.com
Business Plan Quick Builder Gratuita con compras dentro de la aplicación Android. www.businessplanquickbuilder.com/
Business Plan for Startups Gratuita con anuncios. Android. www.appstude.com/
Business Plan & Start Your Business Contiene anuncios y compras en la aplicación. iOS y Android. www.problemio.com/
Business Plan Premier De pago. iPad. www.appitventures.com/
Plan de Negocios para Emprendedores Gratuita. iOS. www.dynamicbusinessplan.com/
APLICACIONES PARA GESTIONAR EL MARKETING Y LA PUBLICIDAD
Perch by ThriveHive Gratuita. iOS y Android. www.thrivehive.com/perch
Ofixopik www.ofixopik.com
Pipeliner CRM Gratuita con compra de planes mensuales. iOS y Android. www.pipelinersales.com
Sendinblue Gratuita con compra de planes mensuales. www.es.sendinblue.com
Aplázame www.aplazame.com
AppsFlyer Gratuita. iOS, Android y Windows. www.appsflyer.com
Zoho CRM-Ventas y marketing Gratuita. iOS y Android. www.zoho.com
Mailchimp Gratuita. iOS y Android. www.mailchimp.com
APLICACIONES PARA LA GESTIÓN DEL TIEMPO
Evernote Gratuita con compras dentro de la aplicación. iOS y Android. www.evernote.com
RescueTime Gratuita con compras dentro de la aplicación. iOS y Android. www.rescuetime.com
Toodledo Gratuita. iOS y Android. www.toodledo.com
Fantastical 2 for iPhone De pago. iOS. www.flexibits.com
Any.do: Lista de tareas Gratuita con compras dentro de la aplicación. iOS y Android. www.any.do
Remember the Milk Gratuita con compras dentro de la aplicación. iOS y Android. www.rememberthemilk.com
Wunderlist: Lista de tareas Gratuita. iOS, Android y web. www.wunderlist.com
Focus Cat App-Concéntrate Gratuita con compras dentro de la aplicación. iOS y Android. www.noxfallstudios.com
¿CÓMO FUNCIONA FOCUS CAT APP?
Todoist: Organiza tu vida Gratuita con compras dentro de la aplicación. iOS y Android. www.todoist.com
Do it (Tomorrow) Gratuita con compras en la aplicación (Android) y de pago (iOS). www.tomorrow.do
Zippy-Tasks and Reminders De pago. iOS. www.gotzippy.com
APLICACIONES DE CONTABILIDAD Y FACTURACIÓN
Debitoor Gratuita con compras dentro de la aplicación. iOS y Android. www.debitoor.es
Exaccta Xpens Gratuita con compras dentro de la aplicación. iOS y Android. www.exaccta.com
Mint: Personal Finance & MoneyGratuita. iOS y Android. www.mint.com
IVA Free Gratuita. iOS y Android. www.ivafree.es
Billin: Crea tus facturas Gratuita con planes de pago. iOS y Android. www.billin.net
Anfix-Facturación Gratuita con planes de pago. iOS y Android. www.anfix.com
FacturaDirecta App Gratuita con planes de pago. iOS y Android. www.facturadirecta.com
SumUp-TPV móvil Gratuita. iOS y Android. www.sumup.es
Invoice2go Gratuita con planes de pago. iOS y Android. www.invoice2go.com
Control de facturas Gratuita con anuncios y compras en la aplicación. iOS y Android. www.porelinterestequieroandres.es
QuickBooks contabilidad Gratuita con compras en la aplicación. iOS y Android. www.quickbooks.intuit.com
Nomo Banking-Autónomos Gratuita. iOS y Android. www.nomo.es
SeeDCash Gratuita. iOS y Android. www.seedcash.es
APLICACIONES PARA GESTIONAR EQUIPOS DE TRABAJO Y COMUNICACIÓN
Trello Gratuita con compras en la aplicación. iOS y Android. www.trello.com
Redbooth Gratuita. iOS y Android. www.redbooth.com
Monday.com Gratuita. iOS y Android. www.monday.com
When I Work Gratuita con compras en la aplicación. iOS y Android. www.wheniwork.com
Jira Cloud by Atlassian Gratuita. iOS y Android. www.atlassian.com
Nozbe: Tareas y proyectos Gratuita con compra de planes mensuales. iOS y Android. www.nozbe.com
Box Gratuita con compras en la aplicación. iOS y Android. www.box.com
Easy Project Gratuita con compra de planes mensuales. iOS y Android. www.easyproject.com
Slack Gratuita con compra de planes mensuales. iOS y Android. www.slack.com
Asana: Organiza tu trabajo Gratuita con compra de planes mensuales. iOS y Android. www.asana.com
Wrike Gratuita con compra de planes mensuales. iOS y Android www.wrike.com
Horbito Gratuita con compra de planes mensuales. iOS y Android. www.horbito.com
APLICACIONES MULTIMEDIA PARA LA PRESENTACIÓN DE TU PRODUCTO
YouStar: Video Merge & Special Effects for Videos Gratuita con compras dentro de la aplicación. iOS. http://www.youstar.io
Magisto Video Editor & Maker Gratuita con compras dentro de la aplicación. iOS y Android www.magisto.com
FilmoraGo-Video & Movie Editor Gratuita con compras dentro de la aplicación. iOS y Android. www.filmora.wondershare.com
VSCO Gratuita con compras dentro de la aplicación. iOS y Android. www.vsco.com
LightX Gratuita con compras en la aplicación (Android) y de pago (iOS). www.lightxapp.com
Swish-Social Video Maker Gratuita con compras dentro de la aplicación. iOS. www.swishvideoapp.com
Enlight Photofox: Photo Editor Gratuita con compras dentro de la aplicación. iOS. www.photofoxapp.com
Desygner Gratuita con compras dentro de la aplicación. iOS y Android. www.desygner.com/es/
APLICACIONES PARA LA CREACIÓN DE DOCUMENTOS (OFIMÁTICA)
Docs To Go Standard Gratuita con compras dentro de la aplicación. iOS y Android. www.dataviz.com
DocuSign Gratuita con compras dentro de la aplicación. iOS y Android. www.docusign.com
CamScanner Gratuita con compras dentro de la aplicación. iOS y Android. www.camscanner.com
WPS Office Gratuita con compras dentro de la aplicación. iOS y Android. www.wps.com
Power PDF-PDF Manager Gratuita para iPhone y iPad. www.comcsot.com
Ulysses Gratuita con planes de compras dentro de la aplicación. iOS. www.ulysses.app
SignEasy-Firmar y rellenar docs Gratuita con compras dentro de la aplicación. iOS y Android. www.getsigneasy.com
OfficeSuite y editor de PDF Gratuita con compras dentro de la aplicación. iOS y Android. www.mobisystems.com
Genius Scan-PDF Scanner Gratuita con compras dentro de la aplicación. iOS y Android. www.thegrizzlylabs.com
UTILIDADES PARA LOS EMPRENDEDORES
PorEscrito-Tu app de pactos Gratuita. iOS y Android.www.porescritoapp.com
Kixie Gratuita. iOS y Android.www.kixie.com
WiFi Finder Gratuita con compras dentro de la aplicación. iOS y Android.www.speedcheck.org
Haystack Business Cards Gratuita con planes mensuales. iOS y Android.www.thehaystackapp.com
Autónomo Pro De pago. iOS.www.autonomopro.com
Fintonic Gratuita. iOS y Android.www.fintonic.com
Coach.me Gratuita. iOS y Android.www.coach.me
Quiz Emprendedor Gratuita. iOS y Android.www.devilishgames.com
Innyciate Gratuita. iOS y Android. www.blog.andaluciaesdigital.es
Frysbe: Chatea con extraños Gratuita. iOS y Android. www.frysbe.com/
COMPETIDORES: SNAPCHAT
REDES SOCIALES
Twitter para emprendedores
RECURSOS Y HERRAMIENTAS
Las aplicaciones, las apps, forman parte de nuestro entorno personal y profesional de un modo tan natural que apenas caemos en la cuenta de cómo ha sido el proceso ni de cuándo empezó.
Para un millennial, una app es como para la generación de sus padres una llamada de teléfono: algo muy natural que parece haber estado ahí siempre. Pero no es así. Las aplicaciones, herramientas informáticas que permiten al usuario ejecutar distintas tareas, conviven con nosotros y nos envuelven desde hace relativamente poco. Con la llegada de teléfonos y tabletas que llamamos inteligentes, las apps se han popularizado, haciéndonos la vida más sencilla y productiva. Unos y otros no solo conviven, sino que se necesitan, convirtiendo a los teléfonos en cualquier cosa diferente a una herramienta para llamar. Pueden ser una cámara de fotos, una calculadora, un editor de vídeos, un planificador de viajes, un navegador, un walkman…
Marta García Aller explica en su libro El fin del Mundo, tal y como lo conocemos que, aunque parezca difícil de creer, «hoy por hoy estamos rodeados de cosas que están a punto de desaparecer», y cita el ejemplo de las cabinas de teléfono, una de las cuales se expone ya en el Museo Arqueológico Nacional. La necesidad de hablar con nuestros semejantes no parece que vaya a desaparecer aunque cambien los dispositivos que utilicemos instalándoles aplicaciones de comunicación.
El internet de las cosas, IoT, que veremos rápidamente desplegarse en nuestros hogares, vehículos, ciudades, oficinas, funcionará gracias a un conglomerado de apps que se proponen hacer más fácil nuestra vida.
Las aplicaciones alcanzarán a todo y, cada vez más, a todos. Porque, sí, inevitablemente las aplicaciones están transformando desde sectores productivos enteros (educación, transportes, industria, entretenimiento, comunicación, etc.) hasta usos y costumbres sociales.
El intercambio epistolar y la figura de la celestina fueron durante siglos un modo corriente de establecer relaciones entre las personas. Hoy las apps facilitan el proceso, «conectan» seres humanos. El GPS y un par de emoticonos pueden ser suficientes. A fin de cuentas, todo es empezar.
Los tecnólogos se apresuran a contrarrestar la sensación expandida por los más agoreros de que la transformación digital pondrá patas arriba el mundo que conocemos. En el propio concepto está la respuesta. Ese mundo solo se transforma, como viene haciéndolo desde siempre; solo ha cambiado la velocidad con la que los cambios nos afectan. Ya no hacen falta generaciones para adoptar una nueva tecnología.
Las apps suprimen puestos de trabajo, al tiempo que generan otros. Modifican nuestra normalidad.
Recomiendo la lectura de este libro, que recoge aplicaciones útiles para emprendedores. A veces para tenerlas instaladas y que nos hagan la vida más sencilla; otras para construir alrededor de ellas nuevos negocios.
Arturo de las Heras
Presidente del Grupo Educativo CEF y Universidad UDIMA
APLICACIONES PARA EL DESARROLLO
Y PUESTA EN MARCHA DE TU IDEA


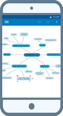
SimpleMind
Gratuita y de pago. iOS, Android y PC.
www.simplemind.eu

Ya tienes la idea para tu negocio. Una buena manera de ponerse en marcha son los mapas mentales, unas herramientas que te ayudan a poner en orden las ideas, a recordarlas y a sentar las bases para que surjan nuevas. SimpleMind es una app muy intuitiva que permite crear esos mapas mentales dónde y cuándo quieras, ya que está disponible en iOS, Android y PC. Para empezar, y hasta que te familiarices con la aplicación, puedes emplear la función gratuita, que permite su uso sin tener que soportar publicidad. Tampoco te exige abrirte una cuenta. Su diseño es libre. Esto significa que podrás colocar tus asuntos en cualquier sitio, aunque también existen diseños automáticos que resultan muy útiles en los primeros momentos de su uso o, por ejemplo, para la lluvia de ideas. Las páginas prácticamente no tienen límite; en ellas se puede incluir un sinfín de elementos y podemos tener varios mapas mentales en una misma página. Nos permite tomar notas y admite nuestras hojas de estilo predefinidas. La apariencia se puede personalizar y cambiar según nuestras necesidades.
Hay dos cuestiones que quiero resaltar porque me parecen interesantes. La primera es que SimpleMind siempre deja tener presente la vista general. Se pueden plegar o extender las ramas, esconder o mostrar los temas, mostrar los bordes de esas ramas, pero siempre manteniendo la vista general, lo que, a mi entender, ayuda a no perdernos. La segunda cuestión es que podemos compartir nuestros mapas mentales como una imagen o como un PDF; se puede importar en procesadores de texto, importar y exportar como FreeMind u OPML.
Además, a la hora de mostrar nuestros mapas mentales podemos optar por usar el modo presentación o bien imprimirlos. Para hacerlos más ricos y atractivos se pueden añadir vídeos, imágenes, fotos, notas, notas de voz, iconos o enlaces. Así, por ejemplo, puedes usar una imagen en el centro del mapa mental a modo de inicio.
La aplicación se sincroniza con Dropbox y Google Drive. Teniendo en cuenta que Dropbox guarda archivos eliminados y versiones de archivos durante treinta días, puede sernos de gran utilidad si queremos restaurar o recuperar mapas mentales eliminados.
Tengo que advertirte que estas últimas cuestiones solo están disponibles en la versión de pago. Una ventaja añadida que nos ofrece SimpleMind es la posibilidad de probar durante treinta días esta versión ampliada y así decidir, con todo el conocimiento, si optamos por pagar o si para el uso que le vamos a dar es suficiente con la versión gratuita.
Otra característica que me gusta es la facilidad de manejo de las herramientas. Para reorganizar y reestructurar los mapas, basta con arrastrar al nuevo lugar, rotando, reordenando y reconectando lo que nos haga falta, según deseemos.
Existe una numeración automática de las casillas. Para conectar dos temas, basta con usar un enlace cruzado. También es posible etiquetar las relaciones.

Business Model Canvas
Contiene anuncios y compras en la aplicación. iOS y Android.
www.advenio.es

Se trata de una web app que, de manera fácil y simple, conecta ideas y fomenta la creatividad. La idea se la debemos a Alexander Osterwalder e Yves Pigneur, que son quienes diseñaron el lienzo de modelos de negocio que trata de estructurar y planificar esos modelos. Permite un trabajo muy visual y su metodología es muy práctica: respondiendo a una serie de preguntas clave, se distribuyen todos los elementos que pueden intervenir en la actividad de la empresa de forma ordenada, en un esquema que consta de nueve bloques. Esos bloques comienzan con la segmentación de clientes; puesto que son ellos los protagonistas, hay que estudiarlos para definirlos de manera exacta (por ejemplo, si nuestro tipo de usuario es generalista o exclusivo). Después viene la propuesta de valor o solución que se le da, en concreto, a un problema. Los canales se refieren a la logística, son el medio para entregar el producto o servicio que ofrecemos. La relación con los clientes se refiere al vínculo que se establece con ellos, a la fidelización. El flujo de ingresos o, lo que es lo mismo, la manera de obtenerlos. Los recursos clave —físicos, humanos y monetarios— que necesita nuestra empresa para funcionar. Actividades clave se refiere al marketing, la logística, la producción. Las alianzas son los vínculos con otros agentes que pueden ser proveedores u otras empresas que nos prestan servicios para el desarrollo de nuestra actividad. La estructura de costes incluye los recursos, las alianzas y los costes operacionales. Esta estructura es la que determinará si la empresa es o no viable.
Estos nueve bloques están conectados por todos los elementos que los componen y ver toda la estructura del negocio colocada en una hoja e interrelacionada ayuda a comprender, a discutir, a entender la infraestructura de la empresa en una sola imagen.
Un modelo de negocio explica cómo una empresa consigue obtener clientes y ganar dinero a cambio de entregarles un producto o servicio.
Crear y poner por escrito el modelo de negocio tiene innumerables ventajas. Ayuda a disminuir la incertidumbre sobre la viabilidad de un proyecto y marca el rumbo hacia los objetivos, lo que ayuda al emprendedor a no perderse. Además, genera mayor atractivo a los potenciales inversores externos y ayuda a comprender a los clientes. Lo normal es reflexionar sobre las prácticas empresariales, pero no es habitual definir y documentar formalmente el modelo de negocio. Al hacerlo, resultará más sencillo diseñar propuestas de valor y encontrar el modelo de negocio más adecuado.
El objetivo de esta aplicación es ayudar a todos los empresarios y nuevas empresas a construir el modelo de negocio. Es una primera visión estratégica, pero el proceso se puede repetir tantas veces como consideremos hasta perfeccionarlo y establecer un modelo estable y claro.

Test del Algodón
Gratuita. iOS y Android.
www.anahernandezserena.com

Es sencillo, rápido, eficaz y realiza un análisis global del proyecto. Basta con contestar sí o no a veintisiete preguntas para generar un informe personalizado sobre si la idea puede convertirse en un negocio viable. Ayuda a detectar las áreas en las que hay que profundizar y el resultado final te indica si la idea es un buen o un mal proyecto para ti. Lo mejor de todo es que dicho informe es totalmente gratuito.
El test es obra de Ana Hernández Serena, una experta en aprendizaje con más de veinte años de experiencia, curtida en el seno de la Colaboradora de Zaragoza Activa. Esta consultora asesora a empresas e instituciones para ser más competitivas y las ayuda en el camino de llegar al mercado de la forma más rentable y adecuada.
Las preguntas del Test del Algodón enfrentan a los emprendedores a los requisitos mínimos necesarios para que el proyecto funcione: tener un carácter emprendedor, que la idea funcione y que se proponga en el momento adecuado, que exista un mercado apto para desarrollarla, que esté claro el producto o servicio que se ofrece, que sepamos y conozcamos a los potenciales clientes y cómo llegar hasta ellos, disponer y buscar el capital necesario, así como los ingresos para poner en marcha la idea.
Este test no realiza un plan de viabilidad, no es un plan de empresa. Está concebido como una reflexión acerca de la idea y de la posible adaptación de la misma al mercado. Examina si los productos o servicios son adecuados, si hay clientes dispuestos a pagar por esos productos o servicios. Estudia si la financiación es apropiada para lanzarse y también si quien propone la idea tiene un carácter emprendedor. En definitiva, el test analiza seis cuestiones o pilares básicos que permiten pensar si con ese proyecto se puede salir adelante: análisis personal, análisis de la idea, del mercado, del producto, del cliente y análisis económico.






