Информация про информацию

- -
- 100%
- +
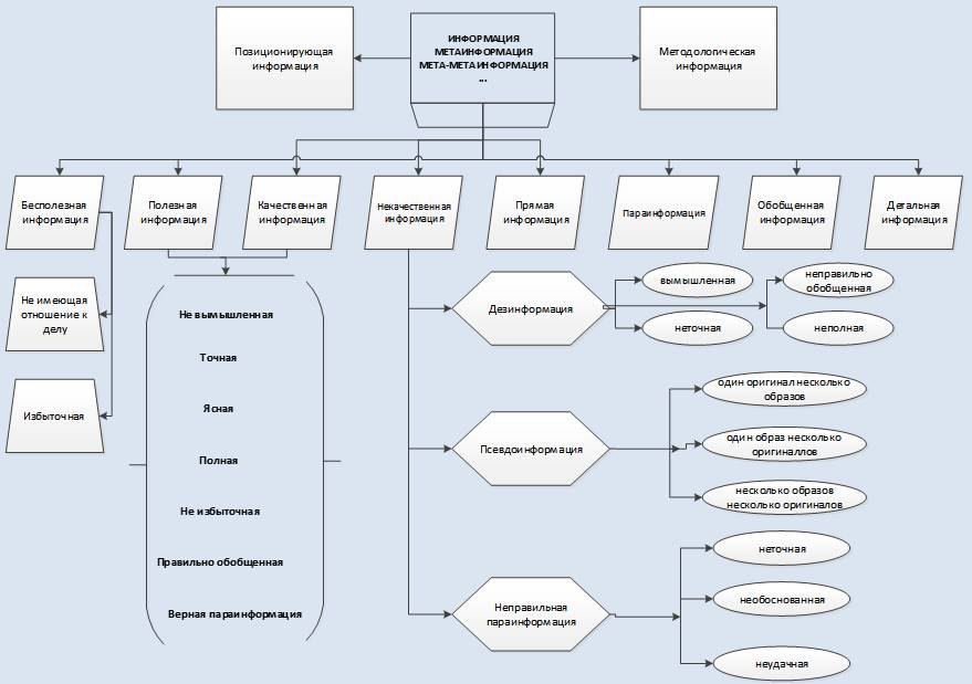
Анализ структуры информации и в частности бесполезной и некачественной информации позволяет описать характеристики полезной и качественной информации/Useful and Quality Information (ПКИ/UQI) – это невымышленная, точная, ясная, полная информация, в которой отсутствует избыточная информация, обобщенная информация является правильной, а параинформация – верной. Таким образом, ПКИ имеет 7 характеристик (параметров).
Для полноты описания структуры информации необходимо выделить еще два вида информации: – позиционирующая информация и методологическая информация.
Существует ряд информаций, связанных с отдельно взятой информацией, которые позиционируют данную информацию, то есть задают координаты для нахождения этой информации в океане информаций. Это информации, являющиеся ответами на следующие вопросы:
1. Где находится информация?
2. Когда создана информация?
3. Каков источник (первоисточник) информации?
4. Какова форма представления информации?
5. Кому передана информация?
Назовем описанный ряд информаций позиционирующие информации.
Отдельно необходимо выделить информации, описывающие способ получения какой-либо информации. Это информации, являющиеся ответом на вопрос: «Как была получена (создана) информация?» Назовем эти информации методологические информации.
Таким образом, информация имеет непростую структуру, и, чтобы охватить её целиком, представим структуру информации в виде схемы.

Рисунок 1 – Структура информации на основе качественной теории информации
Источник – Авторская разработка
Как работать с информацией, чтобы иметь дело с качественной информацией?
Знание структуры информации и характеристик полезной и качественной информации создает возможность выработать методы работы с информацией, позволяющие обнаружить и избавиться от некачественной информации, чтобы, в конечном счете, иметь дело с максимально качественной информацией.
В процессе своей жизнедеятельности мы черпаем информацию из разнообразных источников: – интернета, из документов, из баз данных, из книг, из газет и журналов, телевидения, от коллег, друзей, знакомых и т.д., и т.п. Среди этой информации есть некачественная во всех её видах и при этом немало. Как её выявить, чтобы впоследствии избавиться от неё?
Самый простой способ обнаружения НИ – обнаружить её признаки. Первым и довольно простым признаком наличия среди множества информаций некачественных является наличие логических противоречий (несоответствий) среди данного множества, а также между информациями из данного множества и другими информациями (в т.ч. собственными представлениями). Возьмем ранее приводившийся пример – в одном месте письма указывалась потребность в кредите 12,5 млн. рублей, в другом – 12,5 млрд. рублей, но кредит запрашивался один.
Однако, это признак наличия некачественной информации среди располагаемых или поставляемых информаций. Для таких же видов как неполная информация и неудачная параинформация, т.е., когда часть информации отсутствует, признаком существования некачественной информации будет существование вопросов, на которые нет ответов в используемой информации, но для полноты информации они должны там быть.
Но, по настоящему плохой новостью является то, что отсутствие вышеописанных признаков не означает, что вы располагаете качественной информацией. Например, ваш подчиненный сотрудник опоздал на работу и на вопрос: “Почему?”, ответил: “Машина попала в ДТП, пришлось разбираться”. При этом на самом деле он, допустим, проспал. Здесь нет признаков некачественной информации, предстающей в данном случае в виде неточной информации (дезинформация). Поэтому, для минимизации использования некачественной информации необходимо знать:
Причины возникновения некачественной информации.
Возможности возникновения некачественной информации (при каких обстоятельствах, в каких ситуациях она возникает).
Признаки присутствия некачественной информации – с этим мы уже разобрались.
Методы выявления некачественной информации.
Начнем с причин. Некачественная информация возникает как вследствие умышленных, так и неумышленных причин.
Умышленные причины появляются, когда цели поставщика информации отличаются от целей получателя информации. Типичный пример рассматривался у Д. Стиглица при описании отношений, возникающих между нанимателем и работником при приеме на работу, когда работник стремится завысить свои способности [10].
Приведу несколько типов умышленных причин, причем список не закрыт. Это причины, имеющие своей целью для поставщика информации:
избежать наказания или порицания, или других неприятных моментов;
нанести ущерб врагам и недругам;
не причинять вреда или страданий кому-либо;
представить себя в лучшем свете;
получение материальной (карьерной) или моральной выгоды.
Неумышленные причины объединены в группу по критерию не связанности с целеполаганием поставщика или источника информации. Термин «поставщик информации» редко используется в практике. Обычно используется термин «источник информации». На мой взгляд, полезно разграничить эти понятия. Поставщик информации – это тот человек, который непосредственно передает информацию получателю. Источник информации – первый человек в цепи информирования. Часто смешение данных понятий ведет к использованию в процессе принятия решений некачественной информации, поскольку поставщик информации передает от источника (несознательно или сознательно) некачественную информацию или искажает качественную. Вместе с тем, термин “поставщик” не очень благозвучен и связан более с материальным миром, чем с миром информации. Поэтому его можно заменить на термин “источник”, а “источник” на “первоисточник”.
Конец ознакомительного фрагмента.
Текст предоставлен ООО «Литрес».
Прочитайте эту книгу целиком, купив полную легальную версию на Литрес.
Безопасно оплатить книгу можно банковской картой Visa, MasterCard, Maestro, со счета мобильного телефона, с платежного терминала, в салоне МТС или Связной, через PayPal, WebMoney, Яндекс.Деньги, QIWI Кошелек, бонусными картами или другим удобным Вам способом.





