Как стать умнее

- -
- 100%
- +
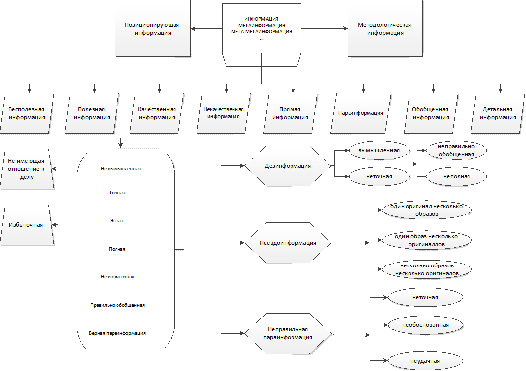
Таким образом, информация имеет непростую структуру, и, чтобы охватить её целиком, представим структуру информации в виде схемы.

Рисунок 1 – Структура информации на основе качественной теории информации
Источник – Авторская разработка
Как работать с информацией, чтобы иметь дело с качественной информацией?
Знание структуры информации и характеристик полезной и качественной информации создает возможность выработать методы работы с информацией, позволяющие обнаружить и избавиться от некачественной информации, чтобы, в конечном счете, иметь дело с максимально качественной информацией.
В процессе своей жизнедеятельности мы черпаем информацию из разнообразных источников: – интернета, из документов, из баз данных, из книг, из газет и журналов, телевидения, от коллег, друзей, знакомых и т. д., и т. п. Среди этой информации есть некачественная во всех её видах и при этом немало. Как её выявить, чтобы впоследствии избавиться от неё?
Самый простой способ обнаружения НИ – обнаружить её признаки. Первым и довольно простым признаком наличия среди множества информаций некачественных является наличие логических противоречий (несоответствий) среди данного множества, а также между информациями из данного множества и другими информациями (в т. ч. собственными представлениями). Возьмем ранее приводившийся пример – в одном месте письма указывалась потребность в кредите 12,5 млн. рублей, в другом – 12,5 млрд. рублей, но кредит запрашивался один.
Однако, это признак наличия некачественной информации среди располагаемых или поставляемых информаций. Для таких же видов как неполная информация и неудачная параинформация, т. е., когда часть информации отсутствует, признаком существования некачественной информации будет существование вопросов, на которые нет ответов в используемой информации, но для полноты информации они должны там быть.
Но, по настоящему плохой новостью является то, что отсутствие вышеописанных признаков не означает, что вы располагаете качественной информацией. Например, ваш подчиненный сотрудник опоздал на работу и на вопрос: “Почему?”, ответил: “Машина попала в ДТП, пришлось разбираться”. При этом на самом деле он, допустим, проспал. Здесь нет признаков некачественной информации, предстающей в данном случае в виде неточной информации (дезинформация). Поэтому, для минимизации использования некачественной информации необходимо знать:
Конец ознакомительного фрагмента.
Текст предоставлен ООО «ЛитРес».
Прочитайте эту книгу целиком, купив полную легальную версию на ЛитРес.
Безопасно оплатить книгу можно банковской картой Visa, MasterCard, Maestro, со счета мобильного телефона, с платежного терминала, в салоне МТС или Связной, через PayPal, WebMoney, Яндекс.Деньги, QIWI Кошелек, бонусными картами или другим удобным Вам способом.





