Handball Practice 9 - Basic offense training for players aged 9 to 12 years

- -
- 100%
- +

Dear reader
Thank you for choosing a book of the handball-uebungen.de training guide series.
The five training units in this book focus on training of handball basic skills for young players aged 9 to 12 years. The individual training units deal with passing precision, shooting movements, dribbling technique, breaking away from man coverage, and passing feints, respectively. The players develop the individual skills methodically and step by step from basic to complex level. You may adjust the complexity of the exercises to your team’s level of performance by intensifying the individual drills.
This book contains the following training units:
TU 1 – Improving passing precision during running movements (

The objective of this training unit is to improve the passing precision during running movements, in particular. Following warm-up consisting of combined running moves and passing variants and a short game, the players practice passing while running at full speed during the ball familiarization phase. The goalkeeper warm-up shooting and the subsequent series of shots also focus on playing passes while running at full speed. A second series of shots combines double passes on a defined running path with quick passes in direction of the goal. Finally, the players practice playing precise passes under pressure in a small group game and a closing game.
TU 2 – Developing and improving the shooting movement (

This training unit focuses on acquiring and improving correct shooting movements. This means shooting while standing and shooting while running, without a jump however, in order to highlight arm and body movements. Following a warm-up exercise which already involves shots, the players practice the shoulder and arm rotation for shooting and subsequently combine these moves in a passing competition. In a short game, the players implement the shooting movements in a game situation. This is followed by the goalkeeper warm-up shooting and a closing series of shots which focuses on shooting at the goal.
TU 3 – Improving the dribbling technique while observing the game situation (

The objective of this training unit is to improve the dribbling technique focusing on simultaneous observation of the game situation. The players combine movements with dribbling already during the warm-up exercise; in a sprint contest and a short game, they practice dribbling at increased speed. Following the goalkeeper warm-up shooting, there will be a series of shots with additional coordination tasks in which the simultaneous observation of signs will be added. The subsequent small group exercise demands observation of the game situation while dribbling the ball. In a closing game, the players should implement what they practiced before.
TU 4 – Breaking away from man coverage using running feints (

This training unit focuses on breaking away from man coverage without a ball, by means of running feints. Following warm-up, a sprint contest with changes of direction, and a team ball variant, the players practice quick changes of direction one more time during the goalkeeper warm-up shooting exercise. Subsequently, there will be an individual offense exercise focusing on breaking away by means of running feints. The players will further elaborate this topic in two small group exercises and finally implement what they practiced before in free play.
TU 5 – Gaining positional advantage using passing feints (

The key topics of this training unit are passing feints and how to combine them with a breakthrough or a return pass to a teammate. Following a warm-up running exercise, the players already learn how to pass the ball cleverly in a short game; this will be further developed in the ball familiarization phase. In the goalkeeper warm-up shooting exercise, the players practice passing feints in combination with a 1-on-1 breakthrough; in the subsequent series of shots, they combine the passing feint with a return pass to their teammate. Both variants will be implemented twice in the subsequent 1-on-1, 3-on-2, and 4-on-4 games.
Publishing Information
1st English edition released on 18 Oct 2018
German original edition released on 23 Feb 2016
Published by DV Concept
Editors, design, and layout: Jörg Madinger, Elke Lackner
Proofreading and English translation: Nina-Maria Nahlenz
ISBN: 978-3-95641-233-2
This publication is listed in the catalogue of the German National Library. Please refer to http://dnb.de for bibliographic data.
The work and its components are protected by copyright. No reprinting, photomechanical reproduction, storing or processing in electronic systems without the publisher's written permission.
1. Insight into the annual schedule
Annual schedule
The following points should be taken into consideration when creating your annual schedule:
- How many training units do I have (do not forget vacations, holidays, and the season schedule)?
- What do I want to achieve/improve this season?
- What goals should be achieved within a given concept (of the club, the association or federation)?
- What skills does my team have (do the individual players have)? You should continuously analyze and document the skills of your team so that you can make a target-performance comparison at a regular basis. The level of performance especially varies among young players. This has to be taken into consideration when training these teams. By making well-matched groups, you can optimize the performance of individual players in group training. You may also incorporate your own training units for certain performance groups or players with similar deficits in the annual schedule

Individual steps of the annual schedule:
- You may divide your annual schedule into special subsections.
- In the training of a youth team, you might want to apply the following structure:
→ End of season to summer vacations
→ Training during the vacations
→ Phase until beginning of next season
→ You may want to divide the season into a first and a second half (still keeping the vacations in mind).
You should then refine and elaborate these training phases step by step.
- Division of training phases into sections with part-specific objectives (monthly schedule, e.g.)
- Division into weekly schedules
- Planning of individual training units
The present training units are especially suitable for the preparation periods, but also for longer breaks between matches during the season.

Creating well-structured training units
A clear structure is important for the annual schedule as well as for the planning of the individual training units.
- Work with parts (see monthly schedule). You should work on a special topic over a certain period of time, especially in the training of youth teams. That way, you can repeat exercises and make sure the players memorize the courses.
- Each training unit should have a clear training focus. Do not mix topics within a training unit, but make sure that each exercise has a well-defined objective.
- The players are corrected in accordance with the training unit's focus (when training the defense, defense actions are corrected and pointed out).
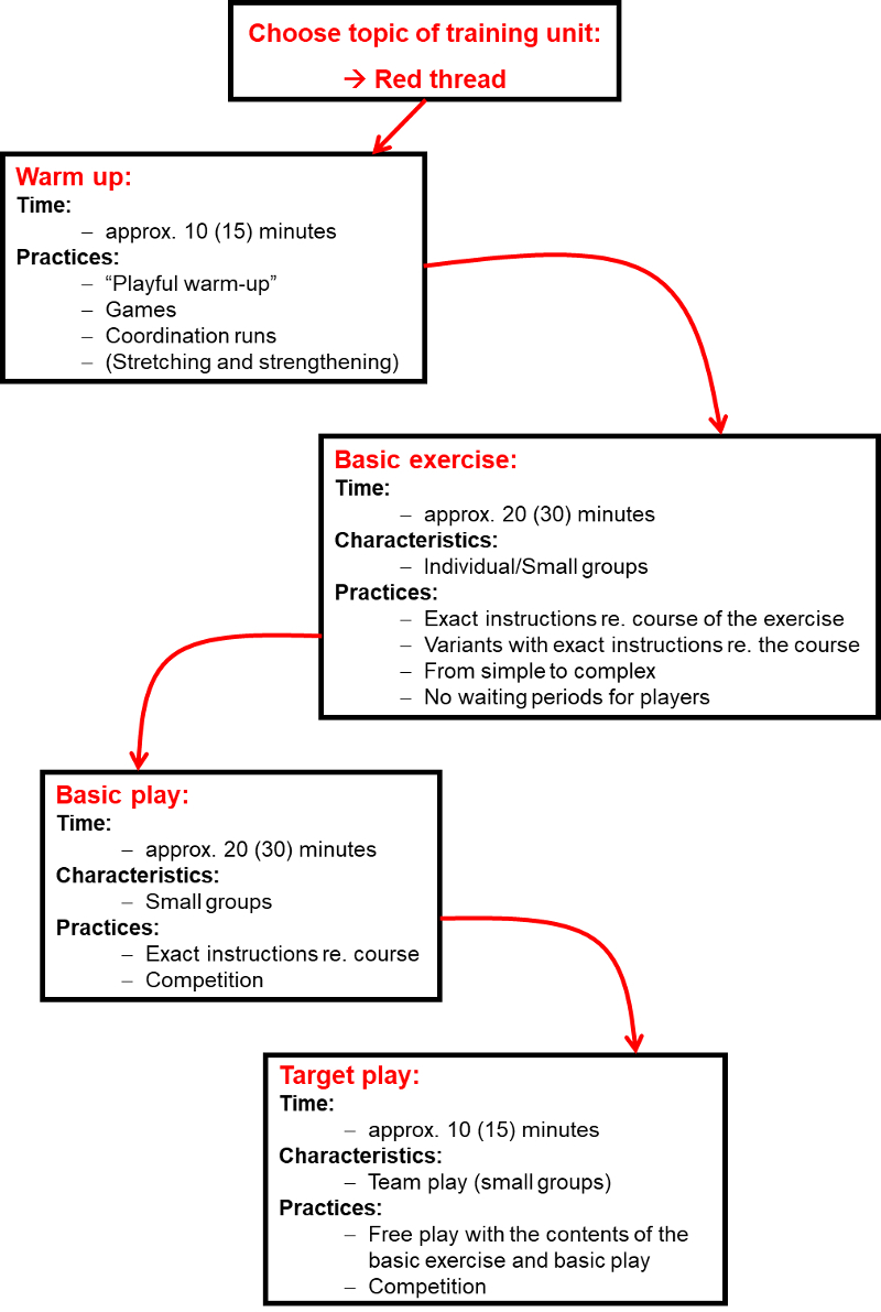
2. Structuring a training unit
The focus of the training should run like a red thread through the entire unit. It is advisable to follow the basic timescale below:
- Approx. 10 (15) minutes – warm-up.
- Approx. 20 (30) minutes – basic exercises (2 to 3 exercises max. plus goalkeeper warm-up shooting).
- Approx. 20 (30) minutes – basic play.
- Approx. 10 (15) minutes – target play.
1st timescale for a 60-minute training unit / 2nd timescale in brackets for a 90-minute training unit.
Warm-up practices
- Opening of the training unit: It may be advisable to start the training unit with a ritual (get together in a circle, exchanging high-fives) and to explain the contents and the objectives of the training unit to the players.
- Basic warm-up: Jogging, activation of blood circulation and the musculoskeletal system.
- Stretching/strengthening/mobilization: Preparing the body for the physical stress of the training unit.
- Short games: These should already focus on the objective of the training unit.
Basic exercises
- Ball familiarization (focused on the objective of the training unit).
- Goalkeeper warm-up shooting (focused on the objective of the training unit).
- Individual technique and tactics training.
- Technique and tactics training in small groups.
In general, the running and passing paths are predefined during the basic exercises (you may increase and vary the requirements during the course of the exercise).
Additional information on basic exercise
- Each player should do the drill (switch quickly).
- Very frequent repetitions.
- The players should rotate or do the drill on both sides simultaneously / slightly delayed to avoid long waiting periods.
- Practice individually (1-on-1 to 2-on-2 max.).
- Add additional tasks/drills, if applicable (to make the exercise more complex).
Basic play
Most of all, the basic play differs from the basic exercise in such a way that now there are several options for action (decisions). The player(s) should realize the respective options and make the correct decision. Here, the players practice decision-making in particular.
- The players should now implement what they practiced during the basic exercises under competitive conditions.
- Working with alternative actions – practicing the decision-making process.
- The players should repeat the drill frequently and try out different actions.
- Working in small groups (3-on-3 to 4-on-4 max.).
Target play
- The players now implement what they practice before in free play. To increase their motivation, you may award additional points or additional attacks for correct implementation.
- In the target play, the players implement what they practiced before (5-on-5, 6-on-6).
Depending on the contents and the objectives of the training unit, you may have to slightly adjust the timescales of the basic exercise and basic play.

3. Roles/tasks of the coach
It is mainly the personality and the behavior of the coach that makes the training a success. Therefore, it is important to observe certain behavioral rules to guarantee a successful training. The coach's social skills have an impact as important as his expertise. Especially when training youth teams, the coach serves as a role model and may influence the development of the young players.
A coach should:
- describe the training and its objectives to his team at the beginning of the training unit.
- always speak loud and clear.
- talk from such a position that all players can hear his instructions and corrections.
- recognize and correct mistakes and give advice when correcting.
- mainly correct what is part of the training objective.
- point out and compliment on individual progress (give the player self-confidence).
- support and permanently challenge the players.
- always be a role model – during training and games, but also outside the court.
- come to training and games well-prepared and in a timely manner.
Especially when training youth teams:
- The coach should react to different physical preconditions. This is especially important when training athletics. The difficulty level should always match the players' level of performance. For heterogeneous groups, you might have to present a less difficult version for physically weaker players.
- Motivate the players to hang in, even if they face certain difficulties in the beginning.
4. Training units
4.1 Improving passing precision during running movements
Description:
The objective of this training unit is to improve the passing precision during running movements, in particular. Following warm-up consisting of combined running moves and passing variants and a short game, the players practice passing while running at full speed during the ball familiarization phase. The goalkeeper warm-up shooting and the subsequent series of shots also focus on playing passes while running at full speed. A second series of shots combines double passes on a defined running path with quick passes in direction of the goal. Finally, the players practice playing precise passes under pressure in a small group game and a closing game.
The training unit consists of the following key exercises:
- Warm-up/Stretching (individual exercise: 10 minutes/total time: 10 minutes)
- Short game (15/25)
- Ball familiarization (10/35)
- Goalkeeper warm-up shooting (10/45)
- Offense/Series of shots (10/55)
- Offense/Series of shots (15/70)
- Offense/Small groups (10/80)
- Closing game (10/90)
Training unit total time: 90 min.
Key:







Equipment required:
- 2 large vaulting boxes
- 2 small vaulting boxes
- 9 cones
- ball box with sufficient number of handballs
TU 1-1 Warm-up/Stretching (10/10)
Course:
- The players each get a number which they should memorize.
- The players crisscross the entire half of the court and pass a ball in the given order (1-2-3-4... – the last player passes back to 1).
- After a while, the players get a second ball (of another color/design) which must be passed in the same order, as a bounce pass, however.
- After a while, the players get a third ball (of another color/design) which must be passed in the same order, with both hands over the head, however.
- Once coach whistles, the passing order is reversed.
Afterwards, the players perform stretching/mobilization exercises together.
TU 1-2 Short game (15/25)
Setting:
- Position two large vaulting boxes diagonally and use cones to define the shooting line.

Course:
- Two teams play against each other.
- By playing quick passes (A and B) and moving in a well-coordinated manner (C), the team in ball possession tries to put a player in a good shooting position (D).
- The team scores if the shooting player hits one side of the vaulting box.
- The shooting player and the defending players are not allowed to step into the defined area around the vaulting box.
- Following each shooting attempt, the other team gets the ball and starts an attack on the opposite vaulting box.
- As soon as one of the teams has scored two (three) times, remove one of the intermediate parts of the vaulting box.
- The team that takes down their vaulting box first wins the game.

TU 1-3 Ball familiarization (10/35)
Setting:
- Position a ball box with lots of handballs on the center line and an empty ball box on the goal line.
- Define the feeding/receiving positions with cones.

Course:
-


- Without slowing down, if possible, and within a three-step limit (no dribbling),


-

-






- As soon as





Конец ознакомительного фрагмента.
Текст предоставлен ООО «ЛитРес».
Прочитайте эту книгу целиком, купив полную легальную версию на ЛитРес.
Безопасно оплатить книгу можно банковской картой Visa, MasterCard, Maestro, со счета мобильного телефона, с платежного терминала, в салоне МТС или Связной, через PayPal, WebMoney, Яндекс.Деньги, QIWI Кошелек, бонусными картами или другим удобным Вам способом.





