Mathematical Investment Portfolio System РИ Биржевого Трейдера. МИПС

- -
- 100%
- +

© Владимир Петрович Володин, 2019
ISBN 978-5-0050-6511-7
Создано в интеллектуальной издательской системе Ridero
РИ Трейдера 01
*Разработано в Российской Федерации
Bizagi ModelerСодержание
– Диаграмма 1

Версия:1.0Автор:Vladimir Volodin
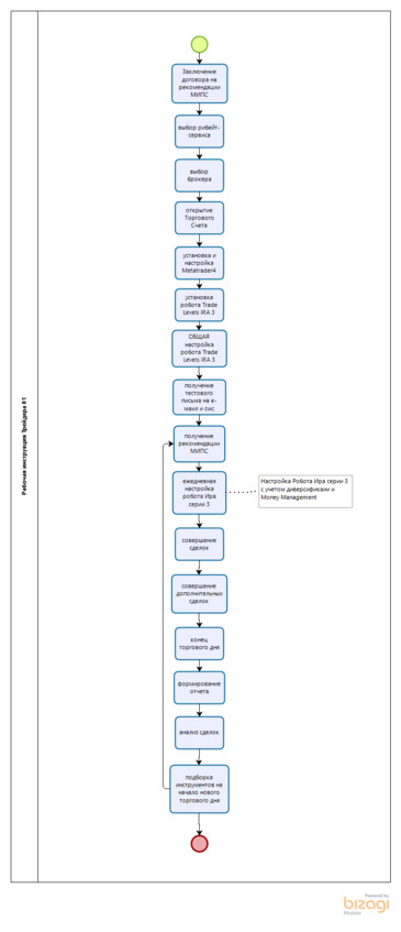
– Рабочая инструкция Трейдера 01
– Элементы процесса– началоКак сказал Юрий Гагарин «Поехали!!!»– Заключение договора на рекомендации МИПСДля заключения Договора, Вам необходимо получить типовую форму на Вашу электронную почту.ВНИМАТЕЛЬНО ПРОЧИТАТЬ ДОГОВОР!!!Далее заполняем форму договора и отправляем его скан
на адрес: mips-strategy@mail.ru
ВНИМАНИЕ!!! ДОГОВОР МОЖЕТ БЫТЬ ЗАКЛЮЧЕН КАК С ФИЗИЧЕСКИМИ ЛИЦАМИ, ТАК И С ЮРИДИЧЕСКИМИ ЛИЦАМИ!
ФОРМА ДОГОВОРА
возмездного оказания информационных услуг
г. Екатеринбург
«__» _______ 20__ г.
Володин Владимир Петрович, именуемый в дальнейшем «Исполнитель», с одной стороны и ООО «КЛИЕНТ», в лице __________, действующего на основании устава (ПАСПОРТА), именуемый в дальнейшем «Заказчик», с другой стороны заключили настоящий договор о нижеследующем:
1. ПРЕДМЕТ ДОГОВОРА
1.1. Заказчик поручает, а Исполнитель принимает на себя обязательства по оказанию следующих информационных услуг для Заказчика: ежедневное (понедельник, вторник, среда, четверг, пятница) предоставление информации о повышении, понижении курса EURUSD на FOREX рынке.
1.2. Заказчик согласен с тем, что предоставляемая информация носит вероятностный характер (прогнозируется Исполнителем с использованием програмно – вычислительных средств).
1.3. Информация предоставляется Заказчику на эл. почту по адресу _______________или в виде смс по тел. номеру +7_______________.
1.4. Время предоставления информации в течение периода с __ ______ 20__г. по __ февраля 20__г. ежедневно (по будням).
1.5. Заказчик принимает условие о том, что ответственность за решения, принятые им на основании полученной информации он несет самостоятельно.
1.6. Заказчик обязуется оплатить услуги Исполнителя в размере, предусмотренном настоящим договором.
1.7. Исполнитель вправе использовать любые програмно-вычислительные средства для предоставления услуг.
1.8. В последний день каждого месяца действия договора стороны подписывают акт об оказании услуг в данном месяце.
1.9. Срок оказания услуг: с 2—00 по 8—00.
2. ОБЯЗАННОСТИ И ПРАВА ИСПОЛНИТЕЛЯ
2.1. Исполнитель обязуется:
– предоставлять информационные услуги на условиях и в порядке, предусмотренных в п. 1.1. – 1.9. настоящего Договора;
– ежемесячно (ежеквартально) отчитываться перед Заказчиком об оказанных по настоящему договору услугах в форме письменных отчетов;
– при обнаружении обстоятельств, влекущих невозможность исполнения настоящего договора, немедленно приостановить исполнение договора, сообщить Заказчику об этом и в течение 3 дней с момента направления Заказчику сообщения дожидаться его указаний. В случае неполучения указаний Заказчика в названный срок Исполнитель вправе отказаться от исполнения договора и потребовать возмещения причиненных ему убытков;
2.2. Исполнитель вправе:
– привлечь к исполнению настоящего договора иных лиц (субисполнителей). В случае привлечения иных лиц Исполнитель несет перед Заказчиком ответственность за последствия неисполнения или ненадлежащего исполнения обязательств субисполнителем.
Заказчик не вправе предъявлять субисполнителю требования, связанные с нарушением последним настоящего договора.
3. ОБЯЗАННОСТИ ЗАКАЗЧИКА
3.1. Заказчик обязуется:
– определить для Исполнителя конкретные виды услуг и результаты их оказания для Заказчика в рамках настоящего договора;
– оплатить услуги Исполнителя в соответствии с настоящим договором;
– в случае необходимости выдавать Исполнителю доверенности на проведение от его лица необходимых действий по получению информации, необходимой для Заказчика;
– в течение срока действия настоящего договора не вступать в отношения с третьими лицами по предмету настоящего договора.
4. ЦЕНА И ПОРЯДОК ОПЛАТЫ УСЛУГ ИСПОЛНИТЕЛЯ
4.1. Стоимость услуг Исполнителя по настоящему договору составляет 5000 (пять тысяч) рублей в месяц (УСЛУГА 1).
4.2. Заказчик оплачивает услуги Исполнителя в следующие сроки и в следующем порядке: при подписании данного договора.
5. ОТВЕТСТВЕННОСТЬ СТОРОН
5.1. Исполнитель гарантирует полноту и достоверность информации, предоставляемой Заказчику в рамках настоящего договора.
5.2. В том случае, если настоящий договор расторгается по желанию Заказчика, последний должен уплатить Исполнителю сумму в размере выполненной к этому моменту работы в соответствии с актом выполненных работ.
5.3. В случае неисполнения своей обязанности по оплате услуг Исполнителя Заказчик несет ответственность за просрочку оплаты в размере 0,1% от суммы, указанной в п. 4.1 настоящего договора, за каждый день просрочки.
6. ФОРС-МАЖОР
6.1. Любая из сторон настоящего договора освобождается от ответственности за его нарушение, если такое нарушение явилось следствием обстоятельств непреодолимой силы, возникших после заключения договора в результате событий чрезвычайного характера, которые стороны не могли ни предвидеть, ни предотвратить разумными мерами. К обстоятельствам непреодолимой силы относятся события, на которые стороны не могут оказывать влияние, например: землетрясение, наводнение, пожар, ураган, а также восстание, гражданские беспорядки, забастовка, акты государственных органов, военные действия любого характера, препятствующие выполнению настоящего договора.
6.2. При наступлении обстоятельств, указанных в п. 6.1 настоящего договора, каждая сторона должна без промедления известить о них в письменном виде другую сторону. Извещение должно содержать данные о характере обстоятельств, а также официальные документы, удостоверяющие наличие этих обстоятельств и, по возможности, дающие оценку их влияния на возможность исполнения стороной своих обязательств по настоящему договору.
Конец ознакомительного фрагмента.
Текст предоставлен ООО «Литрес».
Прочитайте эту книгу целиком, купив полную легальную версию на Литрес.
Безопасно оплатить книгу можно банковской картой Visa, MasterCard, Maestro, со счета мобильного телефона, с платежного терминала, в салоне МТС или Связной, через PayPal, WebMoney, Яндекс.Деньги, QIWI Кошелек, бонусными картами или другим удобным Вам способом.







