- -
- 100%
- +
Экстравертная область женской логики
Экстравертная, также, как и интровертная, закрытая от мужчин область женской логики. Данная область женской логики применяется в отношении женщин. Исключение составляют мужчины, профессионально владеющие женской логикой. К таким мужчинам относятся исследователи женской логики, транссексуалы, альфонсы и политики (как ни странно).
Действие экстравертной области женской логики происходит по особым правилам. Эти правила на сегодняшний день также мало изучены.
Закон: «Выпуск пара»
В одном вопросе мужчины и женщины, безусловно, согласны между собой: и те, и другие не доверяют женщинам.
Г. МенкенДействие данного закона экстравертной области женской логики можно увидеть на посиделках трёх подруг, когда в какой-то период времени одна из них ненадолго покидает компанию.
Оставшиеся две подруги обязательно обсудят покинувшую их подругу, и не всегда то, что они говорят о подруге, услышь она это, будет приятно.
А так как компанию будет покидать на время каждая из дам, кости будут перемыты всем. При этом, имея негатив в отношении подруг, ни одна из женщин не будет придавать этому особого внимания.
Более точно, по-моему, данное действие специфической области женской логики следует называть «законом выпуска пара».
Закон: «Удачная неудача»
Чего женщина ни сделает, чтобы огорчить соперницу!
Михаил Юрьевич ЛермонтовДругой пример действия экстравертной области женской логики в следующем диалоге двух подруг:
– Ты представить себе не можешь, как я огорчена.
– Что случилось?
– Моя портниха (называется имя очень известной в городе дорогой и престижной портнихи) испортила мне новогоднее платье. Надо же, как некстати. Чтобы именно перед балом в шведском посольстве такой конфуз.
Легко догадаться, что цель такого довода заключается в демонстрации того, что она давно и регулярно пользуется престижным салоном и приглашена на бал в посольство. Лучшего доказательства для этого, чем маленький неуспех, просто трудно придумать. Затем можно и «испорченным» платьем похвастаться.
В интернет-пространстве полно различных жалоб женщин разных возрастов, вроде следующей:
«Наш папа подарил мне на рождение сыночка бриллиантовые сережки и колье, я даже отругала его, мол, куда мне в мои двадцать один такие брильянты, но он сказал, что это единственная награда, которой я достойна. Вот теперь сижу и не знаю, даже настроение испортилось, куда мне пойти в моих бриллиантах, декрет же, из дома ни ногой, только в песочницу».
Или такой:
«Честно говоря, тошнит уже от этих женихов, один за другим – выйди за меня, выйди за меня, кольца, коробочки, мама моя уже на цветы смотреть не может, всю квартиру заставили…».
В дальнейшем данное действие закона экстравертной области женской логики получит название «Закон удачной неудачи».
Закон: «Подруг НЕТ!»
Если хотите узнать недостатки девушки, похвалите её перед подругами.
Б. ФранклинБитва за мужчину накладывает на поведение женщин особое качество – соперничество, в ходе которого дамы приходят к неутешительному для себя выводу: «Подруг НЕТ!».
В качестве примера, демонстрирующего действие данного закона экстравертной области женской логики, рассмотрим разговор двух подруг:
– Ты знаешь, портрет Ольги написал известный художник.
– И получилось похоже?
– Да, поэтому она его никому не показывает.
Как говорил один продавец шляп: «За 40 лет работы я никогда не встречал, чтобы подруга покупательницы присоветовала той ту шляпу, которая ей больше всего идёт».
А главная героиня старого, доброго советского фильма «Служебный роман», в блестящем исполнении Алисы Фрейндлих, познав на бытовом уровне данный закон, говорит: «С тех пор я ликвидировала всех подруг».
Закон: «Наряд подкрепляет внешность»
Женщины считают, что наряжаются для нашего удовольствия, либо для собственного. На самом деле они наряжаются, чтобы удивлять друг друга.
ф. МиомандрКаждый мужчина сталкивался со следующими причитаниями своей подруги: «Мне абсолютно нечего надеть!»; «В этом уже никто не ходит!»; «Все только такое и носят!»;«Это я надевала вчера!».
Давайте поговорим, для кого наряжаются женщины.
Наряды – важнейший элемент проявления женской логики. Женщина, как правило, наряжается для представительниц своего же пола.
Наряды – весомый аргумент в женском споре с подругами-соперницами, с неумолимым временем, со всеми жизненными обстоятельствами.
Так что не стоит питать иллюзий относительно того, что жена наряжается для мужа.
Помните Эллочку-людоедку из бессмертных «Двенадцати стульев» Ильи Ильфа и Евгения Петрова. Каких трудов ей стоило следить за своими нарядами? Шкура собаки маскировалась под выхухоль, мех мексиканского тушканчика обрабатывался зелёной акварелью. И всё это не для собственного мужа – инженера Щукина. Она, простая советская женщина, мечтала своим нарядом посрамить дочь миллиардера Вандербильда.
Возникает вопрос: а для кого в таком случае одевается мужчина? Скорее всего, тоже для женщины. Как видим, всё-таки, мир вращается вокруг женщин.
Исследования специфических областей отложены!
Нет ничего скучнее мужа, старающегося разгадать загадку; точно у него нет для разгадывания сердца его жены – наитруднейшей из всех загадок.
Т. ГотьеУ одной женщины проблемы пока скромные, у другой – королевские.
Андрей Ястребов. «Наблюдая за женщинами. Скрытые правила поведения.»Вышеприведённые законы специфических областей женской логики лишь вершина айсберга. Конечно же, это не все законы специфических областей. Они приведены лишь для того, чтобы продемонстрировать читателю различие между основной и специфической областью женской логики.
Трудность исследования специфических областей женской логики заключается в том, что для женщин данная область предмет глубоко личный, и для мужчин данная область является закрытой.
Исследователям-мужчинам для получения полного свода законов специфических областей женской логики необходимо приложить немало усилий, проводя массу экспериментов, подобно эксперименту с покупкой тапочек.
А на сегодняшний день, ввиду неоцененности науки о женской логике, финансирование исследований считается вкладом в лженауку, а люди, занимающиеся данной наукой, академическими кругами учёными не признаются.
От исследователей-женщин для участия в продвижении науки о женской логике потребуется жертвенность, подобно Марии Складовской-Кюри, перелопатившей тонны радиоактивной руды.
Для исследователей-женщин препарирование самих себя и выставление этого всего на всеобщее обозрение – это подвиг, подобный подвигу Прометея. Эту жертву не одобрят женщины, и с трудом оценят мужчины.
Поэтому в данном издании книги мы будем рассматривать законы только основной женской логики. В последующем автор надеется переиздать свой труд, дополнив его законами специфических областей женской логики.
В книге мы всё же будем касаться специфических областей женской логики, но все они будут вынесены как дополнения, следствия либо исключения к описываемым законам основной женской логики.
Что ж, читатель, вперёд!
Основные законы
Закон 1. Заучить!
Женщине от мужчины нужны только три вещи: всё его время, всё его внимание и все его деньги.
Вахитов Ришат РаиловичМужчина для женщины – средство: целью бывает ребёнок (так запрограммировано Природой).
ЗаратустраПервый Закон мужчинам нужно осознать, понять, принять, либо просто заучить, ибо Природа не создаёт бессмысленных вещей, он звучит так:
Женская логика даёт женщинам рычаги управления мужчинами, что позволяет им изымать и перераспределять получаемые мужчинами материальные ценности и приобретаемую ими власть.
Давайте разбираться.
Мышление (воспользуемся этим словом) помогает индивидууму выживать. А накопленный опыт выживания структурируется логикой «человека разумного».
Для того чтобы выжить, человеку (неважно мужчина это или женщина) необходимо:
1. либо определённые материальные ресурсы: кров, еда, деньги и прочее;
2. либо власть, чтобы иметь возможность изымать материальные ресурсы.
А вот способы достижения этих целей у мужчин и женщин разные. Если мужчине логика помогает прямо бороться за своё место под солнцем, приобретать материальные ресурсы, то женщина, поставленная мужчиной в подчинённое положение (а может быть, ставшая в такое положение), вынуждена пользоваться другой логикой, чтобы управлять материальными ресурсами опосредованно, через управление мужчинами, и в конечном итоге полностью изымать эти материальные ресурсы.
При одинаковой цели – выжить, способы достижения разные!
Различие между женской и мужской логикой является естественным следствием различия между полами (физиологическое и психологическое различие) и степенью зависимости женщин от мужчин.
Женская логика, заложенная в представительниц прекрасного на генетическом уровне, предназначена для решения принципиально иных задач, в первую очередь, задачи обретения психологической власти над мужчинами, которые должны обеспечивать женщине покровительство и ресурсы.[4]
А Фридрих Ницше, прямолинеен и суров: «Признаком рассудительности женщин является то, что они почти всюду сумели заставить кормить себя, как трутни в улье… ибо женщины сумели через подчинение обеспечить себе гораздо большую выгоду и даже господство»[5].
Закон 1. Дополнение 1. Поиск защитника
Веками бытия закладывалась женская логика. Женщине, не умеющей строить отношения с мужчинами, просто не выжить в мире, полном опасностей и угроз. Праматерям нужно было как-то договориться с праотцами, научиться воздействовать на мужчину так, чтобы он поделился с нею и её ребёнком принесённой с охоты добычей, а в случае распада семьи женщина должна иметь возможность реализовать заложенные в ней природой способности к продолжению рода.
Способов привлечения мужчин для обеспечения кровом, едой, защитой женский арсенал знает множество. Ограничимся лишь перечислением небольшого количества этих способов:
• красота;
• загадочность;
• кокетство;
• наряды;
• покорность;
• сокрытый ум…
Этот список можно продолжать, и каждый способ требует отдельного, досконального изучения. Впереди огромная и кропотливая работа.
Закон 1. Дополнение 2. Защита от защитника[6]
Природа, как мы знаем, доверила женщине самое главное – продолжение человеческого рода и потому наделила её особым чутьём опасности и высокой потребностью в защите.
Любая угроза женщине – это угроза всей семье, а механизм, обеспечивающий благополучие и безопасность рода, лишь физически слабая женщина.
От опасностей окружающего мира женщине дан защитник – мужчина. Но защитник от природы не идеален, он сам может являться угрозой для безопасности женщины.
Для этой защиты от “защитника” (для точности восприятия в кавычках), женщина вооружена особым образом, не силой – женской логикой!
И как мы уже говорили в самом начале, Законе 1, если мужская логика настроена прежде всего на то, чтобы адекватно оценивать окружающий мир, то женская логика нужна для того, чтобы управлять мужчиной. Ибо это единственное, что может обезопасить её в неспокойном мире.
Закон 1. Исключение 1. Культурное различие
Нужно понимать, что законы основной области женской логики существенно зависят от вмешательства мужчин в права женщин.
И если я, как автор данной книги, отношусь к европейскому типу мужчин, с малой толикой мусульманского самовоспитания, проживающий в стране под названием Российская Федерация, то и срез основной области женской логики, приведённый в моём труде, лишь срез логики женщин, проживающих в Российской Федерации и странах подобного уклада жизни.
Так, в странах с преимущественно мусульманской религией, поиск защитника для женщины переложен на мужчин. На отца, на родных и близких в отсутствие отца, но мужчин. Более того, женщина не имеет возможности выбирать себе защитника, она лишена такого права.
Правда, для мужчин это скорее минус, чем плюс, ибо, требования к защитнику женщины настолько высоки, что достаточно большой процент мужчин так и остаются холостыми, но при этом практически все женщины обеспечены мужчинами.
Закон 1. Противоречие 1. Декабристки
Любовь зла – полюбишь и козла.
Русская поговоркаОппоненты Закона 1 скажут: «Позвольте, но есть множество женщин, которые несут крест жертвенности, и сами содержат мужчин: непризнанных гениев, бездарных творцов, жертв системы, тунеядцев, алкоголиков, садистов».
Увы, такое имеется сплошь и рядом, признаю.
Но!
Должен вас огорчить, друзья, противоречия здесь нет.
Женщина, выбравшая выше оговорённых мужчин, действовала строго в рамках Закона 1. В момент знакомства их непризнанный гений был яркой личностью, талантищем, эрудитом во всевозможных областях; бездарный творец был художником, причём принепременно с большой буквы “Х”, отмеченный божьей десницей; жертва системы был подающим надежды молодым человеком, восходящей звездой на небосклоне. Это потом они станут пить безбожно много, перестанут что-либо делать вообще, прекратят двигаться вперёд, предпочтут аморфное, амёбное существование.
Ошибка, совершённая женщиной на этапе выбора мужчины, потраченные годы в ожидании благ, которые мужчина должен был ей принести, приводят к тому, что свободных субъектов (я имею ввиду мужчин), пригодных для исполнения женских желаний уже нет: порядочные – женаты, неженатые – не пойми “что”, а мужчины с потенциалом – неприлично молоды.
И дамы, оказавшиеся в такой ситуации, если хватает моральных сил и общественное мнение не возражает, выгоняют из дома «божье наказание», а некоторые принимают это «божьим крестом» и несут его стойко, как может нести его только женщина.
Закон 2. Никогда не спорьте с женщиной!
Маленький мальчик, читающий книгу «Мифы Древней Греции», спрашивает отца:
– Папа, а почему древние греки всегда изображали Победу в виде женщины?
– Когда женишься – узнаешь…
АнекдотГлавное, что в первую очередь бросается в глаза мужчинам, исследующим женскую логику, понимание основного отличия женской логики от мужской логики.
И состоит оно в том, что женская логика всегда применяется к спору. Мужская же логика может применяться как к спору, так и к отвлечённым рассуждениям.
Мужчина вступает в спор с мужчиной в двух случаях:
1. Выяснение истины;
2. Утверждение лидерства.
Мужчина выстраивает свою аргументацию так, чтобы в первую очередь можно было выяснить истину. Для мужчины верна та точка зрения, которая признана им истинной, вне зависимости от того, кем она высказана – им или его оппонентом.
Однако выяснение истины даёт победившему мужчине преимущества лидера. Другими словами, выяснение истины ничто иное, как утверждение лидерства, не прибегая к помощи силы, не применяя психологическое давление.
Прямое утверждение лидерства – спором в прямом смысле не является. Это бой на мечах, словесная борьба, мордобой (почему бы и нет) на самом-то деле. Нормальный, психологически полноценный мужчина без комплексов, вне профессиональных рамок, задаётся целью подчинить себе другого мужчину лишь в особых случаях.
Женщина же вступает в спор с мужчиной только в одном случае – получить преимущества лидера!
Так как побеждённый должен признать правоту победителя, признать его главенство. А это в свою очередь, влечёт за собой те преимущества, о которых мы говорили выше.
Женщине не нужна истина!
Зачем она ей?! Если выяснение истины – закамуфлированное утверждение лидерства?!
Зачем ей обманывать себя?! Здесь женщина поступает разумнее мужчин. Она не тратит время и силы на запоминание фактов, правил, условий и прочей чепухи. Преимущество она получит более простым, вложенным генетикой и столетиями опыта способом – будет обрабатывать мужчину!
Происходит это просто.
Женские парадигмы рождаются в двух случаях:
• женщина высказывает своё суждение по какому-либо вопросу,
• высказывает утверждение – хочет, чтобы вы приняли её точку зрения.
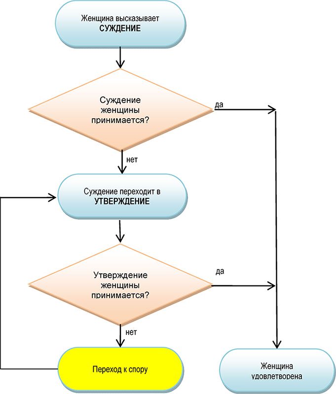
Давайте разберём алгоритм возникновения спора, представленный на схеме № 1.
Ваше согласие с суждением женщины, либо принятие её утверждения, удовлетворит женщину, и все стороны будут в безопасности. Я не сказал, что обе стороны будут удовлетворены, так как ваше согласие с суждением и принятие утверждения может не означать вашего согласия с позицией женщины. Но об этом позже.
Особое внимание прошу обратить на то, что несогласие с суждением женщины переводит это суждение в утверждение!
Если не принимается утверждение женщины, то в дальнейшем вас ждёт спор. Причём спор перетекает в утверждение со стороны женщины, и до тех пор, пока вы не согласитесь с утверждением, спор и утверждение будут рекурсивно переходить друг в друга.
Всегда следует помнить, если мужчина ввязался в спор с женщиной, то он уже проиграл, так как женская логика рациональностью мужской логики не преодолевается. Более того, сам факт возникновения спора показывает, что мужчина не умеет управлять взаимоотношениями и не совсем пригоден для сосуществования с женщиной.
Из всего вышесказанного следует: опытный мужчина до споров дело не доводит!

Схема 1. Природа возникновение спора.
Закон 3. В женских рассуждениях логика есть!
Нет, я не против, я только не согласна!
Наталья Хозяинова (псевдоним Майя Четвертова)Я не стал бы называть женскую логику «неопределённой», «непринуждённой», «отсутствующей». Отрицать в женских рассуждениях логику – расписываться в собственной безграмотности и беспомощности.
В основе [отрицания] лежит насмешливо-пренебрежительное обывательское отношение к женской логике. Такое отношение не слишком удивительно: это, к сожалению, частая реакция при встрече с чем-то чуждым и недоступным. Так же, возможно, вначале хохотали голые островитяне, указывая пальцами на одетых (и вооружённых) матросов Кука…[7]
С мужской логикой всё просто – она подчиняется математическим законам. Однако и у женщин всё подчинено пусть своеобразным, но строгим умозаключениям.
У женщин в их прекрасных головках перебирается множество вариантов развития событий, и получается ответ, кажущийся нам, мужчинам, абсолютно нелогичным. Но он для неё верный, выбранный из длиннющей цепи рассуждений.
Лермонтов демонстрирует более тонкий подход. Устами (а точнее, рукою) Печорина он стремится проанализировать характерные для женской логики структуры рассуждения. Вот запись из журнала Печорина от 11 июня: «Нет ничего парадоксальнее женского ума: <…> порядок доказательств, которым они уничтожают свои предупреждения, очень оригинален; чтобы выучиться их диалектике, надо опрокинуть в уме своем все школьные правила логики. Например, способ обыкновенный: Этот человек любит меня, но я замужем, следовательно, не должна его любить. Способ женский: Я не должна его любить, ибо я замужем; но он меня любит, – следовательно… Тут несколько точек, ибо рассудок уже ничего не говорит <…>».[8]
Если вы не руководствуетесь вторым законом женской логики и согласны с третьим законом, то смело можете продолжить чтение этой книги. Ибо…
Мужчины! Собратья! Коллеги! Друзья! В женской логике – логика есть!
Алгоритм женской логики, принцип логических рассуждений женского пола, которые приводят к победе женщин над мужчинами, к признанию их выводов из предложенных посылок представлен на схеме № 2.
Каждый элемент алгоритма подчинён строгим законам женской логики и имеет свою группу законов, объединённых в свод правил.
Особо хотелось бы обратить ваше внимание на то, что если спор мужчин заканчивается однозначно, то в споре с женщиной вариантов выхода два: либо женщина получает определённое преимущество над вами; либо переходит в постспорное состояние, которое не является ни вашим выигрышем, ни её проигрышем.

Схема 2. Алгоритм спора.
Закон 3. Дополнение 1. Женской логикене учат!
Я уже говорил, что понятия науки о женской логике на сегодняшний день нет. И если кто и пытается учить кого-то женской логике, то делается это не системно и не специально.
Но самое интересное, что женщин женской логике также никто не учит. Вселенского заговора женщин против мужчин не существует!
Владение женской логикой у женщин происходит на уровне безусловных рефлексов. Они используют свою логику автоматически, не задумываясь.
Набор правил и законов женской логики закладывается в женщин до момента рождения и в дальнейшем только шлифуется.
Сравнивая в компьютерных терминах женскую и мужскую логику, можно представить женскую логику как некий BIOS (BasicInput/OutputSystem), который заложен где-то далеко в недрах компьютера и доступен не всем, как для понимания, так и осознания, что он есть в принципе.
А мужскую логику, трактуемую скорее, как условную, сформированную образованием и воспитанием, можно представить операционной системой, которая от поколения к поколению становится умнее, быстрее, приобретает всё новые и новые знания в физике, химии, математике и других точных и не очень точных науках.
Закон 3. Дополнение 2. Женская логика передаётся на генном уровне!
Проведённый Владимиром Николаевичем Башкировым, кандидатом биологических наук Института биологии гена Российской Академии Наук, тщательный генеалогический анализ показал, что способность мыслить в понятиях логики «вообще» или женской логики наследуется!
В своей работе он представляет следующий рисунок, в котором приведена одна из характерных родословных, прослеженная в четырёх поколениях. Из неё с достаточной очевидностью следует, что сегрегация (расщепление) признака «способность мыслить логически» на варианты логика «вообще» и женская логика связана с наследованием вовсе не У-хромосомы, как сообщалось ранее в одном авторитетном журнале «Химия и жизнь», 1978, № 4, 4-я страница обложки.

Рисунок 4. Передача женской логики по наследству.
В. Н. Башкиров приходит к заключению, что для способности мыслить в понятиях женской логики необходимо наличие в кариотипе (хромосомном наборе ядра клетки) двух Х-хромосом; присутствие же только одной Х-хромосомы приводит к развитию способности к логике «вообще» (понятно, что в данном случае речь идёт не о кариотипе в целом, то есть не обо всех 23 парах хромосом, а только о 23-й паре, о половых хромосомах).
У членов семьи, родословная которой была изучена, следует, что способность мыслить в терминах логики «вообще» и женской логики наследуется.
Кстати, те же генетики и биологи выяснили, что в ходе эволюции неуклонно побеждают те обезьяны, у которых логика женская. А против эволюции, как известно, не попрёшь. Иначе под конец сам станешь обезьяной.
Закон 3. Исключение 1. Допущение отклонений
В любых человеческих моделях нельзя исключать вероятностный фактор. Это обуславливается психологическими, физиологическими, умственными особенностями каждого человека.
Но женщина на молекулярно-генетическом уровне существенно отличается от мужчины, она, имеет, в отличие от них, две Х-хромосомы.
Полученные кандидатом биологических наук В. Н. Башкиров (Институт биологии гена РАН) данные подтверждают представление о молекулярных механизмах женской логики.
В силу данной особенности нейронный мозаицизм затрудняет прохождение нервного импульса, и он идёт окольными путями: вместо области мозга, отвечающую за логическую функцию «ДА», может попасть в область "НЕТ".
Конец ознакомительного фрагмента.
Текст предоставлен ООО «ЛитРес».






