Стань эффективным

- -
- 100%
- +
Ты можешь сказать мне:
– Ирек, возможность стать руководителем зависит не от меня, а от моего руководителя, совета директоров, ежегодной оценки, коллег, проектов, реформы, государства, политики, внешнеэкономического влияния, поставщиков, родителей, графика в детском саду, который посещает мой ребенок, от полной луны, находящейся в закрытой фазе, и так далее, и тому подобное.
Однако случись такая же ситуация в жизни, то ты сможешь преодолеть любые препятствия. Теперь давай разбираться.
Представь, что у тебя отпуск на море со своими родственниками, с которыми не было встречи уже более 10 лет. Билеты на поезд уже куплены. Вещи уже собраны. Родственники вас уже ждут. И вот тебе несколько вопросов:
– Опоздаешь ли ты на поезд?
– Отменишь ли ты поездку из-за того, что новые шорты не куплены?
– Поедешь ли ты в магазин на распродажу новой одежды или поедешь на отдых к родственникам?
Вот ещё один пример: часто работающие родители забирают своих детей из детского сада и вместе идут домой. Это вполне нормальная ситуация. Можешь представить себя в этой ситуации либо кого-то из близких. Забирать ребенка нужно в 19.00. С работы нужно выйти в 18.15, чтобы успеть. Кроме вас, забрать некому, бабушки и дедушки находятся на море у родственников, супруг или супруга в командировке, друзья и подруги на работе. Проецирую тебе несколько ситуаций для дальнейшего размышления.
В 18.13 к вам подходит руководитель и просит вас задержаться на два часа. Что вы сделаете? Поставщик просит вас прислать ему скан документов, на поиск которых уйдет около часа. Станете ли вы их искать? Коллега попросил помочь ему с выкладкой товара. Начнете ли вы мыть полки? Будете ли вы отвечать на телефонные звонки в конце рабочего дня? Я уверен, что эти вопросы заставят вас искать альтернативные решения либо просто отказать.
То есть вы начинаете сами решать, что делать. И вот вам контрольный вопрос. Руководитель сказал, что если вы не останетесь на два часа и не доделаете работу, то завтра можете не приходить. Останетесь на работе или поедете за ребенком?
Я вам привел реальные ситуации из моей жизни и жизни моих коллег. Возможно, вы скажете, что такие ситуации – редкость, всегда можно договориться, и будете правы. Часто руководители ставят ультиматум перед работающими студентами, выглядит это так: либо ты работаешь, либо ты приходишь к нам, когда закончишь учебу, так как у компании нет возможности постоянно тебя отпускать на занятия. Я был свидетелем таких ситуаций, думаю, такие ситуации возникали и среди твоего круга общения. У каждого свои цели, и только от тебя зависит, достигнешь ты своей или нет. Так вот, мы с тобой определили, что для формирования цели нужно точно понимать – что должно быть сделано.
Прочитай ещё раз внимательно: «что должно быть сделано». То есть это уже должно быть сделано, выполнено, достигнуто, называй как хочешь, главное, что это уже у тебя есть. Осталось добавить срок. Все. Рецепт оцифровки мечты закончен. Два ключевых и простых вопроса. Первый – что должно быть сделано, второй – к какому сроку.
Вот несколько примеров фраз, как это должно звучать:
– На день рождения мамы мною приготовлен вкусный пирог.
– На день рождения ребенка была подарена синяя машинка, как в том мультике.
– Через два года обучения мною получен сертификат об окончании школы.
– В первом месяце весны следующего года я являюсь директором.
– Через два месяца эта книга прочитана.
– Ежедневно мною сделана зарядка до 07.30.
– Я знаю двести иностранных слов через четыре месяца.
– Сегодня мы вышли с ребенком из сада в 19.00.
Запомните, что должно быть сделано и до какого срока – что и когда.
Также я прошу тебя учитывать тот момент, что иногда следует более подробно описать то, что должно быть сделано. Вот, например, сказать, что в первый летний месяц у меня под окном стоит новый автомобиль – значит, ничего не сказать. Вы лучше меня знаете, как много разных автомобилей, цветов, комплектаций и модификаций, даже год выпуска у каждого разный, поэтому здесь надо конкретизировать, какой именно автомобиль и с какой комплектацией должен стоять под окном в первый летний месяц.
Сейчас я предлагаю тебе закрепить материал очень простым упражнением. В левой таблице будет написано желание. Твоя задача, используя ту теорию, которую мы обсудили совсем недавно, сделать из желания цель. Например, желание – успеть на работу. Цель будет звучать так: я нахожусь на работе в 08.30. Это упражнение надо выполнять спокойно и вдумчиво. Рекомендую поступить следующим образом – прочитайте желание, поразмышляйте над тем, что скрывается под этим желанием. Например, в желании успеть на работу скрывается то, что сотрудник не хочет писать объяснительную и потерять авторитет среди коллег. И это всего лишь моя версия, уверен, что у вас будут другие версии. Сейчас нам главное – научиться использовать инструмент цели – что и когда. Теперь перейдем к заданию.

Собственно, этих семи желаний вполне достаточно, чтобы потренироваться с преобразованием желаний в цель. Если ты не знаешь, как некоторые желания преобразовать в цель, то пока оставь. Все придет постепенно, главное, держать это во внимании и периодически размышлять над этим. Однако я хочу подсказать по одному примеру.
Если взять всех читателей, которые сейчас размышляют над этим заданием, я уверен, что у каждого преобразованное желание в цель будет звучать по-разному.
Разберем пример номер пять – «поужинать». Все ужинают в разных местах, и каждый из читателей может находиться в разных условиях. Кто-то ужинает в ресторане, кто-то в гостинице, в кино, дома один, в кругу семьи. Поэтому преобразованные желания в цель будут звучать по-разному, это абсолютно нормально.
Цель зависит от ваших возможностей и от ваших ценностей. Если упражнение осталось недописанным, то оставляй как есть, ты всегда сможешь к нему вернуться в любой момент и дописать.
Кстати, обрати внимание, я специально привел в пример большинство желаний из жизни, а не из бизнеса. Это связано с тем, что если ты научишься создавать цель из желаний, хотелок, мечты в простой жизни, то в бизнесе у тебя точно все получится. Как говорится, если в жизни человек ответственный, то и в работе он тоже будет ответственным. Вот небольшой пример на этот счет. У вас есть друзья, близкие, родственники, и вдруг кто-то из них попросил вас чем-то помочь, например, переезд, перестановка, навести порядок, субботник, и я с большей вероятностью уверен, что вы поможете. Потому что вы понимаете свою ответственность за помощь близким, вы тот человек, на которого они надеются и ждут помощь. В работе или бизнесе то же самое. Ваш коллега попросил за него выйти один день в связи с температурой, либо ваш руководитель попросил вас немного задержаться, вы не можете покинуть работу, пока не доделаете все до конца.
Поэтому я могу с большой уверенностью сообщить о том, что твои действия в обыденной жизни также проецируются в работе/бизнесе, только называются по-другому. Так что бери и преобразуй желания, хотелки в цели и достигай их.
А вот какие нужно цели достигать, а какие не надо, об этом мы поговорим в следующей главе. Сейчас нужно резюмировать изучение второй главы. Поэтому в строчках ниже напиши, пожалуйста, ответ на три простых вопроса после прочтения второй главы:
1. Что ты сейчас чувствуешь?
Ответ: ___________________________________
_________________________________________
2. Какие идеи тебя посетили?
Ответ: ___________________________________
_________________________________________
3. Что в первую очередь изменишь в своей работе/жизни?
Ответ: ___________________________________
________________________________________
Всего три простых вопроса, и я прошу тебя ответить на них качественно, конкретно. Ответ на эти три вопроса позволит тебе понять, на что было потрачено драгоценное время. Это останется в памяти книги, и пусть через несколько лет, открыв снова этот путеводитель по твоей эффективности, ты вспомнишь то, что было для тебя ценным, и ещё раз убедишься в том, что время было использовано с пользой. До встречи в третьей главе.
Глава 3
Планирование. Как все успевать
Одна из самых замечательных, в то же время одна из самых волнующих глав. В ней я расскажу тебе, куда уходит время, почему мы что-то не успеваем и что с этим делать.
Мы с тобой уже знаем, что такое мечта, для чего она нужна и как из мечты выстроить цель. Теперь нам нужно двигаться дальше и разобрать то, как же достичь цели во временном измерении. Да, у каждого из нас есть время, и надо его использовать.
Пора признать, время все равно будет использовано, хотим мы этого или нет. Разница в том, кто или что будет использовать наше время.
Отсюда вывод: либо мы свое время планируем сами, либо наше время за нас планируют наши задачи, товарищи, знакомые и малознакомые люди, обстоятельства, родственники, работодатели и прочее.
Часто в течение жизни нам приходится сталкиваться с разными ситуациями, которые у нас забирают немного времени, и порой его просто не остается на выполнение любимых, а порой и самых важных задач.
Однажды вечером я задержался с коллегой в офисе, так как нужно было доделать дела и спокойно пойти на выходные, однако за два часа мы несколько раз отвлекались на другие темы, не затрагивающие нашу работу.
Проанализировав эту ситуацию, я понял, что потраченные два часа можно было сократить до 25 минут. Однако мною это было проигнорировано. Почему человек тратит время на то, что не приближает его к цели? Мне кажется, у него просто меняется интерес. Моя работа была скучна, и я хотел от неё отвлечься в разговоре с моим коллегой, потом мы снова вернулись к работе, и снова она мне наскучила. При этом дела надо сделать, а ресурсы были потрачены больше, чем следовало. Главное – это то, что мы выносим с таких уроков. И более я никогда не тратил время зря. Только по делу или с какой-то целью.
Что я могу порекомендовать тебе, это использование своего времени продуктивно. Поэтому я поделюсь с тобой теми инструментами, которые помогали мне планировать свое время самому для выполнения какой-либо задачи. Ну а после этого мы обязательно данный инструмент закрепим.
На самом деле задач очень много, часто можно услышать то, что человеку времени постоянно не хватает. Это распознать очень легко. Достаточно только присмотреться. Такие люди постоянно заняты, задерживаются на работе, не отвечают на звонки, приходят очень поздно домой и продолжают работать дома, в выходные, во время отпуска и свадебного путешествия. Они не замечают, как ресурсы и энергия заканчиваются, начинается профессиональное выгорание, работа начинает надоедать, и большинство начинают обновлять свои резюме. И вот наконец-то они нашли новую работу, потихоньку адаптируются в ней, идет испытательный срок. Вот они уже всему научились и начинают потихоньку работать.
Для того чтобы компании держаться на плаву, ей нужно развиваться практически ежедневно, ежечасно и ежеминутно, совершенствуя свои бизнес-процессы. И вот нашему человеку поручают вести проект, затем ещё один. Далее добавляется несколько новых задач, несколько дополнительных новых сотрудников, возможно, несколько магазинов, фирм, поставщиков, клиентов. И вот уже работы столько, что восьми часов опять не хватает. Все надо сделать до «вчера». А время уже 23.00, офис закрывается, и приходится идти домой.
«Ну ничего, завтра я приду пораньше, чтобы все успеть, не к 8, а к 6 утра» – так подумает наш герой.
Жалко, прошло уже два года, и он не заметил, как снова обновил свое резюме. И так будет постоянно. Вопрос к нашему герою только один – ты готов потратить все свое время на это?
– У меня нет выбора, – скажет он.
– У меня есть долговые обязательства, кредиты, семья, автомобиль, и мне все это нужно содержать.
И таких, как наш герой, я встречаю ежедневно по несколько человек. Порой даже группами, особенно когда провожу тренинг по планированию. И хорошо, если они пришли на тренинг, там мы хоть научимся использовать время продуктивно. А были такие и среди моих друзей. Именно были, как ни позвонишь, слышно – не сегодня, я занят, давай в следующий раз, я сегодня провозился с одной работой, поэтому извини, не успею. Возможно, тебе это тоже знакомо.
Хорошо это или плохо, я не берусь судить. Главное, что человек делает то, что ему действительно нравится. Потому что если бы это все человеку не нравилось, то, скорее всего, он бы задумался над тем, как сделать больше свободного времени для себя. А таких людей очень мало. Значит, их это устраивает, и возможно, им было бы скучно без постоянных дел. Тут я как раз узнаю немного себя. Мне нравится, когда много задач. Человек мыслит и действует по-другому, держит в голове одновременно несколько дел. Решает их и выходит победителем. Я работал в такой многозадачности, что обед для меня – это было роскошью, я удивлялся, как люди успевают найти время сходить на перерыв, неужели они уже все сделали, но как часто бывало у таких сотрудников, часто проходили собрания с руководителем, и разговор был не очень приятным.
Помню, когда я был молодым руководителем отдела продаж, у меня был коллега, который работал так же много, как и я, мы приходили с ним к семи на работу и уходили примерно в двадцать три часа. Но каждый из нас задерживался на работе по разным причинам.
Время шло, и стали заметны первые изменения, я начал уходить с работы все раньше, моя работа была выполнена лучше, а текучесть персонала практически сводилась к нулю. Еще через три месяца я стал уходить раньше времени, работа отдела шла своим чередом, мои сотрудники выполняли часть моих задач. Мой коллега в свою очередь продолжал работать дольше, менял в месяц по одному человеку в своем отделе и часто получал на собрании разные комментарии от руководителя по итогам работы отдела, при этом комментарии были далеко не комфортные.
Получается, что мы с ним задерживались с разными целями: я старался выстроить системную работу отдела, развивая свой персонал и оттачивая свои компетенции, мой коллега же, напротив, постоянно тушил «пожары», работа отдела велась не системно, развитие персонала отсутствовало. Через год я получил полностью автоматизированную работу отдела, мой коллега же получил сроки, в течение которых надо было навести порядок либо искать другую работу.
Я думаю, тебе было интересно, как работали мои сотрудники, – строго по графику. Потому что если у меня из сотрудников кто-то что-то не успевает, то это только моя ответственность, так как я как руководитель не смог обеспечить корректную работу отдела. Поэтому для меня было важно выстроить систему и развивать персонал. Конечно, были ситуации, когда я просил задержаться своих сотрудников, при этом мы сразу договаривались, когда переработанные часы будут возвращены. Могу сказать, что было тяжело, я вычеркнул выходные из своей жизни, обеды были по пятнадцать минут, и никаких лишних отвлекающих бесед по телефону с друзьями и родственниками. Моей мотивацией было то, что я не готов был ежедневно работать в режиме аврала, для меня важен каждый мой сотрудник, которых я сам подбирал и развивал.
А теперь давай про то, как же можно качественно планировать. Я поделюсь с тобой инструментами, которые помогали мне и смогут помочь тебе. Главное, соблюдать одно-единственное правило: делаешь – делай!
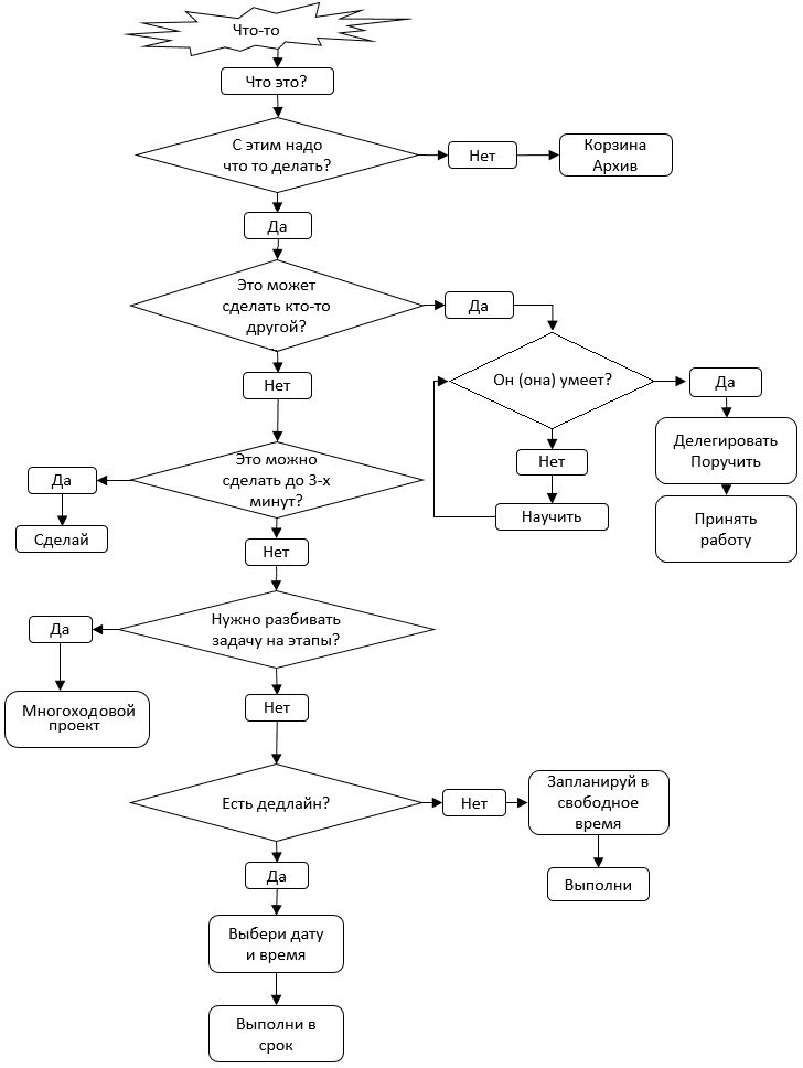
Инструмент мы будем использовать самый простой и самый эффективный. Я назову его – алгоритм, или фильтр задач. Это значит, что любую задачу, поручение, просьбу – надо пропускать через этот алгоритм. Вот и все, все просто. А сейчас я научу тебя им пользоваться. Выглядит алгоритм задач вот так:

Схема 1. Алгоритм задач
Также для планирования тебе потребуется ещё и календарь, куда ты сможешь записать задачи, которые нужно сделать в определенный день.
Можешь использовать вместо календаря ежедневник, можешь использовать программу.
Я же использовал календарь у себя в рабочей почте, которую настроил на телефоне, и всегда, даже находясь дома, я мог посмотреть, какие меня ждут дела в тот или иной день.
Думаю, тебе уже не терпится получить ключ работы алгоритма задач для того, чтобы стать эффективнее. Держи, вот он. А сейчас я расскажу, как им пользоваться.
Бывают разные ситуации, которые дадут тебе какую-то задачу, при этом это не значит, что её надо выполнять. Запомни, что любую задачу, абсолютно любую, нужно пропустить через алгоритм задач, который я тебе показал выше.
Объясняю, для чего. Ты человек, у которого есть ограниченный ресурс под названием «время», различного рода задачи, поручения то самое время у тебя будут отнимать. И смысл состоит том, чтобы свое время провести максимально эффективно и с пользой как для себя, своей семьи, так и для своего дела, над которым ты работаешь. Я могу тебе сразу сказать, что некоторые задачи делать вообще не нужно. Вот пример из жизни.
Представим, что ты хочешь приготовить себе чашечку кофе, станешь ли ты в стакан с кофе добавлять колбасу, лапшу, рыбу, укроп, молоко, сахар, перец? Конечно, все эти продукты съедобны, по вкусу их можно добавить, только, скорее всего, получится несколько необычный кофе с очень специфичным вкусом. То же самое и с задачами. Их много, они все разные и все интересные, вот только выполнение некоторых задач приближает вас к цели, а некоторых – отдаляет.
Приведу ещё один пример. Представь, что тебе нужно доехать до кинотеатра, который открылся два дня назад, чтобы посмотреть премьеру твоего любимого фильма, жаль, что ты совсем не знаешь, как до него добраться, и в воздухе вокруг тебя обитают такие задачи, как: навести порядок в комнате, приготовить суп на завтра, посмотреть новости своего города, ответить на звонок строгого друга, погладить одежду, досмотреть кино по телевизору, съесть салат, погулять с собакой, что ты выберешь?
Выбрать сразу все дела – значит пропустить премьеру в кинотеатре, выбрать несколько дел – значит не успеть на премьеру. И вот мы начинаем использовать инструменты повышения эффективности. Давай вспомним.
Итак, перед нами мечта – посмотреть премьеру любимого фильма. Переводим её в цель, отвечая на два вопроса: что должно быть сделано? Я посмотрел премьеру своего любимого фильма в новом кинотеатре своего города сегодня в 21.45. Цель есть, теперь думаем, что нам надо для того, чтобы цель была достигнута.
Конец ознакомительного фрагмента.
Текст предоставлен ООО «ЛитРес».
Прочитайте эту книгу целиком, купив полную легальную версию на ЛитРес.
Безопасно оплатить книгу можно банковской картой Visa, MasterCard, Maestro, со счета мобильного телефона, с платежного терминала, в салоне МТС или Связной, через PayPal, WebMoney, Яндекс.Деньги, QIWI Кошелек, бонусными картами или другим удобным Вам способом.