All sciences. №7, 2023. International Scientific Journal

- -
- 100%
- +

Авторы: Aliyev Ibratjon Xatamovich, Mavlonov Paxlavon Ibroximovich, Qadirberganov Fozil Kudratovich, Sayitov Shavkatjon Samiddinovich, Saydaliyev Sardorbek Shavkatovich, Mamasodiqov Yusufjon, Ro'zibayev Navruz Doniyorovich
Editor-in-Chief Ibratjon Xatamovich Aliyev
Illustrator Ibratjon Xatamovich Aliyev
Illustrator Sultonali Mukaramovich Abduraxmonov
Illustrator Obbozjon Xokimovich Qo'ldashov
Cover design Ibratjon Xatamovich Aliyev
Cover design Ra'noxon Mukaramovna Aliyeva
Acting Scientific Supervisor Sultonali Mukaramovich Abduraxmonov
Economic Manager Farruh Murodjonovich Sharofutdinov
Economic Consultant Botirali Rustamovich Jalolov
Proofreader Gulnoza Muxtarovna Sobirova
Proofreader Abdurasul Abdusoliyevich Ergashev
Proofreader Ekaterina Aleksandrovna Vavilova
© Ibratjon Xatamovich Aliyev, 2023
© Paxlavon Ibroximovich Mavlonov, 2023
© Fozil Kudratovich Qadirberganov, 2023
© Shavkatjon Samiddinovich Sayitov, 2023
© Sardorbek Shavkatovich Saydaliyev, 2023
© Yusufjon Mamasodiqov, 2023
© Navruz Doniyorovich Ro'zibayev, 2023
ISBN 978-5-0060-7377-7
Создано в интеллектуальной издательской системе Ridero
PHYSICAL AND MATHEMATICAL SCIENCES
THE RELEVANCE AND NECESSITY OF MODERN DESIGN OF TECHNOLOGIES BASED ON NEUTRON NUCLEAR REACTIONS WITH INCREASED ACCURACY OF MONOCHROMATICITY WHEN CARRIED OUT ON SPECIAL ACCELERATOR TECHNOLOGY
UDC 539.17
Aliyev Ibratjon Xatamovich
CEO of OOO «Electron Laboratory», President of the Electron Scientific School at OOO «Electron Laboratory»
OOO «Electron Laboratory», Scientific School «Electron», Margilan, Uzbekistan
Annotation. The existence of a wide variety of tasks that require their sudden solution on the scale of the planet, the state, regions and cities is not a secret today, so the question of finding new solutions in the energy field is also a very topical issue. It is worth saying that a large number of studies conducted in this direction in various industries for the purpose of searching led to quite interesting results, in the face of which it became possible to find not only the physics of resonant nuclear reactions, but also a completely new physics of neutron reactions. And it is also worth pointing out that the improvement of a large number of aspects of modern energy is reduced to obtaining various aspects along with conducting research in the field of atomic nucleus and elementary particle physics, as well as to conducting various kinds of experiments using accelerator technology. Along with the above, it is worth pointing out that such work is being carried out quite actively and gives certain results, which indicates the great relevance of research in this area, as well as, in particular, in the field of newly created neutron physics.
Keywords: science, neutron nuclear reactions, physics of resonant nuclear reactions, nuclear physics, nuclear reactions, power engineering, technological manifestation, neutron physics, neutron reactions, research, accelerator technology, neutron.
Аннотация. Наличие самых различных задач требующие своего скоропостижного решения в масштабах планеты, государства, областей и городов не является секретом на сегодняшний день, благодаря чему вопрос о нахождении новых решений в энергетической области также является весьма актуальным вопросом. Стоит сказать, что большое количество исследований проводимые в данном направлений по самым различным отраслям с целью поиска привели к достаточно интересным результатам, в лице которых стало возможно нахождение не только физики резонансных ядерных реакций, но и совершенно новой физики нейтронных реакций. А также стоит указать, что улучшение большого количества аспектов современной энергетики сводиться к получению различного рода аспектов наряду с проведением исследованием в области физики атомного ядра и элементарных частиц, а также к тому, что проводиться различного рода эксперименты с использованием ускорительной техники. Наряду с вышеуказанным стоит указать, что подобные работы производятся достаточно активно и дают определённые результаты, что говорит о большой актуальности проведения исследований в данной области, а также, в частности, в области ново созданной нейтронной физики.
Ключевые слова: наука, нейтронные ядерные реакции, физика резонансных ядерных реакций, ядерная физика, ядерные реакции, энергетика, технологическое проявление, нейтронная физика, нейтронные реакции, исследования, ускорительная техника, нейтрон.
There are a large number of very different ways of generating electric energy, through the use of thermal, wind, solar energy, which are already comparatively more popular in society for a long time of their use. There are also exotic ways of extracting this energy, an example of which may be the use of lightning energy, waves or earthquakes, do not forget about nuclear energy, which seemed to stand apart. However, this area, as it may seem, is likely to give quite interesting and promising results. The recently created physics of resonant nuclear reactions, based on the principle of bringing the reaction itself to a state of a certain resonance, which follows from the name, and to speak in more detail, in this case, the degree of monochromatization with the Coulomb barrier of the nucleus increases in the beam, which leads to an increase in the nuclear effective cross section for the entire reaction, as well as the percentage of the beam particles involved in the interaction for a particular exo-energy reaction.
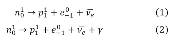
But today, in addition to the above, at least in a theoretical way, the concept of neutron energy is becoming developing, based on a rather simple phenomenon, as it may seem – the decay of a neutron. The neutron itself is a massive particle that is part of all atomic nuclei in a certain amount. When this particle is in a free state, it is capable of decaying in one of two decay lines (1—2), every 80 seconds.

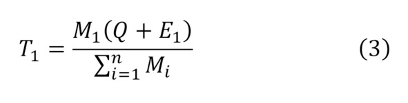
At the same time, it should be said that the first decay line is 98.2% more likely than the second, the probability of which is determined depending on the rest of the part. The kinetic energy of each of the decay reaction products can be determined by using (3), where the inversely proportional energy distribution relative to each of the masses is indicated.

Following the decay, it can be traced from the manifested regularity that a greater amount of all the energy obtained from the nuclear reaction passes to lighter particles. However, this process, as can be seen, is a particular consideration of a certain case, which acquires a larger scale when viewed from the top.
As you know, the atomic nucleus consists of protons and neutrons, but now neutrons are of great interest, if we proceed from this reaction method, which got their name from the Latin neuter – neither one nor the other. This is, in fact, a heavy elementary particle that does not have an electric charge, or more precisely equal to (-0.2 ± 0.8) * 10—27 elementary electric charge, have a relatively large mass of 939.57 MeV or 1.00866 atomic mass units, and also, in addition to other indicators, has a lifetime of 880 ± 0.9 seconds, that is, a half-life of 610 ±0.6 seconds in the free state. In addition, it decays along 2 channels (as indicated above), that is, it divides into a proton, electron and electron antineutrino in 99.7% of cases, or additionally emits a gamma quantum in 0.309% of cases, respectively, for all cases of decay.
Now let's pay attention to the fission products and their charge – a proton and an electron, they attract, that is, they do not have a repulsive Coulomb barrier, here, on the contrary, it connects particles and for a proton with electrons, the energy generated will be 1,028676 MeV. That is, it turns out that a neutron was taken, it decayed into an electron, a proton and an electron antineutrino, which, once in annihilation, immediately turns into a gamma quantum, and then the electron and proton gain 1,028676 MeV, despite the fact that they need only 0.782 MeV to produce a neutron, that is, the neutron itself will already have energy in 246.676 keV. After that, this neutron will split, but then the energy will be distributed inversely proportional to the masses of the reaction products.
In this case, the particles are divided into 2 groups – heavy particles of the order of MeV / A. E. M. and electron antineutrino, so heavy particles are considered separately, where the proton energy is considered as the smallest for the heaviest particle, and after the proportional mass of the proton and electron is the distribution between the electron and electron antineutrino. So a proton will get 0.52524 MeV, an electron 13.427111 keV and the rest of the huge value of the order of 0.2465 MeV gets an electron neutrino, but then the standard 1.028676 MeV are added to them, and it turns out that in total for a proton and an electron without Coulomb energy 13.42711153 keV, and together 1 042.10311153 keV.
Then the cycle repeats, but now the total energy of the electron and proton will not be 134.271 eV, but 134.345 eV and this energy remains completely stable. If we return to neutrinos, then their energy will be artificially derived from the reaction associated with the collision of an antineutrino and a proton, with the release of a neutron and a positron, which immediately annihilates. Now we should turn to a more industrial and realistic scale, explaining the real benefits of having such a system.
The first question is to initially generate and find these neutrons, namely to generate them artificially, that is, to direct the flow of protons and electrons with the right energy opposite each other. But at the same time, do not forget that both beams must have a strong focus, because if the beams disperse, there will simply be no collisions. Now, with regard to the energy given, it is clear that it does not matter in principle, because it is easy to add to all other values, so for example, you can choose an energy of 100 keV for electrons and 50 keV for protons – immediately ionizing them from hydrogen.
It turns out that protons are targets, and electrons are projectiles, as a result, 150 keV is added and neutrons are obtained, but before that, the electron energy is slowed down by an additional electromagnetic field created outside the accelerator chamber and drooping inside the compartment, where the reaction takes place. Thus, this energy for the proton is also reduced to values of the order of 1 keV, with the help of magnetic traps, so that they collide, and to eliminate the error by which the electron will simply rotate around the proton due to this additional kinetic energy, because, for comparison, the energy of the electron in the first orbit is 13.6 eV.
For both cases, about 10 MW of energy was expended, and therefore the beam currents are 100 A for electrons and 200 A for protons. This accelerator is a cyclotron, which is pulsed, so its frequency has an order of 12.19—12.2 MHz, with a beam charge of 8.2 MCL for electrons and 16.4 for protons, respectively. That is, about 5,0225 * 1017 neutrons are obtained in one act, and 6,125 * 1026 neutrons per second, and if we take into account that the half-life of a neutron is 611 seconds, then this part will halve after this time, and in a second the same lump of neutrons will be generated from each act per second. the same electrons, protons and electron antineutrinos.
Now, returning to the antineutrino, when neutrons are already available, it is important to describe the following system. There is a secondary chamber around the neutron chamber, in which protons with low energies of the order of 10—20 eV will have to rotate, but with as huge currents as possible. It is desirable to bring the currents in this case up to 4—5 MA, or to make several channels of rotation in a magnetic field, with such currents, maximizing the density of the location of protons around the chamber itself. Further, this whole system is placed in a huge tank with cadmium chloride, with a total volume of about 1000—1500 liters. The electron antineutrino, according to the method of Cowens and Reines, as in the experiment of 1956, will fly out to collide with protons located as tightly as possible. In the very experiment of the discoverers of neutrinos, they encountered hydrogen atoms in water, where the distance between two hydrogen atoms of two molecules was about 0.15 nm and was only 3 acts per hour. Here the distance is almost the Coulomb barrier of a proton or 1.4 fm, which is 1071 times more.
But here there is an action of one trick, in the last experiment about 200 liters of water or 6.69 * 1027 protons were used, but at the same time they had a huge distance between each other, but if the neutron chamber itself has a diameter of about 10 meters, then the circumference on the axis of rotation of the protons will be 34.54 meters with a sphere area of 1519.76 m2. And with a proton diameter of 10—15 m and an area of 1.256 * 10—29 m2, you need 1.21* 1032 protons for one proton «sphere», and for 5 «spheres» – 6.05* 1032 particles, but at 55 channels with a current of 500 MA or at a power of 5 GWh, 6.1875* 1032 protons have already been obtained, which ensures 100% capture of anti-neutrinos, while the introduced 5 GWh due to the efficiency of the circulation unit of 97—98% will be preserved and absorb only 100 MWh of energy, when generated with the number of anti-neutrinos equal to the number of neutrons in 610 seconds or 1.868125*1029 neutrons, with a half-life, with an energy of 0.246541 MeV each, additional neutrons are obtained when bombarded with protons, for 50 microseconds absorbed by cadmium chloride with the release of gamma quanta with an energy of 6—7 MeV and additionally a positron is released, which gives 2 more gamma quanta during annihilation with the first electron, 0.551 MeV, plus the initial energy of the antineutrino, so the total is 8.348541 MeV of energy.
Gamma quanta themselves perfectly capture advanced scintillation counters, generating energy of the order of 2.4953789 *1017 J from them in 610 seconds, which is equivalent to 69.316 TWh, only for antineutrinos, this energy will grow over time and become stable after 3 acts, equal to 0.246675704 MeV or equivalent to 69.3172 TWh.
But if we go back to protons and electrons, their energy will initially be 134.271 eV, until it increases to 134.345 and becomes stable. So you can increase energy, but if you pay attention, each time the increase is the same energy, therefore, so much should be taken out of the cycle. When the necessary neutrons were created in the accelerator and this whole system, where they are also divided into electrons and protons that are attracted to each other, already in the same chamber they are transferred to a small compartment – a kind of TOKAMAK with the help of electromagnets, which, although they consume a lot, but not a little energy is generated. So this plasma begins to rotate inside the torus, around which thousands of metal wires are wrapped, which receive energy from electromagnetic induction.
The effect of electromagnetic induction is already known, and since these charges with such energies will flow, the current will flow on the external circuit and acquire energy. So, extracting 134.345 eV each time, this system is maintained in a stable state, now you can turn off the accelerator – it will no longer be useful, only if there is no need to increase the number of particles.
As a result, having spent only 6 GWh in total to create beams, shells of protons and others, as well as about a part on the accelerator and magnets, that is, in total about 7—8 GWh of energy, it turns out with the number of neutrons in 3,73625* 1029 particles and from each 134.345 eV or 1,115 GW *h on electrons-protons and 246.676 keV or 69.3172 TW * h on antineutrinos, it turns out – as much as 69.3183 TW * h, this is almost 8,665 times more! For comparison, resonant nuclear reactions, with all due respect to them as their discoverer, increase only 17.5 times.
It turns out that the force of attraction by a charge is used here and energy is obtained from this, because these forces and laws will always act and will not change their strength! It turns out that the force of attraction by the charge is used here and electrical energy is derived from this, because these forces and laws will always act and will not change their strength. Moreover, the system is fully controlled, the only thing is, if you increase the number of neutrons and wait for the right stage, you can artificially produce one of the most powerful explosions.
With this technology, it is possible to supply a maximum current of up to 12.2 MA for neutrons for high-current devices, and if the energy of the tsar bomb or AN-602 leaves 2.4* 1017 J, for resonant nuclear reactions at such a current, 2.554* 1018 J of energy is released, or 10.64 times more, and for one neutron unit at the same time at the same current, 3,04446 * 1021 J is released, that is, it can generate such a volume of energy that in its power will exceed the strongest instantaneous uranium energy release from the tsar bomb, with this calculation by 126 852.5 times.
Used literature
1. Brown, A. G. Atomic and nuclear physics. Elements of quantum mechanics. Workshop: Textbook / A. G. Brown, I. G. Levitina. – M.: Infra-M, 2019. – 352 p.
2. Deltsov, V. P. Physics: to get to the very essence! Desktop book for in—depth study of physics in secondary school: Atomic and nuclear physics / V. P. Deltsov, V. V. Deltsov. – M.: Lenand, 2017. – 176 p.
3. Kalashnikov, N. P. Practicum on solving problems in the general course of physics. Fundamentals of quantum physics. The structure of matter. Atomic and nuclear physics: A textbook / N. P. Kalashnikov. – St. Petersburg: Lan, 2014. – 240 p.
4. Lange, V. N. Physical paradoxes, sophisms and entertaining tasks. Book 2: Electricity and Magnetism. Vibrations and waves. Optics. The theory of relativity. Atomic and nuclear physics / V. N. Lange. – M.: CD Librocom, 2018. – 232 p.
5. Landsberg, G. S. Elementary textbook of physics of Vibrations and waves, optics, atom. and nuclear physics vol.3 / G. S. Landsberg. – M.: Fizmatlit, 2012. – 664 p.
6. Landsberg, G. S. Elementary textbook of Physics vol.3 Vibrations and waves, optics, atomic and nuclear physics. 15th i / G. S. Landsberg. – M.: Fizmatlit, 2016. – 664 p.
7. Landsberg, G. S. Elementary textbook of Physics. Vol.3. Wave oscillations. Optics. Atomic and nuclear physics: Textbook / G. S. Landsberg. – M.: Fizmatlit, 2016. – 664 p.
8. Mukhin, K. N. Experimental nuclear physics. Vol. 1. Physics of the atomic nucleus: Textbook / K. N. Mukhin. – SPb.: Lan, 2009. – 384 p.
9. Mukhin, K. N. Experimental nuclear Physics. Vol. 1. Physics of the atomic nucleus: Textbook / K. N. Mukhin. – St. Petersburg: Lan, 2008. – 384 p.
10. Mukhin, K. N. Experimental nuclear physics. Vol. 2. Physics of nuclear reactions: Textbook / K. N. Mukhin. – St. Petersburg: Lan, 2009. – 326 p.
11. Mukhin, K. N. Experimental nuclear physics. Vol. 2. Physics of nuclear reactions: Textbook / K. N. Mukhin. – St. Petersburg: Lan, 2008. – 336 p.
12. Rakobolskaya, I. V. Nuclear physics / I. V. Rakobolskaya. – M.: Krasand, 2014. – 248 p.
13. Sivukhin, D. V. General course of physics Vol.5. Atomic and nuclear physics: Textbook / D. V. Sivukhin. – M.: Fizmatlit, 2008. – 784 p.
14. Sivukhin, D. V. General course of physics Vol.5 Atomic and nuclear physics: Textbook 5 vol. / D. V. Sivukhin. – M.: Fizmatlit, 2008. – 784 p.
15. Sivukhin, D. V. General course of physics Volume 5 Atomic and nuclear physics: Textbook / D. V. Sivukhin. – M.: Fizmatlit, 2008. – 784 p.
16. Sivukhin, D. V. General course of physics. In 5 vols. 5. Atomic and nuclear physics, ster / D. V. Sivukhin. – M.: Fizmatlit, 2008. – 784 p.
17. Sivukhin, D. V. General course of physics. 5. Atomic and nuclear physics: A textbook for universities / D. V. Sivukhin. – M.: FIZMATLIT, 2008. – 784 p.
18. Sivukhin, D. V. General course of physics: Textbook: for universities in 5 volumes. Volume 5. Atomic and nuclear physics / D. V. Sivukhin. – M.: Fizmatlit, 2008. – 784 p.
19. Strelkov, S. P. Workshop on solving problems in the general course of physics. Fundamentals of quantum physics. The structure of matter. Atomic and nuclear physics: Textbook / S. P. Strelkov, D. V. Sivukhin, V. A. Ugarov. – St. Petersburg: Lan, 2014. – 240 p.
20. Tarasov, L. M. Experimental nuclear physics. Vol. 2. Physics of nuclear reactions: Textbook / L. M. Tarasov, I. G. Konstantinova. – SPb.: Lan P, 2016. – 326 p.
21. Tarnaeva, L., P. Experimental nuclear Physics. Vol. 1. Physics of the atomic nucleus: Textbook / L. P. Tarnaeva. – St. Petersburg: Lan P, 2016. – 384 p.
22. Tartynov, G. N. Experimental nuclear physics. Vol. 3. Physics of elementary particles: Textbook of KPT / G. N. Tartynov. – St. Petersburg: Lan KPT, 2016. – 432 p.
USAGE PARAMETERS AND A PARTICULAR DESCRIPTION OF THE PROCESS OF CREATING PHOTOVOLTAIC DEVICES BASED ON CADMIUM TELLURIDE
UDC 621.383
Mavlonov Paxlavon Ibrohimovich
Senior Lecturer of the Department of "Natural Sciences" of the Faculty of Computer Engineering of the Ferghana branch of the Tashkent University of Information Technologies
Ferghana Branch of Tashkent University of Information Technologies, Ferghana, Uzbekistan
Annotation. Activity in the field of the use of semiconductor materials in the field of energy technologies today opens up a large number of opportunities, which indicates the need for further more active development and use. In addition, it is also worth paying attention to the use of a large number of different materials, among which individual representatives may stand out, dramatically increasing the overall efficiency of the entire semiconductor structure and are currently in greater priority for such a measurement in the face of binary, ternary, etc. chemical compounds.
Keywords: cadmium telluride, semiconductor elements, photovoltaic devices, efficiency, production technology, industrialization.
Аннотация. Активность в области использования полупроводниковых материалов в области энергетических технологий на сегодняшний день открывает большое количество возможностей, что говорит о необходимости дальнейшего более активного развития и использования. Кроме того, стоит также обращать внимание и на применение большого количества различных материалов среди коих могут выделяться отдельные представители, резко повышающие общую эффективность всей полупроводниковой конструкции и находящиеся на данный момент в большем приоритете по подобному измерению в лице бинарных, тернарных и т. д. химический соединений.
Ключевые слова: теллурид кадмия, полупроводниковые элементы, фотоэлектрические устройства, эффективность, технология производства, индустриализация.
Photovoltaic cells, as is known, based on the method of generating electrical energy due to the low energy that must be applied in the face of a particular radiation, operate according to the laws of photovoltaic phenomena (partial equations) (1—2).


And before giving some conclusions about this or that element, which is recognized as the main one for the semiconductor element being created, it is worth considering this chemical compound according to its various parameters. In this case, the role of such a compound is played by cadmium telluride (Fig. 1), which is a binary compound of cadmium and tellurium, and is also considered a semiconductor of the 2-a and 6-b groups with a band gap at temperatures of 300 K at 1.49 eV.





