Разработка индикативных показателей экологической безопасности по Волгоградской области

- -
- 100%
- +

© Наталья Сергеевна Кузнецова, 2024
© Владимир Геннадиевич Поляков, 2024
ISBN 978-5-0062-3206-8
Создано в интеллектуальной издательской системе Ridero
УТВЕРЖДАЮ
Председатель Комитетапо охране окружающей средыАдминистрации Волгоградской области__________________В. В. БрагинОТЧЕТ
по научно-исследовательской работе на тему
«Разработка индикативных показателей экологической безопасности и устойчивости
Волгоградской области»

РЕФЕРАТ
Отчет 65 стр., 6 ч., 30 табл., 31 источник.
экологическая безопасность, ПРЕДЕЛьно-допустимая концентрация, критерии оценки экологической опасности, индикативные показатели, экологический ущерб
Объектом исследования являются индикативные показатели экологической опасности в разрезе отдельного предприятия и региона в целом.
Цель работы – разработка критериев оценки качества окружающей среды и экологической безопасности предприятий Волгоградской области.
В процессе работы проводилось изучение литературных источников в рамках исследуемого направления и оценивалась экологическая ситуация на предприятиях Волгоградской области.
Методы исследования включали: аналитическое обобщение известных научных и технических результатов, а также статистической отчетности предприятий; математическую обработку данных.
СОДЕРЖАНИЕ
ВВЕДЕНИЕ
В настоящее время особенно актуальной становится задача ужесточения требований по экологической безопасности к целому ряду производств. Главное направление работы по улучшению качества окружающей среды – это разработка критериев экологической безопасности, основанием для чего служит государственный контракт № ___, заключенный между ООО «Ассоциация Волгоградэкотехзерно» и Комитетом по охране окружающей среды Администрации Волгоградской области. Следует отметить, что индикативный подход к определению уровня экологической опасности уже обозначил себя среди научных исследований, однако в Волгоградской области система критериев экологической безопасности не была разработана.
Система критериев оценки экологической безопасности промышленного производства должна охватывать все уровни его взаимодействия с окружающей средой: от локального до глобального. Однако в аспекте регионального анализа промышленного производства показатели экологической безопасности на глобальном (мировом) территориальном уровне могут не рассматриваться. Рассмотрение же низшего территориального уровня – локального – необходимо, так как часть его показателей должна служить исходными данными для анализа экологической безопасности промпроизводства на уровне региона.
Для того, чтобы система критериев могла найти практическое применение, она должна основываться на существующей нормативно-правовой и информационной базе. В ином случае из-за недостатка, отсутствия или нерепрезентативности исходной информации практические расчеты предложенных показателей будут чрезвычайно затруднены или невозможны.
Система критериев оценки экологической безопасности промышленного производства локального уровня ориентирована на оценку экологической опасности отдельных промышленных объектов.
Под промышленным объектом понимается отдельно расположенная промплощадка предприятия, промышленное предприятие или группа промышленных предприятий, которые могут рассматриваться, как единый площадный источник техногенного воздействия.
Комплекс характеристик и показателей экологической безопасности промышленного предприятия должен обеспечивать возможность:
1) оценки уровня безопасности предприятия в условиях нормальной эксплуатации (причем должны быть охвачены все три основных аспекта – экологический, социальный и эколого-экономический);
2) прогноза уровня безопасности в случае модернизации предприятия или изменения его структуры;
3) оценки ресурсопотребления предприятия;
4) оценки вероятности аварий и опасности в аварийных условиях.

Методика определения индикативных
показателей экологической безопасности
Волгоградской области
1. ОБЩИЕ ПОЛОЖЕНИЯ
– Данная Методика предназначена для определения потенциальной экологической опасности деятельности промышленных предприятий для окружающей среды.
– Методика разработана с целью количественного определения критериев оценки качества окружающей среды и экологической безопасности предприятий Волгоградской области.
– Учитывая специфику эколого-ресурсных компонентов окружающей среды, экономическая оценка ущерба от загрязнения окружающей среды в настоящей Методике производится по следующим видам природных ресурсов: атмосферный воздух, водоемы, земли, биоресурсы.
– Система критериев оценки экологической безопасности охватывает анализ взаимодействия промышленного производства с окружающей средой на локальном и региональном уровне.
– Расчет критериев экологической безопасности осуществляется на основе данных предприятий годовых статистических отчетов предприятий по форме 2-ТП, а также на установленных нормативов предельно допустимых выбросов, нормативов предельно допустимых сбросов вредных веществ, нормативов образования и лимитов размещения отходов.
– Данная Методика не включает индикаторы экономических результатов деятельности предприятия:
– экологические индикаторы системы менеджмента (реализация политики и программ, выполнение регулирующих норм, финансовые результаты, взаимодействие с внешним окружением);
– экологические индикаторы операционных процессов (индикаторы потоков сырья, материалов и энергии, физические мощности и оборудование предприятия).
Данные показатели не рекомендуются для практического применения, поскольку их основу составляют показатели ресурсопотребления, а так как предприятия являются в основном потребителями ресурсов, то при анализе экологической безопасности на локальном уровне ресурсные балансы обычно отрицательны.
– Методика включает расчет индикативных показателей и устанавливает порядок анализа комплексных показателей экологической опасности отдельного предприятия и региона в целом:
– показатели уровня безопасности предприятия в условиях нормальной эксплуатации;
– показатели степени превышения уровня вредного воздействия над нормативным;
– показатели реципиентов вредного воздействия в территориальном аспекте;
– показатель интегральной оценки степени экологической опасности промышленного объекта;
– эколого-экономические показатели (ущерб от загрязнения окружающей среды);
– показатели ресурсных балансов региона;
– критерии стоимостной оценки экологической безопасности региона.
– Результаты анализа структуры промышленных выбросов, сбросов и размещения отходов используются при определении предприятий и видов загрязнений, на которые необходимо обратить особое внимание при планировании контроля за производственно-хозяйственной деятельностью.
2. ОСНОВНЫЕ ОПРЕДЕЛЕНИЯ
Класс опасности предприятия – основная (и по сути единственная) в современной отечественной нормативной базе комплексная характеристика экологической опасности предприятия. Выделяется пять классов опасности. Класс опасности определяется в зависимости от величин параметров разбавления по воде и по воздуху. Параметр разбавления представляет собой количество воздуха (или воды), необходимое для того, чтобы концентрации загрязняющих веществ, выделяемых предприятием в соответствующие среды, не превышали величин ПДК. В зависимости от класса опасности предприятия нормируются размеры санитарно-защитной зоны (на практике для особо опасных предприятий 1-го и частично 2-го классов определение размеров СЗЗ проводится с помощью дополнительных исследований).
Территория предприятия – территория соответствующих промплощадок, где расположены основные технологические и вспомогательные объекты предприятия. В аспекте оценки экологической безопасности на локальном уровне территория предприятия рассматривается как субъект, а не объект воздействия, т.е. как местоположение точечных, линейных и площадных источников загрязнения, или же, как единый площадный источник загрязнения (в дальнейшем – площадь предприятия – Sп).
Зона воздействия предприятия – территория, на которой все реципиенты подвергаются значительному техногенному воздействию, связанному с функционированием предприятия. При соблюдении предприятием соответствующих экологических нормативов (отсутствие превышения ПДК и ПДУ, вызванного деятельностью предприятия) зоной воздействия считается территория внутри санитарно-защитной зоны предприятия (в дальнейшем — площадь зоны воздействия – Sв; радиус санитарно-защитной зоны – rсзз).
Зона загрязнения предприятия – территория, где наблюдаются превышения ПДК или ПДУ в различных средах, причиной которых является деятельность предприятия. Если зона загрязнения превышает зону воздействия, это является нарушением экологических нормативов. Зона загрязнения определяется расчетными пробами (для этого используются методики расчетов максимальных приземных концентраций вредных веществ (ВВ) в атмосфере, воде, а также уровней вредных физических воздействий) или на основании практических замеров, включающих данные мониторинга загрязнения атмосферы, поверхностных вод, специальных экспедиционных исследований и т. д. (площадь зоны загрязнения – Sз.).
Ареал вредного воздействия предприятия – территория, на которой отдельные реципиенты могут подвергнуться вредному техногенному воздействию, связанному с функционированием предприятия. Ареал вредного воздействия определяется экспертным методом, при этом обязательно учитывается влияние соседних предприятий и структура реципиентов территории. Ареал вредного воздействия обычно значительно шире зоны воздействия и зоны загрязнения.
1. Анализ комплексных показателей экологической опасности предприятия
Безопасность предприятия может быть описана следующими группами показателей:
1) натуральные и условные показатели, характеризующие вредное влияние предприятия (объемы фактических и условных выбросов и сбросов вредных веществ, вывоза отходов, уровней вредных физических воздействий; рассчитанные и фактические поля средних и максимальных концентраций вредных веществ в различных средах и т.д.);
2) ресурсопотребление и ресурсный баланс предприятия (потребление кислорода, водопотребление, производство и потребление электроэнергии и т.д.);
3) характеристики территории, на которую оказывает воздействие предприятие (плотность населения, структура биоценозов, ценность территории);
4) техническое состояние предприятия;
5) комплексные показатели, характеризующие экологическую безопасность предприятия;
6) эколого-экономические показатели, отражающие стоимостной аспект экологической безопасности.
Оценка безопасности предприятия производится на основе технической документации предприятия (показатели 4-й и частично 2-й групп); экологической документации предприятия – томов нормативов ПДВ и ПДС, ОВОС, материалов экологической экспертизы (показатели 1-й, частично 2-й, 3-й, 5-й и 6-й групп); финансовой документации предприятия (часть показателей 6-й группы); данных о районе расположения предприятия (показатели 3-й группы); соответствующих методик расчетов комплексных экологических и эколого-экономических показателей (5-я и 6-я группы). По сути, показатели 1-й – 4-й групп являются исходными данными для расчетов комплексных экологических и эколого-экономических характеристик безопасности предприятия.
1.1 Показатели уровня безопасности предприятия в условиях нормальной эксплуатации
Для оценки экологической безопасности промышленного предприятия предлагаются следующие комплексные показатели:
Коэффициент нормативной экологической опасности (Кн) – характеризует степень потенциальной экологической опасности предприятия в условиях нормальной эксплуатации при соблюдении всех экологических нормативов; служит безразмерной величиной, выражается в баллах и определяется в зависимости от класса опасности предприятия (см. таблицу 1.1).
Таблица 1.1 – Коэффициент нормативной экологической опасности

Значения коэффициента пропорциональны нормированным величинам ПДК загрязняющего вещества для предприятий различных классов опасности.
1.2 Показатели степени превышения уровня вредного воздействия
над нормативным (нормативно-безопасным)
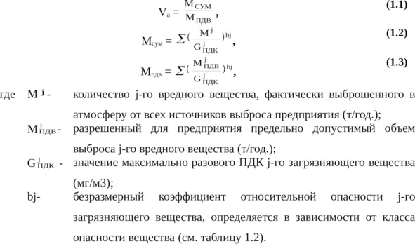
Показатель превышения нормативного объема выбросов вредных веществ в атмосферу (Vа) – безразмерный коэффициент, характеризующий степень превышения реальных выбросов вредных веществ в атмосферу над нормативными уровнями ПДВ:

Таблица 1.2 – Коэффициент относительной опасности загрязняющих веществ

Показатель превышения нормативного объема сбросов вредных веществ в водоемы (Vв) – безразмерный коэффициент, характеризующий степень превышения реальных сбросов вредных веществ в водоемы над нормативными уровнями ПДС.

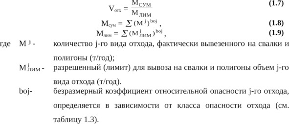
Показатель превышения нормативного объема отходов (Vотх) – безразмерный коэффициент, характеризующий степень превышения реального объема вывоза и складирования отходов над нормативным.

Таблица 1.3 – Коэффициент относительной опасности отходов

1.3. Показатели реципиентов вредного воздействия в территориальном
аспекте
Коэффициент озеленения зоны воздействия (коз) – безразмерный коэффициент, характеризующий степень озеленения зоны воздействия предприятия.

Коэффициент людности ареала вредного воздействия (клюд) – безразмерный коэффициент, характеризующий степень заселенности ареала вредного воздействия предприятия, а, следовательно, и потенциальную опасность предприятия для населения:

Коэффициент ценности территории в пределах ареала вредного воздействия предприятия (ктер) – безразмерный коэффициент, характеризующий сравнительную природную, общественную, культурно-историческую, рекреационную и другие ценности территории в пределах ареала воздействия предприятия относительно определенной эталонной территории (см. таблицу 1.3).
Таблица 1.3. Коэффициент ценности территории в пределах ареала вредного воздействия

1.4. Показатель интегральной оценки степени экологической опасности промышленного объекта
Интегральный показатель экологической опасности предприятия (Rинт) – безразмерный (в баллах) показатель, позволяющий дать комплексную интегральную сравнительную оценку уровня экологической опасности предприятия с учетом как «внутренних», так и «внешних» факторов:
R инт = коз* клюд* ктер* V а* Vв* Vотх* Кн.
Предложенная система показателей экологической опасности промышленного объекта охватывает четыре основных направления:
– оценка потенциальной опасности промышленного объекта в условиях нормальной эксплуатации (показатель №1);
– оценка степени превышения уровня вредного воздействия над нормативным (нормативно-безопасным) (показатели №2—4);
– оценка реципиентов вредного воздействия в территориальном аспекте (показатели №5—7);
– комплексная интегральная оценка степени экологической опасности промышленного объекта (показатель №8).
1.5. Эколого-экономические показатели (ущерб от загрязнения окружающей
среды)
Эколого-экономическими (стоимостными) показателями оценки экологической безопасности промышленных объектов обычно служат ущербы от загрязнения окружающей среды. Основными недостатками системы расчета ущербов, как социально-экономических критериев экологической безопасности предприятий, представляется недостаточно корректная и точная стоимостная оценка реальных потерь, вызванных вредным воздействием предприятия, а также сложность определения и нерепрезентативность исходных данных (за исключением методик расчетов на основании удельных ущербов).
Конец ознакомительного фрагмента.
Текст предоставлен ООО «Литрес».
Прочитайте эту книгу целиком, купив полную легальную версию на Литрес.
Безопасно оплатить книгу можно банковской картой Visa, MasterCard, Maestro, со счета мобильного телефона, с платежного терминала, в салоне МТС или Связной, через PayPal, WebMoney, Яндекс.Деньги, QIWI Кошелек, бонусными картами или другим удобным Вам способом.



