Домашний слесарь

- -
- 100%
- +

Оборудование и организация рабочего места слесаря
Общие требования
Рабочее место слесаря в домашних условиях может быть организовано по-разному. Однако для удобства и большей эффективности работы следует соблюдать некоторые основные правила.
В целях экономии движений и устранения ненужных поисков предметы на рабочем месте подразделяют на предметы постоянного и временного пользования; для тех и других отводят постоянные места хранения и расположения.
По возможности предметы на рабочем месте размещают так, чтобы избежать при выполнении работ поворотов и особенно нагибания корпуса, а также перекладывания предметов из одной руки в другую.
Инструменты и приспособления в процессе работы должны располагаться на верстаке в следующем порядке: все то, что берется левой рукой, нужно располагать в левой части верстака, то, что берется правой рукой, располагается в правой части верстака. Инструменты и приспособления, которыми слесарь пользуется чаще, нужно располагать ближе, и, наоборот, то, чем пользуются реже, располагать дальше. Такое расположение должно быть постоянным, чтобы слесарь во время работы мог брать нужный инструмент, приспособление или заготовку, не затрачивая излишнего времени на отыскание их.
Хранить инструмент следует в выдвижных ящиках верстака в таком порядке, чтобы режущий инструмент – напильники, метчики, сверла и т. п. – не портился, а измерительный инструмент – угольники, штангенциркули, микрометры и др. – не портился от забоин, царапин и ударов. Для этого в выдвижном инструментальном ящике слесарного верстака делают поперечные полочки шириной 100–150 мм. Каждая ячейка должна предназначаться для одного вида инструмента. В одном из инструментальных ящиков верстака, вдоль его боковых сторон, прибивают по 3–4 ступенчатых планки, на которые кладут напильники; при этом напильники больших размеров располагают на нижних ступеньках, а малых – на верхних.
Дно ящика делят на несколько клеток для хранения сверл, разверток, метчиков и плашек. На остальной площади ящика необходимо хранить более грубый инструмент, такой, как молотки, зубила, крейцмейсели и т. д.
Измерительные инструменты хранят в специальных футлярах или в деревянных коробках.
После окончания работы использованные инструменты и приспособления очищают от грязи и масла и протирают. Напильники необходимо очистить от металлических опилок и грязи проволочной щеткой, вытереть чистой тряпкой или салфеткой. Рабочие части режущего и мерительного инструмента следует смазывать тонким слоем вазелина. Поверхность верстака очищают щеткой от стружки и мусора.
Рабочее место должно иметь хорошее индивидуальное освещение. Свет должен падать на обрабатываемый предмет, а не на лицо работающего. Желательно, чтобы свет был рассеянным и не создавал бликов, мешающих работать.
Слесарный верстак
Для выполнения ручных работ большинство рабочих мест оборудуется слесарным верстаком, на котором устанавливают тиски и раскладывают необходимые для работы инструменты, приспособления, материалы.
Верстак (рис. 1) представляет собой специальный стол, на котором выполняют слесарные работы. Он должен быть прочным и устойчивым. Каркас верстака сварной конструкции из чугунных или стальных труб, стального профиля (уголка). Крышку (столешницу) верстаков изготовляют из досок толщиной 50–60 мм (из твердых пород дерева). Такая столешница не будет прогибаться и дрожать во время выполнения работ. Столешницу, в зависимости от характера выполняемых на верстаке работ, покрывают листовым железом толщиной 1–2 мм, линолеумом или фанерой. По периметру столешницу желательно окантовать бортиком, чтобы с нее не скатывались детали.
Под столешницей верстака желательно иметь два-три выдвижных ящика, разделенных на ряд ячеек для хранения в определенном порядке инструментов и мелких деталей.
Размеры слесарного верстака должны быть следующими: в длину 1000–1200 мм, в ширину 700–800 мм, в высоту 800–900 мм.
Особенно удобны верстаки с регулируемой высотой ножек, которые при необходимости разрешают устанавливать верстак по росту слесаря.
Для удобства работы к ножке верстака можно прикрепить откидное сиденье. Для предохранения от стружки, разлетающейся во время рубки металла, верстак желательно оградить проволочной сеткой, натянутой на рамку.
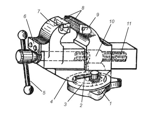
Слесарные тиски
Слесарные тиски представляют собой зажимные приспособления для удержания обрабатываемой детали в нужном положении. В зависимости от характера работы применяют стуловые, параллельные и ручные тиски.

Рис. 1. Слесарный верстак с регулируемыми по высоте тисками:
1 – винт подъема; 2 – каркас; 3 – труба;
4 – сетка; 5 – полочка; 6 – планшет;
7—рамка; 8 – маховичок
Стуловые тиски получили свое название от способа крепления их на деревянном основании в виде стула, но их можно закрепить и на верстаке. Применяются стуловые тиски в основном для выполнения грубых тяжелых работ, связанных с применением ударной нагрузки, – при рубке, клепке, гибке и пр.
Они состоят из неподвижной 3 и подвижной 4 губок (рис. 2, а). При вращении зажимного винта 5 подвижная губка 4 перемещается и зажимает деталь; при вывинчивании винта 5 под действием пружины 6 подвижная губка отходит и освобождает деталь. Крепление стуловых тисков к верстаку производят планкой (лапками) 2, а для большей их устойчивости неподвижная губка 3 имеет удлиненный стержень 7, который прикрепляется к ножке верстака.
Стуловые тиски отковывают из конструкционной углеродистой стали.
Ширина губок в зависимости от типа и размера стуловых тисков имеет размеры 100, 130, 150, 180 мм, наибольшее раскрытие губок – 90, 130, 150 и 180 мм.
На рабочие части губок наваривается накладка из инструментальной стали или укрепляются на винтах специальные пластины 8 (накладные губки, рис. 2, б). Рабочие поверхности этих пластин насекаются крестообразной насечкой и закаливаются.
Преимуществами стуловых тисков являются простота конструкции и высокая прочность. Недостатком стуловых тисков является то, что рабочие поверхности губок не во всех положениях параллельны друг другу, вследствие чего при зажиме узкие обрабатываемые предметы захватываются только верхними краями губок, а широкие – только нижними (рис. 2, б), что не обеспечивает прочности закрепления. Кроме того, губки тисков при зажиме врезаются в деталь, образуя на ее поверхности вмятины.

Рис. 2. Стуловые тиски: а – общий вид, б – схемы закрепления заготовок
Параллельные слесарные тиски разделяются на поворотные и неповоротные. В этих тисках подвижная губка при вращении винта перемещается, оставаясь параллельной неподвижной губке, отчего тиски и получили название параллельных.
Поворотные параллельные тиски (рис. 3) могут поворачиваться на произвольный угол. Эти тиски в корпусе неподвижной губки 9 имеют сквозной прямоугольный вырез, в который помещена гайка 10 зажимного винта. В вырез входит прямоугольный со сквозным отверстием призматический хвостовик подвижной губки 7. Зажимной винт 11, пропущенный через отверстие корпуса подвижной губки, закреплен стопорной планкой 6. При вращении зажимного винта в ту или другую сторону при помощи рычага 5 винт будет ввинчиваться в гайку 10 или вывинчиваться из нее и соответственно перемещать подвижную губку 7, которая, приближаясь к неподвижной губке 9, будет зажимать обрабатываемый предмет, а удаляясь, освобождать.
Неподвижная губка тисков соединена с основанием 3 центровым болтом, вокруг которого и осуществляется необходимый поворот тисков. Поворотную часть 4 тисков закрепляют в требуемом положении при помощи рукоятки 2 болтом 1.
Корпус параллельных слесарных тисков изготовляют из серого чугуна. Для увеличения срока службы тисков к рабочим частям губок прикрепляют винтами стальные (из инструментальной стали) призматические губки 8 с крестообразной насечкой. При зажиме в тисках на обрабатываемых предметах могут появляться вмятины от насечки закаленных пластин губок. Поэтому для зажима обработанной чистовой поверхности детали (изделия) рабочие части губок тисков закрывают накладными пластинками («нагубниками»), изготовленными из мягкой стали, латуни или алюминия.

Рис. 3. Поворотные параллельные тиски:
1 – болт; 2 – рукоятка; 3 – основание;
4 – поворотная часть; 5 – рычаг; 6 – стопорная планка;
7 – подвижная губка; 8 – пластинки;
9 – неподвижная губка; 10 – гайка; 11 – винт
Размеры слесарных тисков определяются шириной их губок, которая составляет для поворотных тисков 80, 100, 120 и 140 мм и раскрытием (разводом) их на 65, 100, 140 и 180 мм.
Неповоротные параллельные тиски (рис. 4) имеют основание 6, с помощью которого они крепятся болтами к крышке верстака, неподвижную 4 и подвижную 2. Для увеличения срока службы рабочие части губок 4 и 2 делают сменными в виде призматических пластинок 3 с крестообразной насечкой из инструментальной стали и прикрепляют к губкам винтами. Подвижная губка 2 перемещается своим хвостовиком в прямоугольном вырезе неподвижной губки 4 вращением винта 5 в гайке 7 при помощи рычага 1. От осевого перемещения в подвижной губке зажимный винт 5 удерживается стопорной планкой 8. Ширина губок неповоротных параллельных тисков составляет 60, 80, 100, 120 и 140 мм, наибольшее раскрытие губок – 45, 65, 100, 140 и 180 мм.

Рис. 4. Неповоротные параллельные тиски:
1 – рычаг; 2 – подвижная губка; 3 – пластинки;
4 – неподвижная губка;
5 – винт; 6 – основание;
7 – гайка; 8 – стопорная планка

Рис. 5. Закрепление деталей в ручных тисках и струбцинах:
а, б – ручные слесарные тиски, в – использование косогубых тисков, г – применение струбцины
Ручные тиски (рис. 5, а) изготавливаются с шириной губок: 36, 40, 50 и 56 мм и раскрытием губок 28, 30, 40, 50 и 55 мм; тип 2 для мелких работ (рис. 5, б) с шириной губок 6, 10 и 16 мм и раскрытием губок 5,5 и 6,5 мм. Иногда форма детали не дает возможности зажать ее в нужном положении, так например, в случае, когда требуется опилить фаску под некоторым углом. В таких случаях применяют косогубые тисочки (рис. 5, в), в которые захватывают деталь и зажимают в губки параллельных тисков. Для удобства одновременной обработки нескольких одинаковых деталей или тонких длинных заготовок применяют специальные струбцины (рис. 5, г).
Ручные тиски изготовляются из качественной конструкционной углеродистой стали марки 45–50; для пружин используют инструментальную углеродистую сталь марки У7 или сталь марки 65Г. Допускается изготовление пружин и из стали марки 60–70.
При работе на тисках следует соблюдать следующие правила:
– перед началом работы осматривать тиски, обращая особое внимание на прочность их крепления к верстаку;
– не выполнять на тисках грубых работ (рубки, правки или гибки) тяжелыми молотками, так как это приводит к быстрому разрушению тисков;
– при креплении деталей в тисках не допускать ударов по рычагу, что может привести к срыву резьбы ходового винта или гайки;
– по окончании работы очищать тиски волосяной щеткой от стружки, грязи и пыли, а направляющие и резьбовые соединения смазывать маслом;
– после окончания работ разводить губки тисков, так как в сжатом состоянии возникают излишние напряжения в соединении винта и гайки.
Рабочий инструмент
При выполнении слесарных работ пользуются разнообразными инструментами и приспособлениями. Рабочий инструмент слесаря подразделяется на ручной и механизированный.
Типовой набор ручного инструмента делится на:
а) режущие инструменты – зубила, крейцмейсель, набор напильников, ножовка, шаберы, спиральные сверла, цилиндрические и конические развертки, круглые плашки, метчики, абразивные инструменты (бруски и пасты) и др.;
б) вспомогательные инструменты – слесарный и рихтовальный молотки, керн, чертилка, разметочный циркуль, плашкодержатель, вороток и т. п.;
в) слесарно-сборочные инструменты – отвертки, гаечные ключи, бородок, плоскогубцы, ручные тиски и др.
Молотки слесарные являются наиболее распространенным ударным инструментом. Они служат для нанесения ударов при рубке, пробивании отверстий, клепке, правке и т. д. В слесарном деле применяются молотки двух типов – с круглыми и квадратными бойками (рис. 6, а). Молотки с круглым бойком применяют в тех случаях, когда требуется значительная сила или точность удара. Молотки с квадратным бойком выбирают для более простых работ. Молотки изготавливаются из сталей марок 50, 40Х или из стали У7; их рабочие части – боек и носок – подвергают закалке на длину не менее 15 мм с последующей зачисткой и полировкой.
Вес молотков в зависимости от назначения варьируется в следующих пределах: 50, 100, 200 и 300 г – для выполнения инструментальных работ, 400, 500 и 600 г – для слесарных работ, 800, 1000 г – для ремонтных работ.
Материалом для ручек молотков служат кизил, рябина, клен, граб, береза – породы деревьев, древесина которых отличается прочностью и упругостью. В сечении ручка должна быть овальной, а ее свободный конец делают в полтора раза толще, чем у отверстия молотка. Длина ручки зависит от веса молотка. В среднем она делается длиной 250–350 мм; для молотков весом 50—200 г длина ручек берется 200–270 мм, для тяжелых – 350–400 мм. Конец ручки, на который насаживается молоток, расклинивается деревянным клином, смазанным столярным клеем, или же металлическим клином с насечкой.
Зубило применяется для разрубания на части металла различного профиля, удаления припусков с поверхности заготовки, срубания приливов и литников на литых заготовках, головок заклепок при ремонте заклепочных соединений и т. п.
Зубило состоит из трех частей – рабочей, средней и ударной (рис. 6, б). Рабочая часть зубила имеет форму клина, углы заточки которого выбираются в зависимости от обрабатываемого материала. Средней части слесарного зубила придается овальное или многогранное сечение без острых ребер на боковых гранях, чтобы не поранить руки. Головке (ударной части) зубила придается форма усеченного конуса.
Конец ознакомительного фрагмента.
Текст предоставлен ООО «ЛитРес».
Прочитайте эту книгу целиком, купив полную легальную версию на ЛитРес.
Безопасно оплатить книгу можно банковской картой Visa, MasterCard, Maestro, со счета мобильного телефона, с платежного терминала, в салоне МТС или Связной, через PayPal, WebMoney, Яндекс.Деньги, QIWI Кошелек, бонусными картами или другим удобным Вам способом.








