ProБизнес

- -
- 100%
- +
Пожалуй, последний и самый главный момент, к которому стоит стремиться – это организация отдельного помещения с оборудованными рабочими местами для внештатников, где они будут находиться в подчинении твоего штатного сотрудника. Это не только упростит задачу их контролирования, но и позволит увеличить отдачу, т.к. люди, задействованные во внештатной структуре, будут обеспечены всем необходимым, и их работе будет содействовать опытный человек, чья зарплата будет складываться из оклада и процентов от продаж внештатной структуры. Такая схема активно применяется риелторами. Они занимаются сдачей, продажей, покупкой недвижимости и живут на проценты от этого. При этом работают из дома и лишь периодически посещают офис компании, которая обеспечивает их всем необходимым. Твоя же задача – адаптировать эту схему под реалии твоего бизнеса. Получается сравнительно дешевый способ повысить свои продажи за счет экономии на одной из главных статей расходов – заработной плате. В конечном счете, схема будет сведена к тому, что ты набираешь на работу людей со сдельной оплатой труда (они зарабатывают столько, сколько продают).
Отличие внештатного рабочего места от штатного состоит в том, что за одним внештатным рабочим местом могут быть закреплены несколько сотрудников, которые его посещают в свободное время, заранее его под себя бронируя. Этого нет в штатной коммерческой структуре, где конкретное рабочее место закреплено за индивидуальным сотрудником, у которого есть определенный трудовой график.
§7.3.3. Call-центры
В Петербурге средняя стоимость услуг call-центра – от 70 тысяч рублей за 1500 звонков или 3000 минут. С них обещают от 5–7% конверсии, т.е. около 75–105 человек, которые заинтересуются. Я точно знаю: показатели эти слишком завышены. По своему опыту говорю, что конверсия не превысит 4% максимум (т.е. в нашем примере до 60 человек). При этом еще не надо забывать, что, заинтересовавшись предложением, далеко не все станут твоими непосредственными покупателями. Многие так и не продвинутся дальше интереса. Например, с 1500 звонков call-центра юридические услуги после дальнейшего личного знакомства и общения покупают 1–2 человека, что практически сводит к нулю выгоду подобного рекламного предприятия в краткосрочной перспективе.
У меня есть убеждение, что от эффективных способов продвижения на рынке продавец не откажется никогда. А в случае с call-центрами, постоянных потребителей их продукта единицы, по сравнению с прочими способами рекламы. На большие показатели в отношении продаж через call-центр рассчитывать не приходится. В свое время я отказался от подобных услуг и заменил их штатными продажниками. Их удалось обучить гораздо лучше, чем специалистов call-центра. Штатная структура знала наш продукт изнутри, что позволяло доносить до потенциального покупателя его свойства и преимущества. А в случае с call-центром, несмотря на то, что в течение месяца базовых звонков совершалось изначально почти в 2 раза больше, продукт через них все равно продавался хуже. Это было связано с тем, что работа все время шла по шаблонному скрипту, который оказывался менее эффективным в тех случаях, когда потенциальный клиент начинал задавать вопросы, желая получить больше информации о специфике продаваемого продукта.
Во взаимодействии с call-центром нужно учитывать один тонкий момент: call-центр все-таки ориентирован на массового потребителя и не заинтересован разбираться в особенностях каждого продаваемого продукта отдельно. Именно это и отличает его от штатной единицы, и именно здесь идет потеря качества работы.
Что я могу посоветовать? Если все-таки ты решишься работать в этом направлении, не рассматривай call-центр как единственный источник продаж. Используй его наряду с другими вариантами или только для выявления интереса у потенциального покупателя.
Если все же ты соберешься замкнуть на call-центр полный цикл процесса продажи своего продукта, от выявления непосредственного интереса до назначения встречи, подбирай такой call-центр, который имеет подтвержденный опыт работы ИМЕННО В ТВОЕЙ СФЕРЕ и может предоставить в подтверждение соответствующие записи разговоров его сотрудников. Не нужно никому из них верить на слово, так как с их слов всегда получается, что они со всеми работали и твою сферу прекрасно знают. Когда у тебя окажутся записи разговоров, внимательно прослушай, что и как они говорят, и только потом принимай решение, готов ли ты платить за такое общение и сколько. Примерь на себя, купил ли бы ты сам продукт, который продают подобным образом.
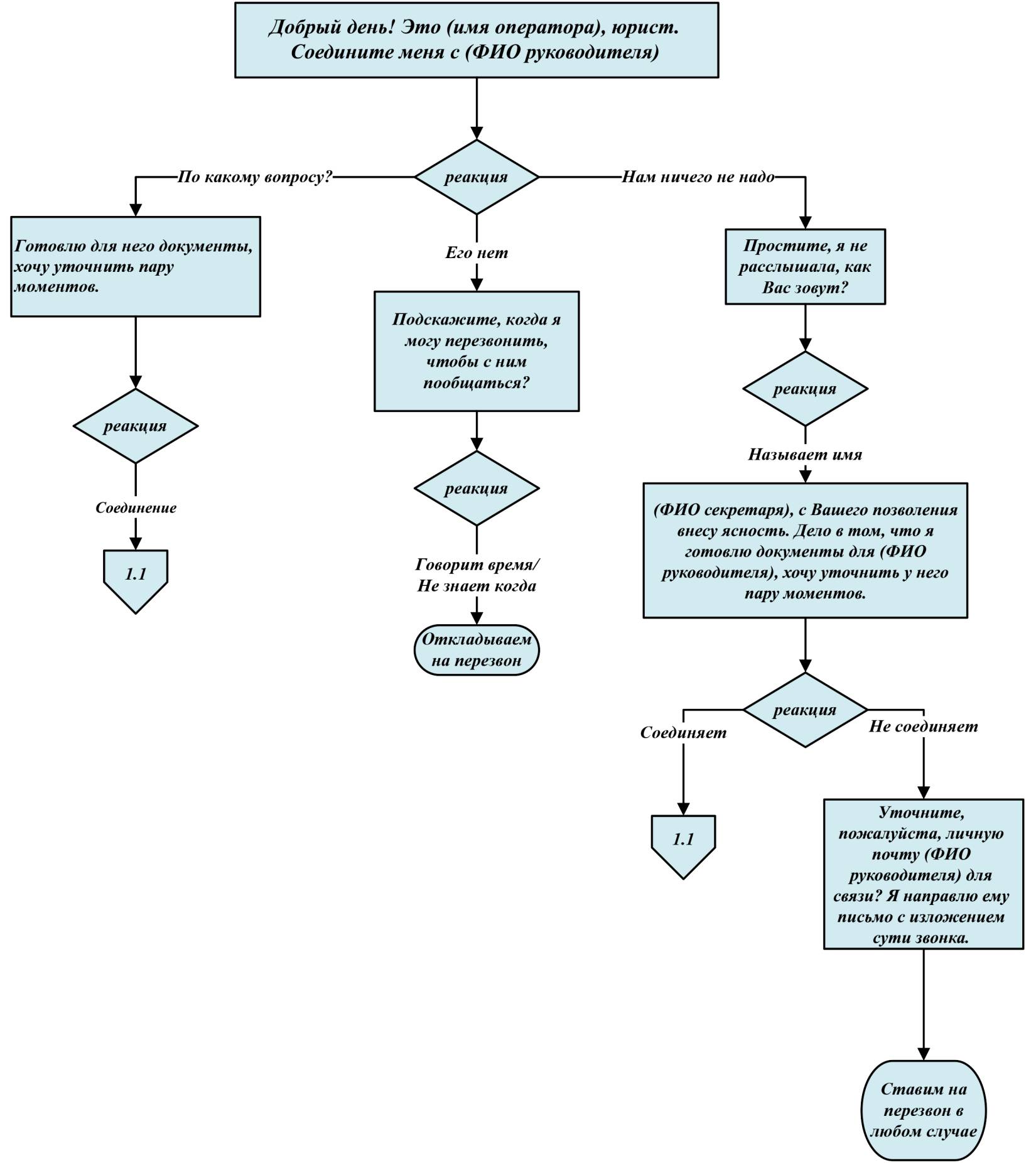
§7.3.4. Шаблон для «холодных звонков» на примере продажи юридических услуг компании «Онегин-Консалтинг»
1. Скрипт для преодоления секретарского барьера (никакой грубости и хамства, всегда говори спокойно, пытайся расположить к себе собеседника по телефону, как если бы ты общался с ним, стоя напротив и глядя в глаза. Улыбайся сам при разговоре, и тогда все должно получиться).
Поднимает трубку, как правило, секретарь, реже – иное лицо, поэтому любой разговор нужно начать с того, чтобы представиться.
– Добрый день. Это Иван Иванович, управляющий партнер компании «Онегин-Консалтинг». Как я могу обращаться к Вам? (далее получаем имя).
– Соедините меня, пожалуйста, с руководителем (на этой стадии секретарь в большинстве случаев начинает интересоваться: «зачем»?).
– У меня есть юридический вопрос, требующий обсуждения с руководством. Он относится к его исключительной компетенции. Если он свободен, соедините, пожалуйста (секретарь может не сдаваться и предложить пообщаться с иным лицом, например, с юристом).
– Если директор сочтет необходимым перепоручить решение этого вопроса кому-то из Ваших коллег, буду только рад, но изначально мне необходимо обсудить вопрос именно с ним.
Если директора нет на месте, уточни, когда он будет, и скажи, что перезвонишь. Также будь готов к тому, что некоторые секретари будут стоять насмерть и не пропускать тебя. Не нужно упорствовать, подыгрывай им. Старайся дать больше конкретики и следовать их указаниям в той части, в которой это позволяют твои цели. Если секретарь наотрез отказывается соединять с руководителем и говорит, что сначала необходимо послать соответствующую бумагу, тогда поблагодари ее и вышли такую бумагу. Обязательно предупреди, что в течение нескольких минут все вышлешь и сам перезвонишь некоторое время спустя. Все общение происходит исключительно ВЕЖЛИВО! Важно во всех случаях, когда пообщаться с руководством по тем или иным причинам не удалось, хотя бы получить ФИО директора, чтобы уже иметь эту информацию при будущих повторных контактах. А можно пойти еще дальше: прежде, чем начинать устанавливать контакт с компанией, просто позвонить им заранее, представиться сотрудником «электронного справочника» и собрать необходимые данные, включая ФИО руководства. Это облегчит задачу при последующей непосредственной работе с компанией.
И еще: общаясь с секретарем и директором, да и прочими ответственными лицами, никогда не используй фразу «коммерческое предложение»! Это как красная тряпка для быка, после которой, чаще всего, ты становишься не интересен! Завуалируй это под словосочетание «партнерские отношения».
2. Скрипт для общения с руководителем/директором (беседа должна быть уверенной, на конкретные вопросы тобой должны быть даны четкие ответы, никакого хамства и высокомерия. Руководители предприятий не любят терять время впустую – это нужно понимать и учитывать).
– Здравствуйте. Меня зовут Иван Иванович, я управляющий партнер компании «Онегин-Консалтинг». Хотел бы переговорить с Вами по поводу партнерства, удобно сейчас? (поприветствовал, представился, заменил «коммерческое предложение» словом «партнерство». Если по какой-то причине до сих пор не знаешь имени собеседника – уточни его на этой стадии).
– Мы подбираем новых ключевых партнеров для последующего взаимовыгодного сотрудничества в сфере юриспруденции, где у нас есть связи, опыт и административный ресурс. Другими словами, мы можем эффективно решать для Вас сложные юридические вопросы, например, по взысканию долгов с высоким шансом на успех (собеседника обязательно нужно заинтересовать любым доступным способом. В том числе, когда речь идет о вопросах, которыми занимается компания, нужно конкретизировать их перечень – это не навредит. Еще один пример: «Другими словами, мы можем эффективно решать для Вас сложные юридические вопросы, связанные с возвратом денег, разделом имущества и спорами с госструктурами»).
– По телефону, к сожалению, всего не проговорить, формат не позволяет, поэтому я предлагаю обсудить наши возможности подробнее при личной встрече, где мы и познакомимся (результат хорошего разговора – это мгновенная продажа, что подходит далеко не для всех видов продукта, или встреча, где можно раскрыть весь потенциал продукта и осуществить последующую продажу).
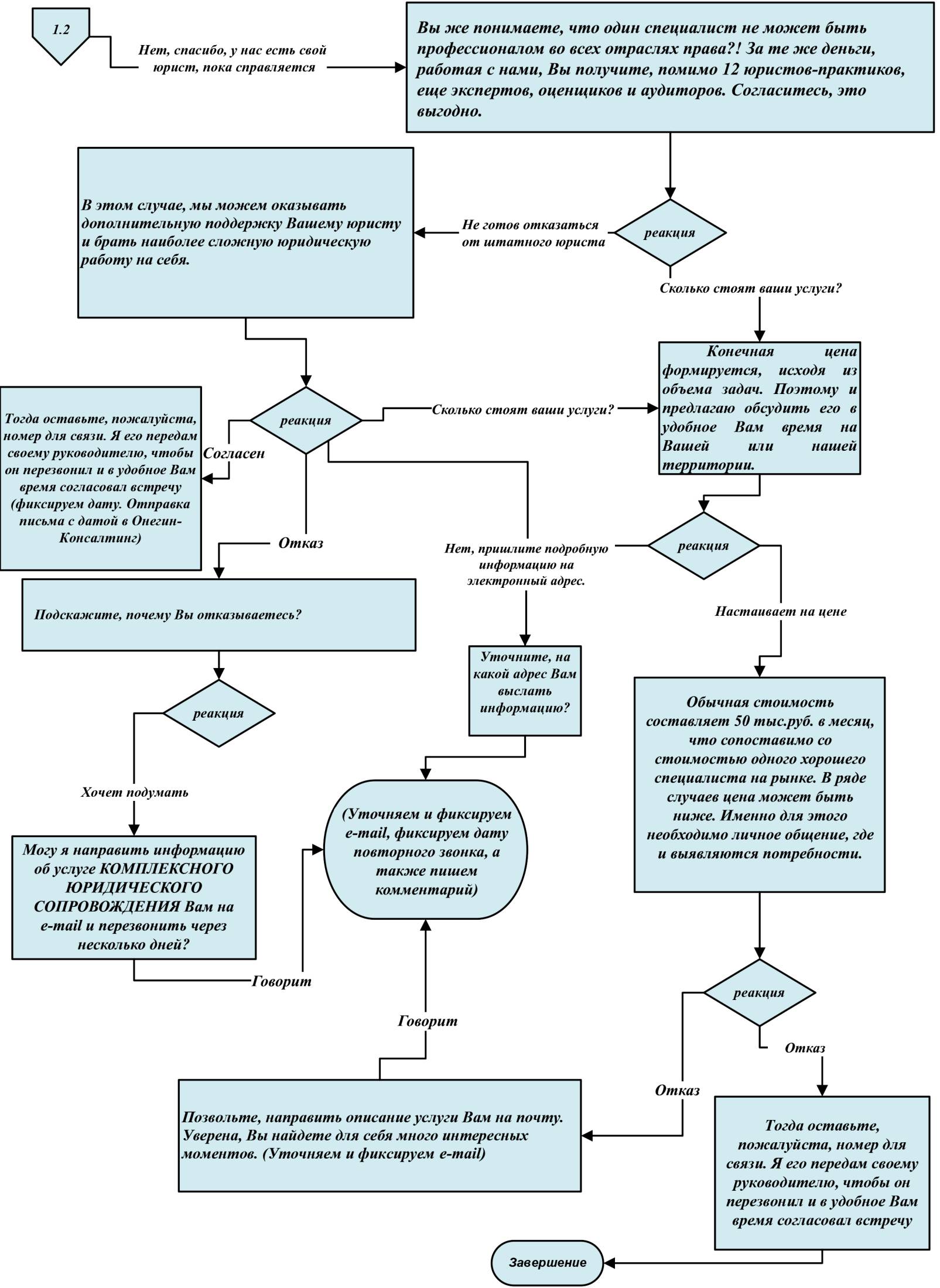
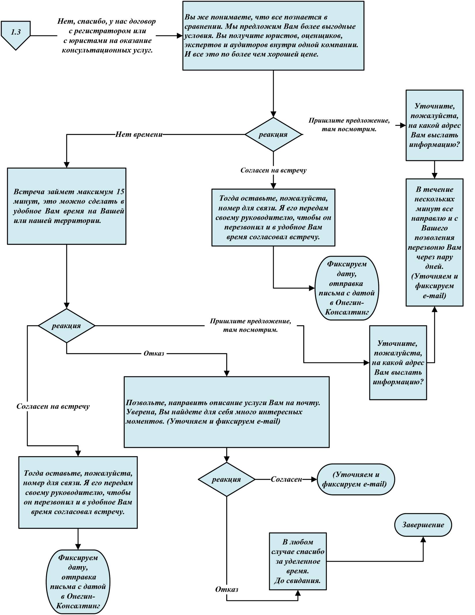
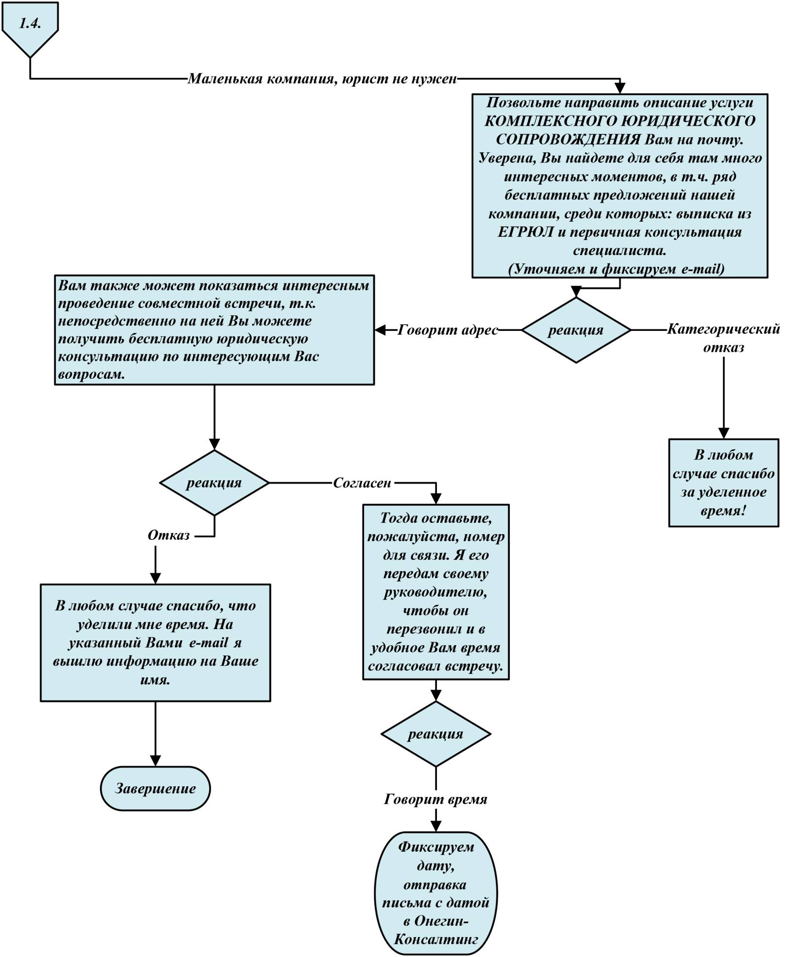
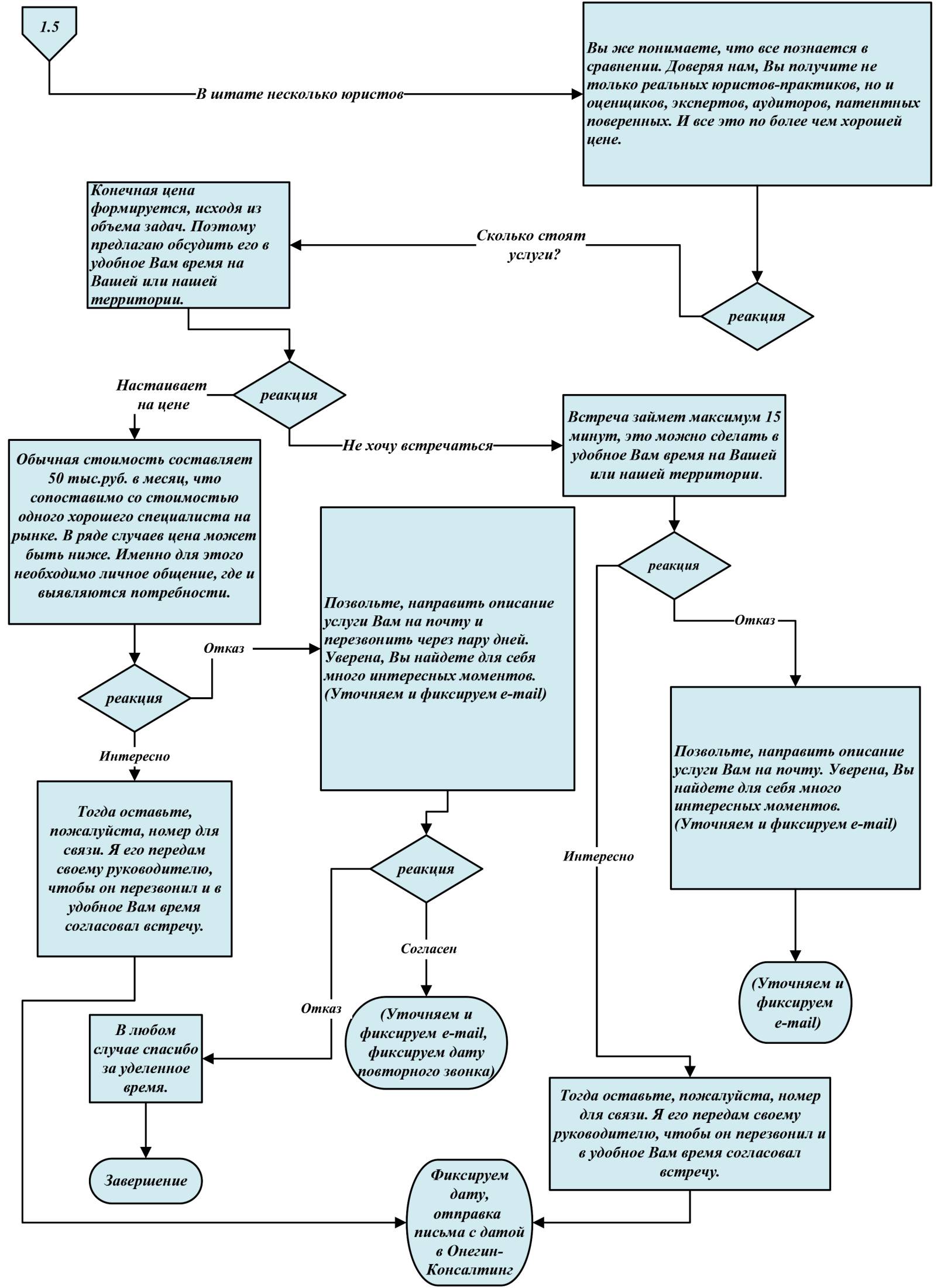
Далее хочу познакомить тебя с алгоритмом, который использовался «Онегин-Консалтинг» в период совместной работы с call-центром (см. параграф «Call-центры»). Он представлен в виде схемы и был нужен для обучения сотрудников call-центра, которые непосредственно осуществляли «холодные звонки». При помощи этого алгоритма продавалась услуга полного юридического обслуживания бизнеса. Данный скрипт выверен по времени произношения каждой из фраз и составлен таким образом, чтобы добиться максимальной конверсии на выходе. Основная его цель заключалась в выявлении заинтересованности среди лиц, с кем осуществлялся контакт и назначение непосредственной встречи. Итак, смотрим рисунки 33–38:
Рисунок 33

Рисунок 34

Рисунок 35

Рисунок 36

Рисунок 37

Рисунок 38

Так или иначе, вне зависимости от того, с кем, как и где ты общаешься, помни главное: чтобы эффективно продать что-то людям, ТЫ ДОЛЖЕН СТАТЬ ДЛЯ НИХ ДРУГОМ И ПОДДЕРЖИВАТЬ КОНТАКТ! Цени уже потраченное время и всегда старайся перевести его в реальную продажу. Не бросай потенциального клиента после первого отказа, помни о своих целях. Не получилось продать сразу – перезванивай через какое-то время, интересуйся, как обстоят дела, предлагай бесплатные услуги как бонусы, если таковые есть, то есть всячески способствуй хорошему отношению потенциального партнера к тебе.
Глава 8. Практические советы
§8.1. Виртуальный номер
Я сделал большой перерыв в написании книги (около полугода), прежде чем перешел к написанию этой ее части. Это не связано со сложностями изложения мыслей или ленью, просто возникли некоторые трудности в бизнесе.
Конец 2013 года оказался для многих коммерсантов непростым. Наверное, треть моих клиентов обанкротилась и ушла с рынка, так и не рассчитавшись по своим долгам, в том числе и со мной. И было бесполезно отсуживать эти деньги и заниматься их взысканием: я был в контакте с каждым, кто мне должен, и знал их реальную ситуацию. Все как один говорили: «Извини, денег просто нет! Отдаем кредиты, продали дома, машины и т.д.», и это действительно была правда. Соответственно, у меня образовалась огромная дыра в бюджете, которую нужно было срочно перекрывать путем агрессивных рекламных и маркетинговых ходов, чтобы привлечь новых клиентов из числа тех, кто устоял на рынке. По моему глубокому убеждению, такое положение на рынке было связано с сочинской олимпиадой и тем, что государственное финансирование прочих регионов РФ и секторов значительно сократилось. В связи с этой ситуацией, конкуренция в моей отрасли быстро достигла апогея, что привело к демпингу – цены на услуги снижались до минимума, вплоть до того, что многие юристы стали работать по результату. Одиночкам и маленьким компаниям, конечно, было проще, потому что им не нужно было платить за аренду и содержать дорогой персонал. Мне же пришлось тяжелее, так как штат в «Онегин-Консалтинг» немаленький, и много людей зависело от меня. Из сложившейся трудной ситуации мы, слава Богу, вышли, и теперь, когда опыта стало еще больше, я хочу поделиться парой практических советов. Но обо всем по порядку.
Как я уже сказал, большинство игроков ушло с рынка, среди них оказался и наш арендодатель, бизнес-центр. Он арендовал здание целиком, а у всех остальных, соответственно, в субаренде находились офисы, в том числе и у нас. И получилось так, что многие субарендаторы из-за безденежья перестали платить арендатору, а он, в свою очередь, перестал платить арендодателю. Тому это быстро надоело, и он расторг договор с арендатором, т.е. с тем, кто сдавал нам офисы в субаренду. В результате за пять дней до Нового Года всем субарендаторам без исключения пришло письмо о том, что они должны съехать до первых чисел января 2014 года. Сказать, что я удивился, значит ничего не сказать! Мне предстояло перевезти не один, а сразу четыре офиса, и найти место, которое подходило бы по расположению, цене и комфортабельности. Так как мой основной бизнес – оказание юридических услуг юридическим лицам, нам обязательно нужно сидеть в бизнес-центре не ниже класса «А» в приличной части города. Иначе какой уважающий себя потенциальный клиент, обороты которого составляют десятки, а иногда и сотни миллионов рублей, захочет работать с людьми, находящимися в захолустье в непрезентабельном помещении?! В таком случае будет сложно убедить его в том, что мы профессионалы, и что нам можно доверить свои проблемы.
Но это все лирика, а по факту, когда мы получили письмо о необходимости освободить занимаемые помещения, пришлось подключить трех риелторов и круглые сутки дежурить на сайте avito.ru, отслеживая объявления о сдаче коммерческой недвижимости. Наконец, мне улыбнулась удача, и я нашел то, что искал. Естественно, все новогодние праздники я провел в переезде, подключении интернета, контроле за сборкой мебели и т.д. Накануне Нового года у меня со знакомыми даже возникла шутка по поводу сложившейся ситуации: когда спрашивали, как и где я собираюсь отмечать Новый год, я отвечал: «Есть два варианта. Один плохой: проведу все праздники в поисках и просмотрах подходящих помещений под офис. Другой хороший: найду офис и проведу все праздники в переезде и обустройстве новых помещений».
А теперь давай сделаем небольшое отступление от моей истории и обсудим такую вещь, как виртуальный номер. Дочитав параграф до конца, ты поймешь, почему я это предложил. Итак, что такое виртуальный номер? Это некий купленный номер, при звонке на который происходит переадресация абонента на удобный тебе городской или мобильный номер, который всегда под рукой. Главный смысл таких виртуальных номеров заключается в том, что, в зависимости от опций, которые предлагает оператор, перевод звонков можно осуществлять:
– по времени (например, до часа дня звонки переадресуются на номер Х, а после часа дня – на номер Y);
– по дням недели (например: в понедельник, вторник и среду звонки переадресуются на номер Х, а по другим дням – на номер Y);
– по прочим условиям (например: переадресовывать на номер Х всегда, когда номер Y занят или находится вне зоны действия сети).
На виртуальных номерах в Санкт-Петербурге специализируются несколько компаний, среди которых КантриКом (Алло Инкогнито) и Ростелеком. Виртуальный номер можно купить любой, в том числе и красивый, чтобы легко запоминался, вроде такого: (812)747–0–740. К виртуальным номерам относится и 8(800), тот самый, который используют для многоканальных линий связи и бесплатных звонков из регионов России. Стоят виртуальные номера копейки, а возможностей у них – масса.
Вернемся к моей истории. К тому моменту, когда всех субарендаторов попросили съехать из бизнес-центра, я там проработал уже 7 лет и, естественно, как и многие субарендаторы, пользовался, в первую очередь, телефонными номерами, которые предоставлял сам бизнес-центр. Но в свое время мне хватило ума купить два красивых виртуальных номера и начать использовать их, установив переадресацию на номера бизнес-центра. Таким образом, клиентам для связи я раздавал красивые виртуальные номера, которые также использовал в рекламе «Онегин-Консалтинг», а принимали звонки в офисе на обычные номера, которые предоставлял бизнес-центр. Поэтому, когда я переехал в новый офис, мои виртуальные номера, как и мои клиенты (а также потенциальные клиенты), которые звонили на виртуальные номера, «переехали» вместе со мной. А вот большинству других субарендаторов пришлось менять свои номера для связи, так как, естественно, они не смогли увезти с собой телефонные номера, принадлежавшие бизнес-центру, а виртуальных у них не было. Это привело к тому, что большая часть рекламы, которую они ранее давали, перестала быть актуальной, что существенно снизило объем заключаемых контрактов в первые месяцы после переезда.
Практический совет: исходя из всего вышесказанного, рассмотри возможность использовать в своей работе виртуальные номера, чтобы в любой ситуации не зависеть от чужих проблем, а также быть уверенным в сохранении контактов с клиентами и актуальности долгосрочной рекламы.
§8.2. Общество с ограниченной ответственностью или индивидуальный предприниматель?
Какую организационно-правовую форму ведения бизнеса выбрать, чтобы не прогадать? В чем плюсы и минусы тех или иных образований? Пожалуй, это один из важнейших вопросов, который стоит перед начинающим предпринимателем. Стоит отметить, что и общество с ограниченной ответственностью (ООО), и индивидуальное предпринимательство (ИП) имеют ряд неоспоримых преимуществ по отношению друг к другу. Рассмотрим их подробнее.
Если ты регистрируешь ООО, то здесь важным является тот факт, что законодатель разделяет в своем понимании такие субъекты, как само ОБЩЕСТВО, его УЧРЕДИТЕЛИ (участники), а также ГЕНЕРАЛЬНЫЙ ДИРЕКТОР. Что это значит? Говоря простым языком, генеральный директор – это лицо, которое действует от имени общества, представляя его интересы перед третьими лицами и прочими субъектами рынка. Генеральный директор – это, по сути, наемный работник, которого поставили во главе учредители. Обществу, как субъекту, это нужно потому, что оно не может представлять себя самостоятельно, так как является некой фикцией, существующей только на бумаге. А вот его учредителям (участникам) и генеральному директору общество нужно для того, чтобы осуществлять финансово-хозяйственную деятельность на рынке не от своего личного имени, а как бы прикрываясь именем общества. С одной стороны, если эта деятельность окажется неудачной и возникнут долги, то, как правило, ни директору, ни учредителям по таким долгам ничего не грозит. Они не рискуют своим личным имуществом. То есть никто не будет обязан продавать свое личное имущество для погашения долгов, так как долги принадлежат исключительно обществу, а не его руководящему составу. С другой стороны, обратная ситуация заключается в том, что и прибыль, полученная в ходе финансово-хозяйственной деятельности, принадлежит обществу, а не учредителям (участникам) или генеральному директору. В таких ситуациях руководящему составу приходится ее официально распределять на себя и уплачивать дополнительные налоги и сборы, которые съедают львиную долю такой прибыли. В качестве альтернативного, но незаконного варианта приходится заниматься «серыми» схемами обналичивания, чтобы вывести деньги. Просто так начать тратить деньги общества в своих личных интересах закон не позволяет ни генеральному директору, ни учредителям (участникам).
Если ты регистрируешься и работаешь как индивидуальный предприниматель (ИП), то тут все заработанные денежные средства принадлежат только тебе. И их можно начинать тратить на себя и свои цели с первого дня получения, не думая над вопросом обналичивания или иного распределения. Но проблема в том, что если возникнут долги, то и отвечать по таким долгам предпринимателю придется всем своим личным имуществом, что порождает дополнительный риск для бизнесмена, потому как все, что с трудом зарабатывалось годами, можно потерять в одночасье.
Лично я, как юрист-практик, предлагаю работать исключительно через ООО. Уверен, что каждому, кто серьезно погрузится в бизнес, через какое-то время хватит понимания для того, чтобы разработать свою собственную эффективную схему и оптимизации налогов, и распределения денежных средств. Здесь такие схемы я, по понятным причинам, описывать не буду, но смею заверить, что, отдав предпочтение ООО, в будущем можно избежать множества нежелательных проблем.
§8.3. Гражданско-правовой договор или трудовой: в чем разница?
В свете всего описанного ранее в этой книге, было бы логично также рассмотреть, какие существуют официальные варианты найма, и какие гарантии из них вытекают для работодателя и работника. Ранее я уже писал по этой теме статью для одного из питерских изданий, но она рассматривала проблему с точки зрения работника и разъясняла, почему заключение гражданско-правового договора ему менее выгодно, чем трудового. Здесь же я рассмотрю обратную ситуацию: чем выгодно работодателю заключение гражданско-правового договора с работником. В конце концов, мой сборник практических советов ориентирован именно на предпринимателей, и он будет неполным без описания подобного способа найма сотрудников.
Трудовой договор, если по-простому – это такой документ, подписав который с работником, ты становишься ему автоматически должен, а твои обязанности закрепляются в Трудовом Кодексе Российской Федерации (ТК РФ). Ты должен предоставлять работнику оплачиваемый отпуск, должен делать за него отчисления в различного рода бюджетные/внебюджетные фонды, должен терпеть и частично оплачивать его больничные, предоставлять ему отгулы и еще десятки разных «должен». У работника по отношению к тебе есть права, а у тебя, соответственно, обязанности. Лично мне это не нравится, потому что многие из работников впоследствии весьма умело используют твои перед ним обязательства. Но есть выход из ситуации: заключать гражданско-правовой договор вместо трудового.
Гражданско-правовой договор – это такой тип документа, в котором и твои обязательства, и работника (что, как и в каком объеме) прописаны в одном документе, под которым подписались обе стороны. А значит, пока выполняется то, что в этом документе оговорено, ты платишь, а как только началось какое-то непонимание между сторонами, такие отношения можно тут же прекратить. И самое главное, ты не делаешь никаких отчислений, не оплачиваешь по таким договорам никаких отпусков, больничных и т.д. Такой документ подчиняется нормам гражданского законодательства, а не трудового. Как правило, такие типы контрактов называются «договор подряда», «возмездного оказания услуг» и т.д.
Существует одно «но»: вредный работник может пойти в суд, чтобы там гражданско-правовой договор признали трудовым. Это зачастую удается сделать, потому как гуманные российские суды, конечно же, входят в положение бедных, неграмотных работников и считают делом чести защитить их права. Никого же не волнует, что он работал как попало и поэтому был послан в свободное плавание.
Как же правильно оформить гражданско-правовой договор, чтобы потом не было претензий со стороны судов, государственной инспекции труда и прокуратуры, когда обиженный работник начнет жаловаться?
1. В конце каждого месяца (или иного периода) подписывай акт приемки оказанных услуг/выполненных работ.
2. Договор, который заключается с работником, изначально называй не «трудовой», а, например, «гражданско-правовой», «договор возмездного оказания услуг», «подряда» и т.д.
3. В тексте гражданско-правового договора делай отсылку к нормам Гражданского Кодекса Российской Федерации (ГК РФ), т.е. напиши фразу, что на данные отношения распространяется гражданское законодательство РФ.
4. Укажи в договоре, что работнику выплачивается «вознаграждение», а не «заработная плата».
5. Стороны по договору называй не «работник» и «работодатель», а «заказчик» и «исполнитель».
6. И, пожалуй, главное: чтобы избежать самой большой проблемы, не вноси никаких записей работнику в трудовую книжку, если он у тебя работал по гражданско-правовому договору и ты за него не делал отчислений, иначе это станет существенным козырем в его руках.





