Стоп Паника: практическое руководство к освобождению от панических атак

- -
- 100%
- +
Ученые до сих пор спорят, какова истинная природа человека. Существует ли свобода воли? Ведь ни один нейрон сам по себе не может возбудиться? Приведу пример: вы едете на автомобиле, и вас подрезает другой водитель. В этот момент вы как-то реагируете – негативно или спокойно. Ваше поведение зависит от вашего предыдущего опыта. По каким цепям пройдет нейронная реакция. Таким образом, ваше поведение заранее запрограммировано вашими нейронными сетями, и иллюзия выбора – это действительно иллюзия. Вы не можете выбрать то, чего не знаете.
Давайте проведем мысленный эксперимент. Представьте: вы заходите в кафе, и бариста спрашивает: «Чай или кофе?» Не задумываясь, вы отвечаете: «Кофе!» Кажется, что это был ваш осознанный выбор. Но так ли это?
За долю секунды до вашего ответа сработал целый каскад нейросетей: приятные воспоминания о запахе кофе по утрам, убеждение, что кофеин помогает взбодриться, неосознанное желание выглядеть «по-взрослому». Все эти факторы молниеносно обработались в вашем подсознании и выдали готовый ответ. Вы даже моргнуть не успели, а выбор уже был сделан – не вами, а вашими нейросетями.
Или возьмем более яркий пример: вы едете за рулем, и вас подрезает другой водитель. В этот момент вы мгновенно реагируете – негативно или спокойно. Но эта реакция зависит не от вашего сознательного выбора, а от того, по каким нейронным цепям пройдет сигнал. Если у вас есть опыт агрессивного вождения или неразрешенные проблемы с гневом, ваша реакция будет соответствующей. Ваше поведение заранее запрограммировано вашими нейронными сетями.
Получается, что то, что мы принимаем за свободу воли, часто оказывается просто красивой оберткой, которую наше сознание наспех создает уже после того, как выбор был сделан за нас нашими нейросетями. Мы словно пассажиры, а не водители в этом удивительном путешествии под названием «жизнь».
Кто-то говорит о врожденной агрессии и эгоизме, кто-то – о естественной эмпатии и кооперации, кто-то о генетической предрасположенности. Но большинство сходится в одном: личность – это сплав генетики и опыта. Наше ЭГО Личность – это сумма всего, что впитали и пережили за свою жизнь.
Мы точно знаем: с первых дней жизни наш мозг непрерывно обучается, создавая новые нейронные связи, новые программы реагирования на мир. Семья, друзья, школа, книги, фильмы, соцсети – все это постепенно формирует уникальный «софт» нашей психики. Мы скачиваем гигабайты информации, установок, паттернов поведения. Раз мы сумма всего впитанного, это означает, что в нашем сознании появляются новые нейросети. Например, в детстве нам было сложно контролировать походы в туалет, но со временем появляется нейросеть, которая учит нас контролировать этот процесс. Появляются нейросети, отвечающие за предпочтения в еде, чувство голода и жажды.
Есть нейросети, которые мы осваиваем сами. Например, управление автомобилем. Когда мы только учимся управлять автомобилем – для нас это сложно, нужно контролировать усилием внимания каждое нажатие педали, поворота руля и других процессов, происходящих одновременно. Но со временем вождение становится автоматическим благодаря обучению соответствующей нейросети, исполнение программы уходит в подсознание и становится для нас незаметным.
И вот, среди полезных и адаптивных нейросетей начинают прорастать сорняки, так называемые «деструктивные нейросети» – тревожность, неуверенность, панические атаки… Эти нейросети и создают нам проблемы.
Как мы выяснили ранее, все эти дисфункциональные «нейросети» – тревожность, ПА, навязчивости, депрессия – не являются частью изначальной «прошивки» нашей психики. Мы не рождаемся с тревожностью и панической атакой наперевес. В отличие от страха падения или громких звуков, они не даны нам от рождения. Это приобретенные программы, «вирусы», которые мы приобрели из своего жизненного опыта.
А значит – хорошая новость! – от них можно избавиться. Переписать код, обновить драйвера. В нашей власти разобрать свой внутренний компьютер, вычистить его от ненужных файлов и перезагрузить систему. Именно об этом наука психотерапии и практическая психология. И да, даже если у вас особая химия мозга и генетическая предрасположенность.
Когда клиент приходит ко мне с жалобой на панические атаки, я вижу перед собой не сломанный механизм, а запутавшегося человека с кучей вредоносных программ в голове. Моя задача – помочь ему разобраться в этом внутреннем хаосе, найти истоки проблемных «нейросетей» и шаг за шагом удалить их или трансформировать.
Даже самые навязчивые и деструктивные «нейросети» не являются нашими врагами. В каждой из них – искаженное, но искреннее стремление нашей психики к безопасности и комфорту. Тревожность и панические атаки – словно перестраховщики-параноики, видящие опасность в каждой тени. Но их сверхбдительность – лишь гротескная попытка уберечь нас от боли.
И здесь мы подходим к самому интересному. Осознание того, что мы во многом действуем автоматически, как биороботы, следуя программам наших нейросетей, может пугать. Кому понравится чувствовать себя марионеткой собственного подсознания? Но именно это понимание парадоксальным образом открывает дверь к настоящей свободе.
Когда мы перестаем отождествлять себя с автоматическими реакциями и начинаем видеть их как приобретенные программы, мы получаем возможность их изменить. В этом, возможно, и заключается истинная свобода воли – не в иллюзии полного контроля над каждым решением, а в способности осознавать свои автоматические реакции и постепенно их перепрограммировать.
Поэтому ключ к глубинной трансформации – не борьба с симптомами, а внутренняя эволюция и переобучение нейросетей. Нужно научиться относиться к своим проблемам не как к досадным сбоям, а как к важным сигналам, посланиям нашей психики.
Я часто шучу, что тревожность и ПА – лучшие «промоутеры» духовного пробуждения. Ведь они ставят нас перед экзистенциальным выбором: прозябать в страхе или шагнуть во что-то более глубокое. И как подсказывает нам мудрость психологично-духовных систем, вроде Курса Чудес, за всем мельтешением мыслей и страхов сияет неизменная реальность покоя. Тот «изначальный софт», не знающий вирусов и сбоев.
Вывод данной главы прост: панические атаки, тревожность, депрессии и любые другие психологические проблемы не врожденные, а приобретенные. А это значит, что с ними можно работать психологическими методами.
Так что не спешите ставить на себе клеймо неисправности. Вы – не сломанный гаджет.
Глава 3. Этапы формирования психологических проблем. От триггера к панической атаке
Знаете, почему профессиональные спортсмены никогда не меняют свои счастливые носки перед важным матчем? Или почему некоторые актеры отказываются выходить на сцену без своего талисмана? Все дело в одном случае из прошлого, который запустил цепочку событий.
Недавно на приеме моя клиентка рассказала историю. В детстве она каталась на качелях в новой красной футболке, упала и ушиблась до крови. Казалось бы, обычная ситуация. Но через двадцать лет она поймала себя на том, что испытывает необъяснимую тревогу каждый раз, когда надевает что-то красное. «Я даже не помнила об этом падении, пока мы не начали разбираться, откуда берется моя тревога», – призналась она.
Один случай из детства – и целая сеть триггеров, реакций и страхов, которые преследовали ее годами. Как компьютер, который после одного сбоя начинает «подвисать» каждый раз, когда запускается похожая программа.
Давайте разберемся, как наш мозг создает эти невидимые цепочки связей, превращая одно неприятное событие в целую систему страхов и тревог.
В этой главе мы разберемся, как формируются психологические проблемы. Я расскажу вам, как функционируют патологические нейросети, вызывающие у нас негативные чувства, эмоции, тревогу, страхи, панические атаки, депрессии, различные симптомы или целые психосоматические заболевания. Мы разберем нейросети, которые заставляют нас вести себя определенным образом, мыслить или делать то, что мы не хотим, или наоборот, ничего не делать, например, прокрастинировать.
Мы помним из пройденного материала, что мы рождаемся всего лишь с двумя страхами: страхом падения и страхом громких звуков. Это означает, что все остальные патологические нейросети – приобретенные. Теперь давайте разберемся, каким способом они у нас появляются.
Пример из детства: вам мама говорит, что чайник очень горячий и вода может тебя обжечь, если обожжешься, то поедешь в больницу, поэтому следует быть с ним осторожным. В этот момент в нашем подсознании появляется маленькая точка, ядро, которое будет заботиться об осторожном отношении к горячему чайнику. Но поскольку это пока лишь слова мамы, а не личный опыт, ядро остается в сознательной части психики. Подсознание должно получить подтверждение реальной опасности, чтобы сформировать полноценную нейросеть. Зачем требуется подтверждение, спросите вы. Представьте, что наше подсознание делит мир на угрозы и возможности. И если бы наше подсознание верило всему на слово, то мир бы превратился в сплошную угрозу и мы бы сошли с ума. Поэтому слова и предупреждение об опасности эволюционным способом не принимаются за что-то важное, а всего лишь берутся на заметку. Это прекрасно видно на детском поведении.
В сознании появляется маленькое ядро, которое напоминает: «Пожалуйста, отнесись осторожно к чайнику». Это ядро находится в сознательной части, а бессознательное должно получить подтверждение, что чайник действительно опасен. Только в этом случае появляется нейросеть. Через какое-то время вы обливаете себя горячим чаем, и возникает сильная эмоция страха. Если рядом нет мамы и папы и вы настолько испугались, что подумали, что умрете, потому что очень больно и страшно, ведь мама сказала «поеду в больницу» – эта эмоция становится мощной. Сознательная часть в момент сильного стресса слабеет, и в работу включается трансовая логика – эмоция начинает сверять данные.
Эмоция сверяет данные с окружающим миром и понимает, что мама предупреждала об опасности, но вы сознательно самостоятельно не справились. Подсознание решает: «Раз ты сам не справился, значит, я забираю эту функцию из сознательной части и делаю ее автоматической, чтобы уберечь тебя в будущем от такого или похожего». Ядро, то есть мысль о том, что чайник опасен, исчезает из сознательной части. Появляется эмоция, создающая целую нейросеть, защищающую вас от чайников.
Функция этой нейросети – защита от чайника. Она может проявляться, например, в виде тревоги или страха. Если у вас была предрасположенность к тревоге, нейросеть будет вызывать у вас тревогу, если была предрасположенность к аллергии, то почему бы ему не вызвать аллергию на чай? Или, возможно, вы в детстве много раз писались, и подсознание как рычаг давления выбирает желание немедленно пойти в туалет, вызвав дискомфорт и отбив у вас желание пить чай. Все потому, что, по мнению подсознания, пить чай может быть опасно. Нейросеть сверяет ваш предыдущий опыт и берет на вооружение проблемы, которых вы боитесь и избегаете. Оно выбирает именно тот симптом, которого вы будете избегать и бояться сильнее всего. Например, если в каком-то сериале вы видели задыхающегося человека от аллергии и приняли это близко к сердцу, то вновь созданная нейросеть воспользуется этим страхом как инструментом влияния на вас. Потому что это лучший рычаг отвадить вас от того или иного нежелательного (по ее мнению, действия), ибо сами вы не справились, поэтому она будет сама решать, что опасно, а что нет, и помогать вам.
Также нейросеть имеет триггеры – элементы, запускающие ее работу. Например, горячий чай, запах или красный цвет чайника. Если чайник был красный, подсознание может посчитать красный цвет опасным. В следующий раз при виде красного цвета у вас будет запускаться фоновая тревога. А вашему сознанию, будучи отделенным от подсознания, остается лишь гадать: почему я сейчас тревожусь? Может, у меня такой тип личности? Теперь вы понимаете, тип личности – это чушь собачья. Эмоции всегда берут начало из подсознания, и они не осознаваемы, так как вы уже один раз не справились самостоятельно сознательно, поэтому они теперь на автомате в подсознании.
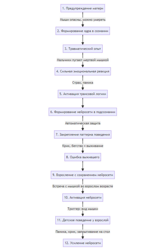
Теперь разберемся, как эта нейросеть функционирует в обыденной жизни. Пример: маленькие мальчики во дворе напугали девочку мертвой мышкой, бегали за ней, совали ее ей за шиворот. А ей было очень страшно, потому что мама рассказывала ей про то, что мыши – разносчики инфекции и от взаимодействия с ними можно умереть. И вот она сильно боялась, кричала, бегала от мальчиков, и в итоге они от нее отстали. То бишь она выжила. Запомните этот момент, мы вернемся к нему, когда будем разбирать ошибку выжившего.
И вот девочка повзрослела, она уже взрослая дама и видит мышку. Мышка, являясь триггером, активирует нейросеть родом из детства, появившейся в тот момент, когда мальчишки напугали ее дохлой мышкой во дворе. Триггер – мышка – запускает эмоцию из прошлого, и взрослая дама вскакивает на стол и начинает кричать, паниковать, как маленькая девочка. Так запрограммированно поведение в ее нейросети. Так как в прошлый раз девочка выжила (во дворе, когда мальчики ее пугали), значит, и сейчас она будет очень полезная. Ведь убеждение, что от мышки можно умереть, никуда не делось. Но в довесок, так как эта нейросеть родом из детства, поведение и понимание происходящего взрослой дамы соразмерно маленькому ребенку.

Когда активируется нейросеть страха мышки, эмоция из прошлого занимает 100% сознания. Очень удобная аналогия с оперативной памятью компьютера. Если вы запускаете тяжелую программу, то компьютер начинает медленно работать и виснуть. В случае с сознанием так же. В этот момент перед вами вроде взрослая женщина, но в ее сознании активирована нейросеть родом из 5 лет, которая возвращает ее в детство. Что означает, что она мыслит и действует как пятилетняя девочка. Именно поэтому люди на эмоциях часто ведут себя как дети.
Любая нейросеть функционирует за счет энергии эмоций. Если эмоция исчезает, нейросеть теряет энергию и перестает функционировать. В одной нейросети может быть несколько эмоций, связанных с похожими психотравмами. Эти эмоции нужно проработать и отключить, чтобы обесточить нейросеть. Эмоция подобна двигателю нейросети, если мы отключаем двигатель, то вся машина останавливается.
Функции нейросетей не обязательно ограничиваются тревогой и страхом. Если у вас есть психосоматическое заболевание, нейросеть может вызывать язву, аллергию или другие проблемы. Все, что вам не нравится, может входить в функции этой нейросети.

Домашнее задание: подумайте, какие у вас есть нейросети. Например, если у вас панические атаки, напишите, что у вас есть нейросеть панических атак. Подумайте, какие эмоции внутри этой нейросети и из каких ситуаций они возникли, какие психотравмы их сформировали. Подумайте о триггерах, запускающих эту нейросеть, и запишите их.
Глава 4. Быть и Чувствовать – Разница между Реальностью и Восприятием
Я думаю, что эта глава имеет все шансы, чтобы изменить вашу жизнь.
Недавно ко мне на прием пришла Анна, гример. Она работала на крупных проектах, создавая спецэффекты для фильмов ужасов. «Знаете, – рассказывала она, смеясь, – я каждый день делаю людям раны, ожоги, превращаю здоровых актеров в ходячих мертвецов. И вот что удивительно: актеры, глядя на себя в зеркало в гриме, часто начинают чувствовать боль в тех местах, где я нарисовала раны. Некоторые бледнеют, видя „кровь“, хотя точно знают, что это всего лишь краска».
«А самый забавный случай, – продолжала она, – был на съемках триллера. Актеру нанесли грим пулевого ранения в живот. И он так вжился в роль, что у него начал болеть живот по-настоящему. Вызвали врача, сделали осмотр – абсолютно здоров. Сняли грим – и боль тут же прошла».
Но вот в чем парадокс, – вздохнула Анна. – Я каждый день вижу, как наш мозг может создавать физические ощущения из чистой фантазии. И при этом… я сама страдаю от панических атак. Каждый раз, когда они случаются, я на сто процентов уверена, что умираю. Хотя разумом понимаю – это то же самое, что актер с нарисованной раной».
Именно эта история и натолкнула меня на важную мысль: между тем, что мы чувствуем, и тем, что происходит на самом деле, огромная разница. И именно в этой разнице кроется ключ к свободе от панических атак.
Понимание разницы между «быть» и «чувствовать» способно в один миг разрушить всю систему панических атак. Я видел, как люди, годами страдавшие от панических атак, обретали свободу, как только по-настоящему осознавали этот простой факт.
Давайте разберемся, почему наш мозг так легко путает реальность с иллюзией и как это понимание может изменить вашу жизнь.
Представьте: вы смотрите фильм ужасов. Сердце колотится, ладони потеют, все тело сжимается от страха. Вы действительно боитесь. Но угрожает ли вам что-то на самом деле? Конечно нет. Это всего лишь изображение на экране. Ваши чувства реальны, но опасность – иллюзорна.
То же самое происходит во время панической атаки. Вы испытываете реальный страх, реальные физические ощущения. Но сама опасность существует только в вашем восприятии. Именно это открытие может стать ключом к вашей свободе.
То, что вы сейчас прочтете, может показаться одновременно очевидным и революционным. Это знание всегда было с вами, просто вы, возможно, никогда не смотрели на него под таким углом.
Вся система панических атак держится на том, что вы боитесь ту или иную эмоцию испытать, то есть пережить ее на опыте. Вся система патологических нейросетей держится на том, что мы боимся определенные эмоции пережить и ощутить. Давайте углубимся в эту тему.

Существует большая разница между тем, чтобы быть – происходит в реальности и чувствовать. Если вы действительно умираете, например, сидите в комнате и умираете, то не имеет значения, как вы себя при этом чувствуете. Все равно, веселитесь вы или грустите при этом – это никак не изменит факт, что вы умираете. Вы так или иначе умрете.
Однако, например, если вы сидите дома в безопасности после вкусного обеда и внезапно начинаете чувствовать, что умираете, то это абсолютно безопасно! Чувствовать, что вы умираете, абсолютно безопасно! Даже если вы представляете, что кто-то вонзает вам в голову топор, это не несет реальной угрозы. Даже если вы думаете, что у вас останавливается сердце, это абсолютно безопасно! Если кто-то начнет представлять, что его действительно ударили топором или останавливается сердце, у него может возникнуть ощущение угрозы и сопротивление этому воображению. Именно нежелание переживать подобные чувства и ощущения рождают сопротивление чувству. А мы вспоминаем, что чувство нас спасло в прошлый раз от смерти (оно так думает) от горячего чайника, от мышки-убийцы. Ему без разницы, происходит это по настоящему или в нашем сознании.
Люди с паническими атаками знают это чувство – ощущение, что ты умираешь прямо сейчас. Это ужас, паника, страх. Люди с паническими атаками могут вызывать скорую помощь по несколько раз в день, думая, что они умирают. Но с ними все в порядке, никакой реальной угрозы нет. Это вымышленное, галлюцинаторное состояние.
Проблему создает не само чувство, а сопротивление ему. Люди думают, что если они отдадутся чувству «я умираю» и действительно погрузятся в него, то они умрут. Но это не так. Существует детская ошибка мышления: чувствовать равно быть. Если я чувствую, что умираю, значит, я умираю. Но это не так. Вы можете чувствовать, что умираете, но это не означает, что вы действительно умираете.

Пример Из Жизни
Возьмем пример с бомжом и миллиардером. Если вы бомж и начнете чувствовать себя миллиардером, вы не станете миллиардером. И наоборот, если вы миллиардер и начнете чувствовать себя бомжом, вы не станете бомжом. Чувства не могут изменить физическую реальность. Они лишь изменяют ваше восприятие этой реальности.
Если бы это работало иначе, то бомж, почувствовав себя миллиардером, тут же бы стал миллиардером. Но это не так. Люди, которые ведут курсы и рассказывают, что нужно начать чувствовать себя миллионером, чтобы им стать, вводят вас в заблуждение. Быть и чувствовать – это не одно и то же. Ваши чувства не могут изменить физическую ситуацию.
Сопротивление Чувствам
Проблемы возникают, когда мы сопротивляемся нашим чувствам. Например, если вам запретили быть счастливым, вы начинаете бояться этого чувства. С детства нам говорили, что «смех без причины – признак дурачины», и мы перестали смеяться, чтобы не выглядеть глупо. Мы начали воспринимать счастье как опасность, потому что боялись, что нас отвергнут.
Чувствовать себя дурачком не делает вас дураком. Ваши чувства не определяют вашу реальность. Проблемы возникают только тогда, когда мы начинаем сопротивляться своим чувствам, думая, что они изменят нашу сущность или положение в обществе.
Домашнее Задание
Подумайте о своих чувствах и эмоциях, которые вызывают у вас беспокойство. Определите, какие из них вы воспринимаете как реальные угрозы. Поймите, что ваши чувства не изменяют физическую реальность. Осознайте, что сопротивление этим чувствам создает проблемы, а не сами чувства. Попробуйте позволить себе почувствовать то, что вы боитесь, и увидите, что это не причинит вам вреда.
Глава 5. Психотравма, Эмоции и Психическая Энергия
Давайте проведем небольшой эксперимент.
Возьмите свой телефон и откройте все приложения, какие только можно: браузер, мессенджеры, игры, карты… Включите геолокацию, Bluetooth, максимальную яркость экрана. А теперь понаблюдайте, что происходит с зарядом батареи. Видите, как стремительно она садится? Как телефон начинает нагреваться и работать все медленнее?
Именно это происходит с нашей психической энергией, когда мы носим в себе непрожитые травмы и подавленные эмоции. Каждая невысказанная обида, каждый проглоченный гнев, каждый подавленный страх – как фоновое приложение, незаметно пожирающее нашу жизненную силу.
«Но я же давно забыл об этих событиях! – скажете вы. – Та ссора с родителями была 20 лет назад, тот конфликт на работе уже не имеет значения…» Однако наше тело ничего не забывает. Оно хранит каждую непрожитую эмоцию, как аккумулятор – заряд.
Вспомните момент, когда вы сильно разозлились на кого-то, но не могли это выразить. Может быть, это был ваш начальник или близкий человек. Помните это жжение в груди? Ком в горле? Напряжение в кулаках? Куда, по-вашему, делась вся эта энергия?
В этой главе мы разберемся:
– Как наше тело становится хранилищем непрожитых эмоций.
– Почему подавленные чувства продолжают влиять на нашу жизнь спустя годы.
– Как освободить застрявшую энергию и вернуть себе жизненную силу.
– Почему простое понимание этого механизма уже начинает исцеление.
И начнем мы с самого главного – с понимания того, что такое психотравма и почему она похожа на короткое замыкание в энергетической системе нашей психики. Мы уже знакомы с понятием эмоций и знаем, как они появляются. Теперь рассмотрим их в контексте энергии.
Психотравма и Энергия
Психотравма – это какое-то опасное событие, с которым мы не справились. Это означает, что возникшая эмоция осталась в нашем теле, в ощущениях и в голове. Что значит «не справились»? Это когда эмоция остается в нас и не находит выхода. Вспомните любую конфликтную ситуацию, когда вы с кем-то ругались. В этот момент наше тело напрягается, мы начинаем поверхностно дышать, как бы создавая мнимую броню, защищаясь от человека или мира, который кажется нам опасным.
В ответ на угрозу организм вырабатывает заряд энергии, чтобы справиться с ситуацией. Этот заряд – это инстинктивные реакции: бить, бежать, прятаться. Давайте проведем небольшой эксперимент. Закройте глаза и представьте, что вы идете по дороге и вдруг слышите бибиканье и визг тормозов. У вас появляется эмоция. Мысленно растворитесь в этой эмоции и подумайте, что вам больше всего хочется сделать: спрятаться, убежать, замереть, напасть или исчезнуть. Это и есть инстинкты – та энергия, которую организм выделяет для того, чтобы справится с ситуацией.
Задержка Энергии
Когда происходит психотравма, организм выделяет энергию для действия. Например, на вас кто-то ругается, а вы подавляете желание ответить или ударить, потому что этот человек, например, ваш начальник или близкий. В результате энергия остается внутри вас. Представьте стеклянный шар, внутри которого бьется энергия, не находя выхода. Вы не выполняете действие, на которое ваш организм выделил вам энергию. Инстинкты и вся энергия на их исполнение остаются внутри вас.

